unSafe.sh - 不安全
我的收藏
今日热榜
公众号文章
导航
Github CVE
Github Tools
编码/解码
文件传输
Twitter Bot
Telegram Bot
Search
Rss
黑夜模式
GEOPOLITICAL THREAT INTELLIGENCE REPORT: Strategic Cyber Operations and Geopolitical Positioning by the PRC: SALT TYPHOON, U.S. Infrastructure, and Taiwan Contingency Planning
文章分析了中国针对美国的关键基础设施展开的网络攻击活动,特别是SALT TYPHOON组织通过F5漏洞等手段获取长期访问权限,以在潜在台海冲突中削弱美国的干预能力。这些行动结合中国军事战略原则,旨在通过网络威慑和预置能力影响地缘政治态势。...
2025-10-15 17:34:14 | 阅读: 15 |
收藏
|
Krypt3ia - krypt3ia.wordpress.com
strategic
taiwan
pla
prc
typhoon
Threat Intelligence Report: Daejeon NIRS Data Center Fire Potential DPRK APT Nexus
2025年9月26-27日, 韩国大田NIRS数据中心因LG电池爆炸起火, 导致数百个政府系统瘫痪数周. 警方逮捕四人涉疏忽. 事件引发对朝鲜网络攻击关联的猜测....
2025-10-7 16:17:39 | 阅读: 16 |
收藏
|
Krypt3ia - krypt3ia.wordpress.com
fire
battery
firmware
maintenance
korea
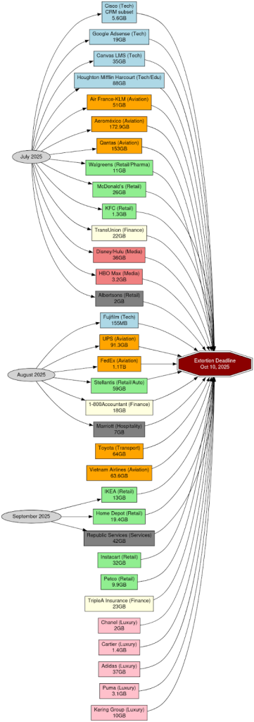
Scattered LAPSUS$ Hunters: Salesforce Extortion Campaign UPDATE
2025年9月,网络犯罪集团Scattered LAPSUS$ Hunters利用Salesforce漏洞窃取近十亿条记录,并通过钓鱼攻击和OAuth令牌滥用获取访问权限。该组织威胁在10月10日前公开数据,影响涉及航空、零售、金融等多个行业。...
2025-10-3 18:40:3 | 阅读: 32 |
收藏
|
Krypt3ia - krypt3ia.wordpress.com
salesforce
attackers
extortion
scattered
bulk
Survivability Over Perfection: A Call for Defense in Depth in the Age of Artificial General Intelligence
read file error: read notes: is a directory...
2025-9-29 20:34:23 | 阅读: 9 |
收藏
|
Krypt3ia - krypt3ia.wordpress.com
agi
adversarial
governance
defenses
SENTRY: A Unified Framework for AI/AGI Risk and Defensive Engineering
read file error: read notes: is a directory...
2025-9-29 20:13:12 | 阅读: 12 |
收藏
|
Krypt3ia - krypt3ia.wordpress.com
sentry
governance
provenance
adversarial
playbooks
Coordinated Disinformation Surge Regarding Donald Trump’s Health Status
read file error: read notes: is a directory...
2025-8-30 14:40:37 | 阅读: 21 |
收藏
|
Krypt3ia - krypt3ia.wordpress.com
trump
vance
president
death
Adversarial Threat Intelligence: Beyond the IOC and TTP
文章介绍了Adversarial Threat Intelligence(ATI),一种超越传统网络威胁情报(CTI)的新方法。ATI专注于识别和分析攻击者的真实身份、行为模式及动机,并通过公开曝光和破坏其匿名性来增加攻击成本。这种方法旨在从被动防御转向主动对抗,重新定义网络安全的范式。...
2025-7-8 15:33:42 | 阅读: 11 |
收藏
|
Krypt3ia - krypt3ia.wordpress.com
ati
attribution
exposure
adversarial
analysis
Decoding Iran’s Cyber Military Machinery: Threat Landscape Amid Rising Tensions
read file error: read notes: is a directory...
2025-6-30 14:53:3 | 阅读: 18 |
收藏
|
Krypt3ia - krypt3ia.wordpress.com
shahid
electronic
iran
strategic
irgc
Reluctant Professional’s Primer to LinkedIn
read file error: read notes: is a directory...
2025-6-30 14:22:14 | 阅读: 13 |
收藏
|
Krypt3ia - krypt3ia.wordpress.com
speak
fluff
primer
reluctant
solving
Krypt3ia Daily Cyber Threat Intelligence (CTI) Digest
read file error: read notes: is a directory...
2025-2-21 15:35:15 | 阅读: 53 |
收藏
|
Krypt3ia - krypt3ia.wordpress.com
security
ransomware
healthcare
windows
Krypt3ia Daily Cyber Threat Intelligence (CTI) Digest
read file error: read notes: is a directory...
2025-2-13 15:53:34 | 阅读: 93 |
收藏
|
Krypt3ia - krypt3ia.wordpress.com
security
sectors
ransomware
healthcare
attributed
Krypt3ia Daily Cyber Threat Intelligence (CTI) Digest
read file error: read notes: is a directory...
2025-2-5 14:50:56 | 阅读: 17 |
收藏
|
Krypt3ia - krypt3ia.wordpress.com
security
microsoft
resolutions
healthcare
Krypt3ia Daily Cyber Threat Intelligence (CTI) Digest
read file error: read notes: is a directory...
2025-2-4 17:50:53 | 阅读: 10 |
收藏
|
Krypt3ia - krypt3ia.wordpress.com
security
ransomware
texas
network
Corporate Panopticon: How Big Tech Became the New Surveillance State
read file error: read notes: is a directory...
2025-2-3 16:2:52 | 阅读: 7 |
收藏
|
Krypt3ia - krypt3ia.wordpress.com
capitalism
spies
facebook
disrupt
Modern Moscow Rules: Counter-Surveillance in the Digital & Physical World
read file error: read notes: is a directory...
2025-2-3 15:58:51 | 阅读: 10 |
收藏
|
Krypt3ia - krypt3ia.wordpress.com
cameras
facial
burner
disrupt
security
Krypt3ia Daily Cyber Threat Intelligence (CTI) Digest
2025-2-3 15:48:38 | 阅读: 15 |
收藏
|
Krypt3ia - krypt3ia.wordpress.com
phishing
security
coyote
deepseek
Krypt3ia Daily Cyber Threat Intelligence (CTI) Digest
2025-1-31 12:20:5 | 阅读: 17 |
收藏
|
Krypt3ia - krypt3ia.wordpress.com
ransomware
malicious
security
ukraine
Threat Report: Risks and Considerations of Storing Corporate Security Telemetry in EDR Vendor Cloud Instances
Executive SummaryAs cybersecurity vendors like CrowdStrike, Microsoft Defender, and Sentinel...
2025-1-30 16:56:6 | 阅读: 11 |
收藏
|
Krypt3ia - krypt3ia.wordpress.com
security
cloud
telemetry
regulatory
threats
Krypt3ia Daily Cyber Threat Intelligence (CTI) Digest
2025-1-30 12:46:9 | 阅读: 11 |
收藏
|
Krypt3ia - krypt3ia.wordpress.com
phishing
security
malicious
ransomware
Krypt3ia Daily Cyber Threat Intelligence (CTI) Digest
2025-1-29 14:4:10 | 阅读: 18 |
收藏
|
Krypt3ia - krypt3ia.wordpress.com
deepseek
security
healthcare
Previous
1
2
3
4
5
6
7
8
Next