unSafe.sh - 不安全
我的收藏
今日热榜
公众号文章
导航
Github CVE
Github Tools
编码/解码
文件传输
Twitter Bot
Telegram Bot
Search
Rss
黑夜模式
从特朗普禁封Anthropic谈AI安全;Claude Code Security的安全编码问题 | FreeBuf热门电台精选集第十九期
嗯,用户让我帮忙总结一篇文章的内容,控制在100字以内,而且不需要特定的开头。首先,我需要仔细阅读文章内容,抓住主要信息。 文章标题提到“从特朗普禁封Anthropic谈AI安全”,还有Claude Code Security的安全编码问题。看起来这是FreeBuf电台的第十九期,讨论了多个AI安全相关的话题。 接下来,文章列出了几个具体的话题:AI的安全问题、Claude的安全编码问题、OpenClaw的危险性、保护AI Agent的策略、大语言模型在隐私中的应用,以及恶意程序分析工具。这些都是本期电台的重点内容。 用户的需求是总结内容,所以我要把这些要点浓缩成一句话。同时要注意字数限制和直接描述内容的要求。 最后,确保语言简洁明了,不使用任何开头套话。这样就能准确传达文章的核心内容了。 </think> 文章讨论了AI安全、Claude Code Security的安全编码问题及OpenClaw等技术的安全风险,并探讨了保护AI Agent和大语言模型隐私的应用策略。...
2026-3-6 02:22:50 | 阅读: 17 |
收藏
|
FreeBuf网络安全行业门户 - www.freebuf.com
安全
电台
security
anthropic
claude
CC反序列化利用链 -- CC1
好的,我现在要总结这篇文章的内容。首先,文章主要讲的是Apache Commons Collections库中的反序列化漏洞,也就是CC链。这个库被很多Java应用使用,所以漏洞影响很大。 文章详细介绍了CC链的利用条件,包括不同版本的JDK和Commons Collections的影响。比如,在JDK 8u71之前可以使用AnnotationInvocationHandler作为前段,之后不行。还有在Commons Collections 4.0之后可以直接回调PriorityQueue作为前段。 然后,文章讲解了环境搭建的条件,包括Commons-Collections的版本和JDK版本。接着详细描述了完整的利用链,从ObjectInputStream.readObject()开始,到各个Transformer的调用,最终执行Runtime.getRuntime().exec()来执行命令。 代码部分展示了如何构造一个反序列化漏洞的利用代码,包括使用ChainedTransformer、ConstantTransformer和InvokerTransformer来构建反射链。还提到了如何通过AnnotationInvocationHandler和LazyMap来触发漏洞。 最后,文章讨论了利用链的问题优化,比如如何处理Runtime对象的序列化问题,并通过反射获取Runtime类的方法来执行命令。还展示了如何将多个InvokerTransformer组合到ChainedTransformer中,形成一个转换链。 总的来说,这篇文章深入分析了CC反序列化漏洞的原理、利用条件、完整利用链以及优化方法,并提供了具体的代码示例。 </think> Apache Commons Collections组件存在反序列化漏洞(CC链),利用Transformer接口下的transform()方法构建反射链。攻击者通过控制Map对象触发setValue()或get()方法调用TransformedMap或LazyMap中的checkSetValue()或get()方法,进而调用InvokerTransformer.transform()执行恶意代码。该漏洞影响广泛且危害严重。...
2026-3-6 02:8:29 | 阅读: 10 |
收藏
|
FreeBuf网络安全行业门户 - www.freebuf.com
transformer
实战攻防演练期间,你必备的30条红队打点思路!
好,我需要帮用户总结这篇文章的内容,控制在100字以内,而且不需要特定的开头。首先,我快速浏览文章,发现它主要讲红队在攻防演练中的打点思路,包括信息收集、漏洞利用、权限提升等30条实战经验。文章还提到了一些工具和防御措施,最后强调了三条行动铁律。 接下来,我需要将这些关键点浓缩到100字左右。要确保涵盖主要阶段:信息收集、边界突破、权限提升和横向移动。同时提到工具和防御,并简要说明红队的价值。 可能会这样组织:红队在演练中通过信息收集、漏洞利用等30条实战思路建立攻击据点,涉及工具和防御措施,并强调三条行动铁律。 检查字数是否符合要求,调整用词使其更简洁。最终确保内容准确且精炼。 </think> 文章总结了红队在攻防演练中建立攻击据点的30条实战思路,涵盖信息收集、漏洞利用、权限提升及横向移动等关键环节,并提供了工具、案例和防御建议。...
2026-3-6 02:0:49 | 阅读: 1 |
收藏
|
FreeBuf网络安全行业门户 - www.freebuf.com
漏洞
攻击
信息
监控
劫持
保姆级教程:13步配置OpenClaw,让AI助手安全又可控
好的,我现在需要帮用户总结一篇文章的内容,控制在100个字以内。首先,我得仔细阅读用户提供的文章,理解其主要内容和重点。 这篇文章主要讲的是如何安全地配置和使用OpenClaw。里面提到了很多安全措施,比如使用非root用户、更改默认端口、安装Tailscale、配置SSH密钥、启用防火墙、设置Telegram白名单、使用Docker沙盒等等。这些都是为了保护用户的系统免受攻击。 接下来,我需要把这些要点浓缩成一句话,不超过100个字。要抓住核心:安全配置方法和工具的使用。可能的结构是“文章介绍了如何通过多种方法确保OpenClaw的安全性,包括...”。 然后,检查字数是否符合要求,并确保内容准确传达文章的核心信息。这样用户就能快速了解文章的主要内容了。 </think> 文章介绍了如何通过多种方法确保 OpenClaw 的安全性,包括使用非root用户、更改默认端口、安装 Tailscale、配置 SSH 密钥、启用防火墙、设置 Telegram 白名单以及使用 Docker 沙盒等措施。...
2026-3-6 01:16:0 | 阅读: 4 |
收藏
|
FreeBuf网络安全行业门户 - www.freebuf.com
openclaw
ssh
安全
代理
tailscale
谷歌确认2025年有90个0Day漏洞遭在野利用
嗯,用户让我帮忙总结一篇文章,控制在100字以内,而且不需要特定的开头。首先,我得仔细阅读文章内容,抓住主要信息。 文章讲的是谷歌威胁情报小组的年度报告,2025年有90个零日漏洞被利用。虽然比2023年的100个少了,但比2024年的78个多了。攻击者现在转向企业基础设施、移动设备和边缘设备。商业监控供应商成为主要推手,移动端漏洞回升到15个。企业技术产品占48%,网络设备风险高。攻击目标转向窃取源代码,经济利益驱动攻击增多。防御方面需要分层策略和实时监控。 接下来,我需要把这些要点浓缩到100字以内。要突出关键数据和趋势变化,比如漏洞数量、攻击目标变化、主要推手和防御建议。 可能会这样组织:先说漏洞数量变化,然后转向攻击目标的变化,接着是商业供应商的影响和移动端情况,再提到企业产品占比和网络设备风险,最后是攻击目标的变化和防御策略。 确保语言简洁明了,不遗漏重要信息。检查字数是否在限制内,并调整用词使其更紧凑。 </think> 谷歌年度报告显示2025年90个零日漏洞被利用,较2024年增长显著。攻击者转向企业基础设施、移动设备和边缘设备以扩大网络访问权限。商业监控供应商超越国家资助组织成为主要威胁来源。移动端零日漏洞回升至15个,企业技术产品占所有被利用漏洞的48%。威胁行为体开始瞄准科技公司窃取专有源代码以加速未来零日漏洞发现。防御需采用分层策略并加强边缘设备监控与快速修复能力以应对不断升级的攻击活动。...
2026-3-6 00:50:5 | 阅读: 5 |
收藏
|
FreeBuf网络安全行业门户 - www.freebuf.com
安全
漏洞
攻击
攻击者
威胁
11小时横扫9台主机!伪装IT支持的Havoc C2攻击全流程深度复盘
嗯,用户让我帮忙总结一下这篇文章的内容,控制在100字以内,而且不需要用“文章内容总结”这样的开头。首先,我得仔细阅读这篇文章,了解它的主要观点和结构。 文章主要讲的是网络攻击的技术细节,分为几个部分:前戏、核心技术、硬核对抗、最终形态和经验复盘。前戏部分描述了攻击者如何通过邮件炸弹和伪装成IT支持来诱骗受害者。核心技术部分提到了DLL侧载,这是一种高级免杀技术。硬核对抗部分详细介绍了攻击者如何绕过EDR的监控,使用控制流混淆和动态调用绕过技术。最终形态部分讲的是释放恶意软件并确保其持久性。最后的经验复盘给出了防范建议。 接下来,我需要将这些内容浓缩到100字以内。要抓住关键点:攻击手段、技术细节、绕过安全措施的方法以及防范建议。同时,语言要简洁明了,避免使用复杂的术语。 可能的结构是:首先介绍攻击手段,然后提到核心技术如DLL侧载和绕过EDR的方法,接着说明释放恶意软件和持久性措施,最后给出防范建议。 现在开始组织语言: “文章分析了一次网络攻击的技术细节:攻击者通过邮件炸弹和伪装IT支持诱骗受害者使用远程工具访问钓鱼页面获取密码;利用DLL侧载技术绕过杀毒软件;通过控制流混淆和动态调用绕过EDR监控;最终释放恶意软件并确保持久性;建议限制远程工具权限、监控异常DLL文件及关注行为特征。” 检查一下字数是否在100字以内,并且没有使用禁止的开头词。 </think> 文章分析了一次网络攻击的技术细节:攻击者通过邮件炸弹和伪装IT支持诱骗受害者使用远程工具访问钓鱼页面获取密码;利用DLL侧载技术绕过杀毒软件;通过控制流混淆和动态调用绕过EDR监控;最终释放恶意软件并确保持久性;建议限制远程工具权限、监控异常DLL文件及关注行为特征。...
2026-3-6 00:1:0 | 阅读: 1 |
收藏
|
FreeBuf网络安全行业门户 - www.freebuf.com
安全
攻击
gate
攻击者
havoc
企业需要MSSP(托管安全服务提供商)的七大信号
嗯,用户让我用中文帮他总结一篇文章的内容,控制在一百个字以内,而且不需要以“文章内容总结”或者“这篇文章”这样的开头。直接写描述就行。首先,我需要仔细阅读用户提供的文章内容。 文章主要讲的是托管安全服务提供商(MSSP)的优势和适用场景。MSSP可以帮助企业减轻IT团队的工作负担,提供全面的安全服务。当企业出现安全防护不足、告警疲劳、资源短缺等问题时,引入MSSP是明智的选择。同时,文章还提到了选择MSSP时需要考虑的因素,比如经验、透明度、集成能力等。 接下来,我需要将这些要点浓缩到100字以内。要确保涵盖MSSP的作用、适用情况以及选择的关键点。同时,语言要简洁明了,避免使用复杂的术语。 可能的结构是:先说明MSSP的作用和优势,然后列举适用的情况,最后提到选择时的注意事项。这样既全面又简洁。 最后检查一下字数是否在限制内,并确保没有使用任何开头的模板语句。 </think> 托管安全服务提供商(MSSP)可为企业提供全面安全服务,帮助减轻IT团队负担并填补技术缺口。当企业面临安全防护不足、告警疲劳、资源短缺等问题时,引入MSSP是明智选择。选择MSSP需考虑其经验、透明度和文化契合度,并明确服务范围与预期成果。...
2026-3-5 20:0:0 | 阅读: 4 |
收藏
|
FreeBuf网络安全行业门户 - www.freebuf.com
安全
mssp
网络
威胁
供应商
PoC漏洞利用代码公开:Cisco SD-WAN 0Day漏洞已被野外利用
嗯,用户让我帮忙总结一下这篇文章的内容,控制在100字以内,而且不需要用“文章内容总结”或者“这篇文章”这样的开头,直接写描述。好的,我先仔细读一下文章。 文章主要讲的是Cisco SD-WAN控制器和管理器中的一个最高危的0Day漏洞,CVE-2026-20127。研究人员已经发布了概念验证代码,攻击者可以利用这个漏洞绕过登录流程,获取管理员权限。攻击者还进行了多阶段的攻击,包括权限提升、持久化、横向移动和清除痕迹。应对建议包括审计日志、应用补丁,并参考相关指南。 好的,我需要把这些关键点浓缩到100字以内。首先,漏洞名称和影响:Cisco SD-WAN 0Day漏洞被野外利用。然后是攻击方式:未经验证的远程攻击绕过登录获取管理员权限。接着是攻击链:初始访问、权限提升、持久化、横向移动和痕迹清除。最后是应对措施:审计日志、应用补丁,并参考指南。 现在把这些整合起来,确保不超过100字,并且直接描述内容。 </think> Cisco SD-WAN控制器和管理器中的最高危0Day漏洞(CVE-2026-20127)被野外利用,研究人员公开了概念验证代码。该漏洞允许未经身份验证的远程攻击者绕过登录流程获取管理员权限,并通过多阶段攻击链实现权限提升、持久化、横向移动和痕迹清除。应对建议包括审计日志、应用补丁并参考相关安全指南。...
2026-3-5 18:26:9 | 阅读: 5 |
收藏
|
FreeBuf网络安全行业门户 - www.freebuf.com
安全
漏洞
攻击
控制
ssh
渗透测试Payload速查平台
嗯,用户让我帮忙总结一篇文章的内容,控制在100字以内,而且不需要特定的开头。我得先仔细看看文章内容。 文章主要介绍了一个Payload速查平台,支持本地搭建,对办公环境特别友好。搭建要求是Node.js和npm,步骤包括克隆项目、安装依赖和启动服务器。平台分为Web应用安全、内网渗透和工具命令三大类,每个类别下有很多具体的分类和载荷数量。最后还有免责声明。 用户的需求是简洁的总结,所以我要抓住关键点:平台功能、搭建方式、分类结构以及免责声明。同时要注意字数限制,确保在100字以内。 可能用户是安全领域的从业者,需要快速了解这个工具的用途和结构。他们可能想评估是否适合自己使用,或者分享给同事。因此,总结需要涵盖主要功能和分类,帮助他们快速判断价值。 我应该避免使用复杂的术语,保持语言简洁明了。同时确保所有重要信息都被涵盖,比如支持本地搭建、分类结构以及免责声明的存在。 现在组织语言:介绍平台功能、搭建方式、分类结构和免责声明。确保流畅且符合字数要求。 </think> 文章介绍了一个本地搭建的Payload速查平台,支持多种安全测试分类(如Web应用安全、内网渗透等),并提供详细的搭建步骤及免责声明。...
2026-3-5 12:28:0 | 阅读: 2 |
收藏
|
FreeBuf网络安全行业门户 - www.freebuf.com
安全
绕过
注入
攻击
漏洞
DVWA 靶场实验报告 (Low Level)
嗯,用户让我总结一下这篇文章的内容,控制在一百个字以内,而且不需要特定的开头。首先,我需要仔细阅读文章,了解主要内容。 文章看起来是一个DVWA靶场的实验报告,难度等级是Low。里面提到了17项漏洞复现的过程。这些漏洞包括暴力破解、命令注入、CSRF、文件包含等等。每个漏洞都有描述和操作过程。 用户的需求是用中文总结,控制在100字以内。所以我要抓住重点:DVWA靶场、低安全等级、17项漏洞复现、涵盖常见攻击类型如SQL注入、XSS等。 我应该避免使用“文章内容总结”这样的开头,直接描述内容。同时,要确保语言简洁明了,不超过字数限制。 可能的结构是:DVWA靶场实验报告,在低安全等级下复现了17项漏洞,涵盖常见攻击类型如SQL注入和XSS等。 检查一下是否符合要求:一百字以内,直接描述内容,没有多余开头。看起来没问题。 </think> DVWA靶场实验报告在低安全等级下复现了17项漏洞,涵盖暴力破解、命令注入、CSRF、文件包含、SQL注入、XSS等多种常见攻击类型。...
2026-3-5 11:11:31 | 阅读: 5 |
收藏
|
FreeBuf网络安全行业门户 - www.freebuf.com
漏洞
注入
脚本
injection
Pikachu 靶场通关笔记
嗯,用户让我帮忙总结一篇文章的内容,控制在100字以内,而且不需要特定的开头。首先,我得仔细阅读这篇文章,了解它的主要内容。 这篇文章看起来是关于Pikachu靶场的通关笔记,记录了各种Web漏洞的实战练习。目录里有XSS、CSRF、SQL注入、文件操作、越权、序列化、XXE、SSRF等常见漏洞类型。每个漏洞下面还有细分的小节,比如XSS下有反射型、DOM型、盲打等。 接下来,我需要把重点放在主要漏洞类型上,同时保持简洁。要注意不要超过100字,所以要选择最核心的信息。比如,XSS、CSRF、SQL注入这些是最常见的,应该包括进去。然后是文件操作漏洞和越权问题,这些都是比较关键的点。 可能还需要提到一些高级的漏洞类型,比如反序列化和SSRF,这样能展示靶场的全面性。最后,总结一下文章的目的,即提供实战练习和防御建议。 现在把这些点整合成一句话,确保流畅且信息完整。可能需要调整用词和结构,让内容更紧凑。 </think> 文章记录了Pikachu靶场中各类Web漏洞的实战练习过程,涵盖XSS、CSRF、SQL注入、文件操作、越权等常见漏洞类型,并详细介绍了每种漏洞的攻击思路和防御方法。...
2026-3-5 11:5:34 | 阅读: 24 |
收藏
|
FreeBuf网络安全行业门户 - www.freebuf.com
注入
php
pikachu
绕过
payload
【论文速读】| MemoPhishAgent:面向钓鱼 URL 检测的记忆增强型多模态大模型智能体
嗯,用户让我总结一下这篇文章的内容,控制在100字以内,而且不需要用“文章内容总结”之类的开头。好的,我先看看这篇文章讲的是什么。 文章的标题是“记忆增强钓鱼检测智能体(MemoPhishAgent)”,看起来是关于检测钓鱼网站的技术。作者们来自普渡大学和亚马逊,所以这可能是一个工业级的研究。 论文要点部分提到,传统方法依赖静态规则,难以应对快速变化的钓鱼攻击。近年来虽然有使用大语言模型的方法,但流程固定,没充分发挥模型的推理能力。于是他们提出了MemoPhishAgent,这是一个多模态、记忆增强的智能体,能动态调度工具,并利用历史经验来提升检测效果。 实验结果部分显示,在公共数据集上召回率提升了13.6%,在真实数据集上提升了20%。情景记忆模块贡献了27%的召回率提升,而且没有额外计算开销。消融实验验证了智能体架构和工具的有效性。 研究目的包括解决传统方法的缺陷,设计智能体框架,研发情景记忆模块,并验证其在真实场景中的效果。研究贡献主要是提出了MemoPhishAgent和情景记忆模块,并通过实验和工业部署证明了其有效性。 引言部分讨论了钓鱼攻击的现状和传统方法的不足,基于机器学习的方法需要大量特征工程,而基于LLM的方法流程固定且无记忆功能。因此他们提出了MPA。 相关工作回顾了经典方法、机器学习方法和基于LLM的方法,并指出它们的局限性。 研究方法包括问题设定、威胁模型、整体架构、工具设计和情景记忆系统。MPA使用五款专用工具收集多模态证据,并结合记忆模块提升检测效率。 实验部分在两个数据集上测试了MPA的表现,并与基线模型对比,结果显示MPA在召回率和F1值上表现更好。还讨论了多模态架构的必要性和记忆模块的效果。 综合来看,这篇文章提出了一种新的钓鱼网站检测方法,结合多模态工具和情景记忆模块,在真实场景中表现优异,并已部署应用。 </think> 研究者提出了一种名为MemoPhishAgent的记忆增强多模态大语言模型智能体,用于动态检测钓鱼网站。该系统通过专用工具收集多维度证据,并利用情景记忆模块复用历史推理经验以提升检测效率与准确性。实验表明,在基准数据集和真实场景数据集中,MemoPhishAgent的召回率分别提升了13.6%和20%,并已成功应用于工业级部署。...
2026-3-5 09:35:0 | 阅读: 4 |
收藏
|
FreeBuf网络安全行业门户 - www.freebuf.com
钓鱼
模型
攻击
mpa
模态
谷歌威胁情报小组警告:企业系统正日益成为0Day漏洞利用的主要目标
嗯,用户让我帮忙总结一下这篇文章的内容,控制在100字以内,而且不需要用“文章内容总结”或者“这篇文章”这样的开头。直接写描述就行。首先,我需要通读全文,抓住主要信息。 文章主要讲的是谷歌威胁情报小组的报告,关于2025年0Day漏洞的情况。0Day漏洞是指尚未被修复的未知漏洞,攻击者可以在补丁发布前利用这些漏洞。报告指出,2025年共追踪到90个0Day漏洞,虽然比2023年的100个少,但比2024年的78个多。 接下来,文章提到攻击目标转向企业基础设施和安全设备,而不是传统的消费级软件。企业系统成为重灾区,有43个漏洞针对企业软件和基础设施。操作系统是最大的攻击目标,占44%。移动设备的漏洞利用也在增加。 然后是关于攻击主体的变化:商业监控公司的活动首次超过国家资助的间谍组织。这些公司向政府客户销售高级漏洞利用能力。不过国家支持的黑客仍然活跃,尤其是与中国相关的间谍组织。 最后,报告提到AI可能加剧0Day威胁,防御者需要优先考虑防护措施,并做好系统可能被攻破的准备。 现在我需要把这些信息浓缩到100字以内。重点包括:谷歌报告、2025年90个漏洞、企业系统为目标、商业监控公司崛起、AI威胁增加、防御建议。 可能的结构:谷歌报告指出2025年90个零日漏洞...攻击转向企业...商业监控公司首次超过国家黑客...AI加剧威胁...防御需优先防护... 检查字数是否在100字以内,并确保没有使用禁止的开头。 </think> 谷歌报告指出,2025年共发现90个零日漏洞,攻击目标转向企业基础设施和安全设备。商业监控公司零日利用活动首次超过国家资助的间谍组织。操作系统仍是最大攻击目标,移动设备漏洞利用上升。AI或加剧零日威胁,防御需优先防护并做好系统沦陷准备。...
2026-3-5 07:0:10 | 阅读: 0 |
收藏
|
FreeBuf网络安全行业门户 - www.freebuf.com
安全
漏洞
威胁
监控
网络
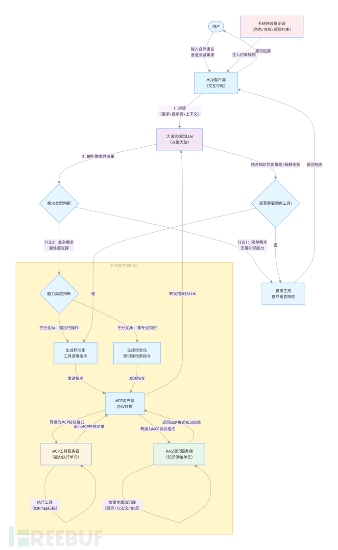
渗透测试轻量级个人向AI助手搭建入门基础指南
嗯,用户让我总结这篇文章的内容,控制在一百个字以内。首先,我需要快速浏览文章,抓住主要信息。文章讲的是如何搭建一个AI辅助渗透测试的助手,涉及LLM、MCP协议、RAG系统等组件。 用户要求直接写描述,不需要开头用“这篇文章”之类的。所以我要简洁明了地概括每个部分的核心内容。比如,LLM作为决策大脑,MCP客户端负责协调和安全管控,MCP服务器执行工具调用,提示词确保合规性,RAG系统提供专业知识。 还要注意字数限制,确保在100字以内。可能需要合并一些信息,避免重复。比如提到每个组件的作用时,可以用简短的词汇概括。 最后检查一下是否涵盖了所有关键点:LLM、MCP客户端、服务器、提示词、RAG系统以及它们在渗透测试中的作用。确保总结准确且符合用户的要求。 </think> 文章介绍了基于AI的大语言模型(LLM)、MCP协议、RAG系统等技术搭建轻量化AI辅助渗透测试助手的方法与实践,重点阐述了各组件的核心功能与实战场景中的具体应用价值,并强调了合规性要求与安全注意事项。...
2026-3-5 05:46:47 | 阅读: 11 |
收藏
|
FreeBuf网络安全行业门户 - www.freebuf.com
llm
mcp
渗透
安全
漏洞
系统漏洞扫描
好的,我现在需要帮用户总结这篇文章的内容,控制在100字以内,并且直接描述文章内容,不需要开头的常用语。首先,我仔细阅读了文章,发现它主要讲述了一个实验的过程。实验的目的是利用Nessus扫描系统漏洞,然后用Metasploit进行漏洞利用。 接下来,我注意到文章详细介绍了Nessus和Metasploit这两个工具的功能和使用步骤。Nessus用于漏洞扫描,而Metasploit则用于漏洞利用。实验中使用了Kali2020和Windows2008作为实验设备,并且具体展示了如何配置和运行这两个工具。 实验步骤包括使用Nessus扫描目标主机,发现MS17-010漏洞,然后用Metasploit的相关模块进行攻击。整个过程详细描述了从扫描到攻击的每一步操作,包括命令的执行和结果的验证。 总结起来,这篇文章主要介绍了如何通过Nessus和Metasploit工具进行系统漏洞的扫描和利用,特别是针对永恒之蓝漏洞(MS17-010)的攻击过程。因此,在总结时需要涵盖这些关键点:实验目的、使用的工具、发现的漏洞以及攻击步骤。 最后,确保总结控制在100字以内,并且直接描述内容,不使用常见的开头语。这样用户就能快速了解文章的核心内容。 </think> 文章介绍了一个实验过程:利用Nessus对目标主机进行系统漏洞扫描,并使用Metasploit对扫描结果进行利用。通过配置Nessus服务并执行扫描任务,发现了MS17-010高危漏洞。随后使用Metasploit中的相关模块验证并利用该漏洞成功实施攻击。...
2026-3-5 05:32:43 | 阅读: 8 |
收藏
|
FreeBuf网络安全行业门户 - www.freebuf.com
漏洞
nessus
安全
FreeBuf早报 | MS-Agent漏洞使攻击者可劫持AI Agent;Silver Dragon组织利用Cobalt Strike攻击政府目标
好,我现在需要帮用户总结这篇文章的内容,控制在100字以内。首先,我得通读整篇文章,了解每个部分的主要内容。 文章主要分为两大部分:全球网安事件速递和优质文章推荐。速递部分有10条,每条都是最近的网络安全事件或漏洞。比如MS-Agent框架的高危漏洞、Silver Dragon组织的攻击活动、Telegram作为犯罪平台、汽车胎压传感器的安全隐患等等。这些事件涉及软件漏洞、网络攻击、工具包入侵以及基础设施被摧毁等内容。 优质文章推荐部分有三篇文章,分别讨论了大语言模型的脆弱性、Struts2-066漏洞的攻击细节以及权限提升的方法。这些内容都是关于网络安全的技术分析和防御建议。 接下来,我需要将这些信息浓缩到100字以内。要抓住关键点:全球网络安全事件、漏洞、攻击活动、犯罪平台、汽车隐私隐患、修复流程优化以及安全威胁动态等。 然后,我要确保语言简洁明了,不使用复杂的术语,同时涵盖主要事件和趋势。可能需要合并一些相似的内容,避免重复。 最后,检查字数是否在限制内,并确保信息准确无误。 </think> 文章总结了近期全球网络安全事件及技术动态,包括MS-Agent框架高危漏洞、Silver Dragon组织针对政府目标的攻击活动、Telegram作为犯罪交易平台的扩张、汽车胎压传感器隐私泄露隐患等。同时探讨了修复流程优化及安全威胁动态变化等议题。...
2026-3-5 05:31:36 | 阅读: 0 |
收藏
|
FreeBuf网络安全行业门户 - www.freebuf.com
漏洞
攻击
安全
修复
攻击者
我对人工智能安全风险与治理的思考
好,我现在需要帮用户总结一篇文章的内容,控制在100字以内,而且不需要特定的开头。首先,我得仔细阅读文章,理解其主要内容和结构。 文章主要讨论AI安全的重要性及其面临的挑战。作者从一个从业者的角度出发,讲述了AI在各个领域的广泛应用,以及随之而来的安全隐患。文章还详细解释了AI安全的定义、与传统软件安全的区别,并分类讨论了核心风险。 接下来,我需要提炼出关键点:AI安全的定义、核心风险分类、与传统安全的不同之处,以及治理框架的重要性。确保这些要点在100字以内清晰呈现。 最后,组织语言,确保简洁明了,直接描述文章内容。 </think> 本文探讨了AI安全的核心内涵、潜在风险及防护技术。AI安全涉及数据、算法、模型等全生命周期的防护,需应对内生缺陷和外溢风险。与传统软件安全不同,AI安全涵盖更多维度和场景。文章还分析了AI安全的核心风险分类,并强调了实现技术创新与安全防控平衡的重要性。...
2026-3-5 04:28:47 | 阅读: 2 |
收藏
|
FreeBuf网络安全行业门户 - www.freebuf.com
安全
风险
数据
攻击
从Redis未授权到拿下域控
嗯,用户让我总结这篇文章的内容,控制在100字以内,而且不需要特定的开头。首先,我得通读整篇文章,抓住主要步骤和关键点。 文章开始讲的是利用fscan进行网段扫描,发现了FTP和Redis的未授权访问。然后通过Redis提权,使用了特定的脚本和工具。拿到权限后,内网扫描发现了多个服务,包括MSSQL、FTP、WordPress等。 接着利用WordPress的漏洞注入webshell,进一步提权和信息收集。之后通过fscan爆破MSSQL密码,成功登录并使用工具提权到system。然后抓取hash进行约束委派攻击,最终拿下域控并获取flag。 总结的时候要涵盖这些关键步骤:扫描、Redis提权、内网扫描、WordPress漏洞、提权、MSSQL爆破、约束委派攻击和域控拿下。确保在100字以内简洁明了。 </think> 文章描述了一次网络安全渗透测试的过程,包括利用fscan进行网段扫描发现未授权访问的FTP和Redis服务,通过Redis提权并内网扫描发现多个服务(如MSSQL、FTP、WordPress等),利用WordPress漏洞注入webshell并进一步提权和信息收集。最终通过fscan爆破MSSQL密码、使用工具提权至system权限,并利用约束委派攻击获取域控权限,成功获取目标系统的flag。...
2026-3-5 02:37:57 | 阅读: 1 |
收藏
|
FreeBuf网络安全行业门户 - www.freebuf.com
rubeus
xiaorang
icmp
fscan
sweetpotato
成果分享 |【NDSS2026杰出论文奖】多个邮箱,同一个你
嗯,用户让我总结这篇文章的内容,控制在100字以内,而且不需要特定的开头。首先,我得通读整篇文章,抓住主要观点。 文章讲的是邮箱别名机制带来的安全问题。邮箱别名可以让一个邮箱看起来像多个不同的地址,比如加号、点、连字符等。不同邮箱服务商对别名的支持规则不一样,有些甚至允许复杂的符号组合。 然后,互联网平台通常把每个邮箱当作独立用户,不知道这些别名规则。这就导致攻击者可以利用这些机制注册多个账号,进行恶意活动,比如刷包或者钓鱼攻击。 文章还提到用户对别名机制的认知不足,尤其是自认为了解的人更容易被骗。最后,作者提出了OriginMail工具来检测别名,并呼吁标准化规则和平台改进验证机制。 总结起来,文章揭示了邮箱别名机制的安全隐患及其对身份认证的影响。我需要把这些要点浓缩到100字以内。 </think> 文章揭示了邮箱别名机制的漏洞及其对身份认证的影响。不同邮箱服务商支持的别名规则差异大且不透明,导致互联网平台无法准确识别“一个邮箱=一个用户”,攻击者可借此滥用资源或发起钓鱼攻击。用户对别名机制的认知不足也增加了风险。作者呼吁标准化规则并开发工具OriginMail以应对这一问题。...
2026-3-5 01:5:0 | 阅读: 6 |
收藏
|
FreeBuf网络安全行业门户 - www.freebuf.com
机制
攻击
加号
安全
originmail
思科修复威胁防火墙安全的最高危Secure FMC漏洞
好,我需要帮用户总结这篇文章的内容,控制在100字以内。首先,文章主要讲的是思科修复了两个最高危的漏洞,这两个漏洞都存在于Secure FMC的Web界面。漏洞分别是CVE-2026-20079和CVE-2026-20131,CVSS评分都是10.0。攻击者可以利用这些漏洞绕过认证或反序列化Java对象,从而获取root权限。目前思科还没有发现这些漏洞被利用的情况,也没有临时解决方案。 接下来,我要把这些关键点浓缩到100字以内。首先提到思科修复了两个最高危漏洞,然后说明漏洞的位置和影响,攻击者如何利用以及当前的状态。确保语言简洁明了。 最后检查一下字数是否符合要求,并且没有使用任何开头的固定句式。这样用户就能快速了解文章的主要内容了。 </think> 思科修复了其Secure Firewall Management Center中的两个最高危漏洞(CVSS 10.0),允许未经认证的远程攻击者绕过认证机制或利用不安全的Java反序列化机制获取root权限。这两个漏洞影响思科防火墙的安全管理平台及Security Cloud Control系统,目前尚未发现被公开利用的情况。...
2026-3-4 14:10:6 | 阅读: 3 |
收藏
|
FreeBuf网络安全行业门户 - www.freebuf.com
安全
漏洞
防火墙
fmc
思科
Previous
6
7
8
9
10
11
12
13
Next