unSafe.sh - 不安全
我的收藏
今日热榜
公众号文章
导航
Github CVE
Github Tools
编码/解码
文件传输
Twitter Bot
Telegram Bot
Search
Rss
黑夜模式
Actually reliable sources to learn hacking that won't leave you with skill gaps
嗯,用户让我帮忙总结一篇文章,控制在一百个字以内,而且不需要用“文章内容总结”这样的开头。首先,我得仔细阅读这篇文章,了解主要内容。 文章主要讲的是如何学习道德黑客,推荐了一些资源和方法。比如,基础 networking、Linux、编程,特别是Python。然后提到了一些在线平台,如TryHackMe、Hack The Box和OverTheWire。还有CTF比赛,认证如CompTIA Trifecta和TCM Academy的课程。此外,还建议使用虚拟机练习和写报告。 接下来,我需要把这些要点浓缩到100字以内。要注意涵盖主要的资源和建议,同时保持简洁明了。 可能会这样组织:先提学习道德黑客需要掌握的基础知识,然后列出推荐的平台和认证,最后提到实践的重要性。 比如:“学习道德黑客需掌握网络基础、Linux和编程(如Python),推荐使用TryHackMe、Hack The Box等平台进行实践,并参加CTF比赛提升技能。获取CompTIA或TCM认证可加强基础。虚拟机练习和写报告是关键。” 检查一下字数是否在限制内,并确保信息准确全面。 </think> 学习道德黑客需掌握网络基础、Linux和编程(如Python),推荐使用TryHackMe、Hack The Box等平台进行实践,并参加CTF比赛提升技能。获取CompTIA或TCM认证可加强基础。虚拟机练习和写报告是关键。...
2026-2-26 19:36:43 | 阅读: 0 |
收藏
|
Your Open Hacker Community - www.reddit.com
ethical
network
security
comptia
ccna
Reverse CAPTCHA: Evaluating LLM Susceptibility to Invisible Unicode Instruction Injection
好的,用户让我总结一下这篇文章的内容,控制在100字以内,并且不需要特定的开头。我先快速浏览一下文章内容。 文章主要讨论了当前网络安全的最新趋势,包括供应链安全、AI在威胁中的应用、勒索软件、数据泄露、SIM卡交换、电子邮件泄露、国家行为者攻击、用户错误以及一些被过度宣传的趋势,如AI和SIEM工具。此外,还提到了一些资源,如Feedly和CISA advisories,帮助专业人士保持更新。 接下来,我需要将这些要点浓缩到100字以内。要确保涵盖主要威胁类型和资源建议。同时,语言要简洁明了。 可能的结构是:开头说明主题,然后列举主要趋势,最后提到资源。例如:“文章探讨了当前网络安全的主要威胁与趋势,包括供应链攻击、AI驱动的社会工程、勒索软件、数据泄露及SIM卡交换等,并强调了提升员工安全意识和利用工具的重要性。” 检查字数是否符合要求,并调整用词以更紧凑。比如,“探讨”可以改为“分析”,“包括”改为“涵盖”。 最终总结应清晰传达文章的核心内容。 </think> 文章分析了当前网络安全的主要威胁与趋势,涵盖供应链攻击、AI驱动的社会工程、勒索软件、数据泄露及SIM卡交换等问题,并强调了提升员工安全意识和利用工具的重要性。...
2026-2-26 19:21:37 | 阅读: 0 |
收藏
|
Technical Information Security Content & Discussion - www.reddit.com
security
subreddit
ra
t5
From DDS Packets to Robot Shells: Two RCEs in Unitree Robots (CVE-2026-27509 & CVE-2026-27510)
嗯,用户让我用中文总结一篇文章,控制在100字以内,而且不需要特定的开头。首先,我需要理解用户的需求。他可能是在寻找快速获取文章内容的方式,可能是在做研究或者准备报告,时间紧迫,所以需要简洁明了的总结。 接下来,我得看看文章的内容。看起来这篇文章是关于网络安全的讨论,可能涉及Reddit上的社区、规则、隐私政策等内容。用户提供的链接中有“r/netsec”,这应该是Reddit上的一个子版块,专注于网络安全性。 然后,我需要提取关键信息:网络安全讨论、Reddit社区、规则和隐私政策。这些是文章的主要内容点。接下来,我要把这些点浓缩成不超过100字的描述。 还要注意语言的简洁性,避免使用复杂的词汇或结构。确保总结准确传达文章的核心内容,同时符合用户的格式要求。 最后,检查字数是否符合要求,并确保没有使用任何不需要的开头语句。这样用户就能快速获得所需的信息了。 </think> 文章讨论了网络安全相关话题,并介绍了Reddit社区规则、隐私政策及用户协议等内容。...
2026-2-26 19:19:2 | 阅读: 0 |
收藏
|
Technical Information Security Content & Discussion - www.reddit.com
reddit
netsec
wisetuna
boschko
agreement
From DDS Packets to Robot Shells: Two RCEs in Unitree Robots (CVE-2026-27509 & CVE-2026-27510)
好,我现在需要帮用户总结一篇文章的内容,控制在100字以内。用户给的文章是关于两个CVE漏洞的详细技术文章,涉及Unitree机器人的远程代码执行漏洞。 首先,我需要通读整篇文章,抓住主要信息。文章提到CVE-2026-27509和CVE-2026-27510两个漏洞。第一个漏洞是通过滥用DDS数据写入器实现无认证的远程代码执行,第二个漏洞则是通过篡改移动数据库中的预编程动作块来实现远程代码执行。这两个漏洞都影响了Unitree Go2的不同固件版本。 接下来,我需要确定用户的需求。用户希望用中文总结文章内容,控制在100字以内,并且不需要特定的开头,直接描述内容即可。这意味着我需要简洁明了地概括出漏洞的类型、影响范围以及利用方式。 然后,我会提取关键点:两个CVE编号、漏洞类型(无认证RCE和数据库篡改导致RCE)、影响的固件版本(V1.1.7到V1.1.11)、利用方式(物理控制器按键触发)以及Unitree机器人的相关信息。 最后,将这些关键点整合成一段流畅的文字,确保在100字以内,并且信息准确完整。 </think> 文章介绍了两个针对Unitree机器人的重要安全漏洞:CVE-2026-27509和CVE-2026-27510。前者通过滥用DDS数据写入器实现无认证远程代码执行(RCE),后者通过篡改移动数据库中的预编程动作块实现RCE。这两个漏洞均影响Unitree Go2的不同固件版本,并可通过物理控制器按键触发。...
2026-2-26 18:46:5 | 阅读: 0 |
收藏
|
Boschko Security Blog - boschko.ca
unitree
actuator
dds
robot
go2
Icinga for Windows 1.13.3 - 'key_maker.py' Incorrect Default Permissions Private Key Exposure
好的,我现在需要帮用户总结一篇文章的内容,控制在100个字以内,并且不需要特定的开头。首先,我得仔细阅读用户提供的文章内容,理解其中的关键信息。 文章标题是关于Icinga for Windows 1.13.3的一个漏洞,涉及key_maker.py脚本。看起来这是一个安全漏洞,涉及到默认权限不正确导致私钥泄露。作者是nu11secur1ty,漏洞编号是CVE-2026-24414。 描述部分提到,Icinga PowerShell框架的旧版本在安装证书目录时使用了不安全的默认权限。具体来说,目录C:\Program Files\WindowsPowerShell\Modules\icinga-powershell-framework\certificate被赋予了BUILTIN\Users:(RX)权限,这意味着任何本地用户都可以读取其中的icingaforwindows.pfx文件,这个文件包含私钥。 这个漏洞的影响很大,攻击者可以利用私钥来冒充受监控的主机、解密Icinga监控流量、用于其他系统的认证以及在内网中进行横向移动。 接下来是exploit代码部分,用户提供了key_maker.py脚本的详细内容。这个脚本用于演示如何提取私钥,并且作者提供了存储库链接。 现在,我需要将这些信息浓缩到100字以内。重点包括:软件名称、版本、漏洞类型(不正确权限)、影响(私钥泄露)、攻击者的能力(冒充、解密等)以及受影响的操作系统。 可能的结构:Icinga for Windows旧版本存在漏洞,导致证书目录权限不安全,任何本地用户可读取私钥pfx文件。攻击者可冒充主机、解密流量等。影响Windows 11等系统。 检查字数是否在限制内,并确保信息准确全面。 </think> Icinga for Windows旧版本存在证书目录权限问题,默认允许所有本地用户读取包含私钥的`icingaforwindows.pfx`文件。攻击者可利用此漏洞获取私钥并进行身份冒充、解密通信等操作。...
2026-2-26 18:38:53 | 阅读: 0 |
收藏
|
CXSECURITY Database RSS Feed - CXSecurity.com - cxsecurity.com
2026
icinga
24414
maker
MLX < = 0.29.3 - Heap-based Buffer Overflow in .npy Parser
嗯,用户让我帮忙总结一下这篇文章的内容,控制在一百个字以内。首先,我需要仔细阅读文章内容,理解其主要信息。 这篇文章看起来是一个安全漏洞的报告。标题是MLX <= 0.29.3 - Heap-based Buffer Overflow in .npy Parser。作者是Mohammed Idrees Banyamer,来自约旦。漏洞的CVE编号是CVE-2025-62608,影响的是mlx库的版本<=0.29.3。 文章描述了一个堆缓冲区溢出的问题,具体是在解析NumPy的.npy文件时发生的。问题出现在mlx::core::load()函数中。当解析.npy文件时,由于早期的空字节截断std::string,并且固定偏移量访问header[34]导致了13字节的堆外读取,从而引发崩溃或有限的信息泄露。 漏洞的影响包括拒绝服务或本地攻击,CVSS评分为5.5(中等)。修复版本是mlx >= 0.29.4。文章还提供了一个PoC脚本,生成恶意的.npy文件来触发这个漏洞。 用户要求总结控制在100字以内,并且不需要特定的开头。因此,我需要提取关键信息:漏洞名称、影响版本、问题类型、触发条件、影响和修复版本。 现在,把这些信息浓缩成一句话:MLX <= 0.29.3存在一个基于堆的缓冲区溢出漏洞,在解析.npy文件时导致堆外读取,影响版本<=0.29.3,已修复于0.29.4。 这样既涵盖了漏洞的基本信息、影响范围和修复情况,又控制在了100字以内。 </think> MLX <= 0.29.3存在基于堆的缓冲区溢出漏洞,在解析.npy文件时导致堆外读取,影响版本<=0.29.3,已修复于0.29.4。...
2026-2-26 18:38:43 | 阅读: 0 |
收藏
|
CXSECURITY Database RSS Feed - CXSecurity.com - cxsecurity.com
mlx
npy
overflow
python3
security
Brickcom Camera - Remote command execution
好的,我现在需要帮用户总结一篇文章的内容,控制在100个字以内,并且不需要特定的开头。首先,我得仔细阅读用户提供的文章内容。 文章标题是关于Brickcom摄像头的远程命令执行漏洞。日期是2/26/2026,作者是parsa rezaie khiabanloo。测试环境包括Windows、Linux和Android。描述部分提到所有版本的Brickcom摄像头默认用户名和密码都是admin,并且存在无需认证的远程命令执行漏洞。 漏洞利用的路径有两个:/ONVIF/media.cgi?action=getSnapshot&channel=1和ONVIF/media.cgi?action=getSnapshot。证明概念部分给出了几个具体的URL示例,展示了如何通过这些路径获取摄像头快照而无需认证。 用户的需求是用中文总结,不超过100字。所以我要抓住关键点:漏洞名称、影响范围、默认凭据、RCE的存在以及利用路径和例子。 接下来,我需要将这些信息浓缩成一句话或两句话,确保涵盖所有重要信息,同时保持简洁。避免使用复杂的术语,让总结易于理解。 最后,检查字数是否在限制内,并确保没有遗漏关键细节。 </think> Brickcom摄像头存在远程命令执行漏洞,默认用户名密码为admin,无需认证即可通过特定路径获取快照。...
2026-2-26 18:38:27 | 阅读: 0 |
收藏
|
CXSECURITY Database RSS Feed - CXSecurity.com - cxsecurity.com
onvif
getsnapshot
brickcom
remote
HDF5 Plugin 2.17.0 Path Audit – ABI-Compliant Constructor Execution Test
嗯,用户让我帮忙总结一篇文章,控制在100字以内,而且不需要特定的开头。首先,我得仔细阅读这篇文章,了解它的主要内容。 文章标题是关于HDF5插件的路径审核和ABI兼容的构造函数执行测试。看起来这是一个安全审计的场景,测试HDF5动态插件加载机制是否安全。作者用C语言编写了一个共享库,模拟合法的HDF5过滤器插件,并在构造函数中执行一些操作,比如写入trace文件,除非环境是安全的。 然后,Python脚本部分编译这个共享库,设置环境变量来控制插件路径,触发HDF5加载,检查是否成功加载自定义插件。目的是验证环境是否正确限制了动态插件加载和防止环境变量劫持。 用户的需求是总结文章内容,控制在100字以内。所以我要抓住关键点:HDF5插件审核、构造函数执行测试、验证安全性、防御机制是否有效。 可能需要避免使用“文章内容总结”这样的开头词,直接描述内容。确保语言简洁明了,不超过100字。 </think> 该文章描述了一个针对HDF5动态插件加载机制的安全审核测试。通过编译一个模拟合法HDF5过滤器插件的共享库,并利用构造函数在加载时执行特定操作(如写入跟踪文件),验证环境是否正确限制了动态插件加载和防止环境变量劫持。目的是检测是否存在未授权插件执行或防御机制失效的情况。...
2026-2-26 18:38:16 | 阅读: 0 |
收藏
|
CXSECURITY Database RSS Feed - CXSecurity.com - cxsecurity.com
hdf5
library
h5plget
h5py
security
Azure AI Language Conversations Authoring SDK < 1.0.0b4 - Remote Code Execution
嗯,用户让我总结一下这篇文章的内容,控制在一百个字以内,而且不需要用“文章内容总结”或者“这篇文章”这样的开头。直接写描述就行。 首先,我需要仔细阅读用户提供的文章内容。看起来这是一篇关于Azure AI Language Conversations Authoring SDK漏洞的详细说明。文章提到了一个远程代码执行的漏洞,CVE编号是CVE-2026-21531,影响版本是小于1.0.0b4的版本。作者是Mohammed Idrees Banyamer,来自约旦。 文章中还包含了一个Python脚本的示例,展示了如何利用这个漏洞进行攻击。攻击者通过构造恶意的continuation_token,利用了不安全的pickle反序列化机制,从而在目标机器上执行任意命令。这个漏洞已经被修复,在1.0.0b4及以后的版本中已经不存在这个问题。 接下来,我需要将这些关键信息浓缩到一百个字以内。重点包括:漏洞名称、影响版本、攻击类型、利用方式以及修复版本。 可能的结构是:Azure SDK存在远程代码执行漏洞,影响版本小于1.0.0b4,通过反序列化恶意token触发,已在新版本修复。 这样既涵盖了主要信息,又符合字数限制。 </think> Azure AI语言对话创作SDK存在远程代码执行漏洞(CVE-2026-21531),影响版本<1.0.0b4。攻击者通过反序列化恶意continuation_token触发代码执行,在目标机器上运行命令。该漏洞已修复于1.0.0b4及以上版本。...
2026-2-26 18:38:1 | 阅读: 0 |
收藏
|
CXSECURITY Database RSS Feed - CXSecurity.com - cxsecurity.com
2026
21531
malicious
authoring
rldns-1.3 remote denial of service
好的,我现在需要帮用户总结一篇文章的内容,控制在100字以内,并且不需要特定的开头。首先,我得仔细阅读用户提供的文章内容。 文章标题是“rldns-1.3远程拒绝服务”,看起来是关于一个漏洞的。作者Antonius在2026年2月26日发布的。软件链接是https://indodev.asia/downloads/rldns-1.3.tar.bz2,版本是1.3,测试环境是Kali Linux 2025,CVE编号是CVE-2026-27831。 描述部分提到这是一个远程堆基的越界读取漏洞,导致拒绝服务。rldns是一个开源的DNS服务器,支持Linux、FreeBSD和NetBSD,运行在x86_64架构上。版本1.4已经修复了这个问题。 接下来是代码部分,看起来是一个利用这个漏洞的Exploit程序。它创建了一个UDP套接字,发送一个特定的数据包到目标IP和端口。数据包的内容是固定的字节序列。 参考链接包括GitHub、Medium、CVE官网和Packetstorm.news,这些地方可能有更多关于这个漏洞的信息。 现在我需要总结这篇文章的内容。重点包括:rldns 1.3存在堆基越界读取漏洞,导致DoS;作者Antonius;影响版本1.3;修复版本1.4;CVE编号;以及提供了一个Exploit代码。 控制在100字以内的话,我需要简洁明了地表达这些信息。例如:“rldns 1.3存在远程堆基越界读取漏洞,导致拒绝服务(CVE-2026-27831)。该漏洞由Antonius发现并提供POC代码。” 这样既涵盖了主要信息又符合字数限制。 </think> rldns 1.3 存在远程堆基越界读取漏洞(CVE-2026-27831),导致拒绝服务。该漏洞由 Antonius 发现并提供概念验证代码。...
2026-2-26 18:37:45 | 阅读: 0 |
收藏
|
CXSECURITY Database RSS Feed - CXSecurity.com - cxsecurity.com
rldns
2026
remote
perror
sendto
Preventing Breaches – MFA on Remote Access to Linux, Unix, and Infrastructure Systems
嗯,用户让我帮忙总结一篇文章,控制在100字以内,而且不需要特定的开头。首先,我需要通读整篇文章,抓住主要内容。 文章主要讲的是网络安全中的多因素认证(MFA),特别是针对Linux、Unix服务器和网络设备的远程访问。攻击者通常通过窃取密码或SSH密钥来入侵系统,而MFA可以有效防止这种情况。 接下来,文章提到了传统的MFA解决方案存在一些问题,比如需要在服务器上安装代理或者改变现有的连接方式。而12Port的PAM解决方案则通过直接在会话过程中嵌入MFA,不需要改变现有流程,也不需要安装额外的软件。 总结的时候,我需要涵盖攻击途径、MFA的重要性以及12Port的解决方案。确保内容简洁明了,不超过100字。 </think> 文章指出大多数安全入侵始于登录而非恶意软件或零日漏洞。攻击者通过钓鱼、密码复用或泄露获取凭证后,测试远程系统并成功进入。多因素认证(MFA)可有效阻止此类攻击。关键在于MFA的应用位置——Linux、Unix服务器和网络设备等高价值系统常仅依赖密码或SSH密钥保护。传统MFA方案存在局限性,而12Port PAM通过直接在远程访问中嵌入MFA提供更安全的解决方案。...
2026-2-26 18:36:54 | 阅读: 0 |
收藏
|
Security Boulevard - securityboulevard.com
ssh
remote
12port
network
pam
Emulating the Systematic LokiLocker Ransomware
好的,我现在需要帮用户总结一篇文章的内容,控制在100字以内。用户的要求是直接写描述,不需要开头的总结语。首先,我得通读整篇文章,抓住主要信息。 文章讲的是LokiLocker勒索软件,它是一个RaaS,从2021年8月开始活跃,针对Windows系统。它使用.NET开发,并用了NETGuard和KoiVM保护。加密方法是AES和RSA。此外,它会删除备份和影子副本,并有擦除功能,破坏MBR。 攻击者还利用AttackIQ的攻击图来模拟其行为,帮助企业测试安全控制。文章详细描述了LokiLocker的初始访问、持久化、防御规避、发现和加密阶段。 接下来,我需要将这些关键点浓缩到100字以内。要确保涵盖勒索软件的基本信息、技术细节、攻击阶段以及AttackIQ的作用。 可能会遗漏一些具体的技术细节,比如具体的API调用或注册表修改,但核心信息必须保留:它是RaaS,针对Windows,使用AES和RSA加密,删除备份和影子副本,并有擦除功能。同时提到AttackIQ用于测试防御措施。 最后检查字数是否符合要求,并确保语言简洁明了。 </think> LokiLocker是一种针对Windows系统的勒索软件即服务(RaaS),自2021年8月起活跃。它使用.NET开发并采用AES和RSA加密技术,在加密文件的同时删除备份和影子副本,并可擦除非系统文件及破坏主引导记录(MBR)。AttackIQ通过模拟其行为帮助企业测试安全控制能力。...
2026-2-26 18:26:58 | 阅读: 0 |
收藏
|
Security Boulevard - securityboulevard.com
lokilocker
windows
ransomware
security
encryption
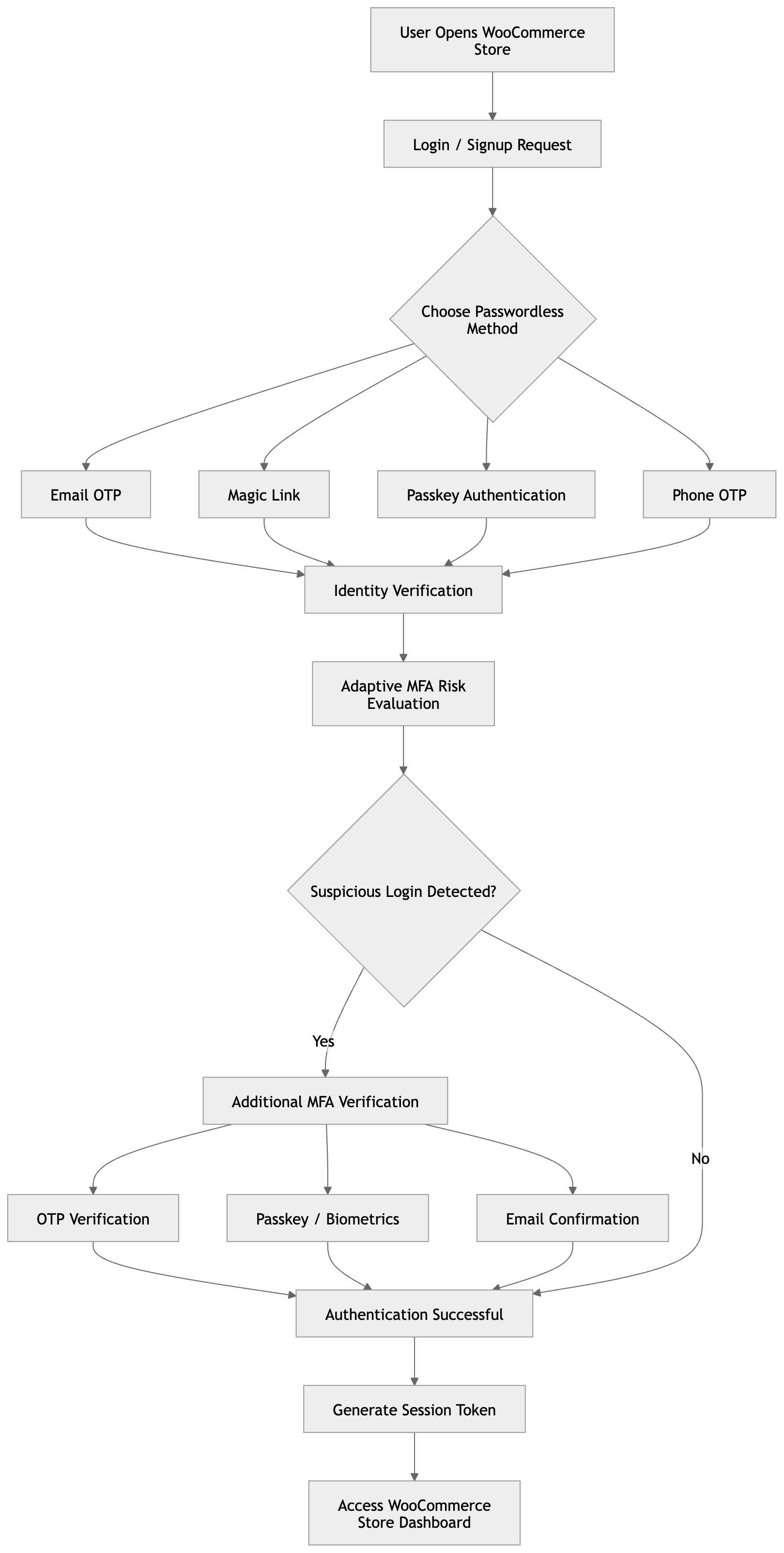
The 2026 CISO Mandate: Proactive, Passwordless, and Context-Aware Identity Assurance
好的,我现在需要帮用户总结一篇文章的内容,控制在100字以内。用户的要求是直接写文章描述,不需要特定的开头。 首先,我得通读整篇文章,抓住主要观点。文章主要讨论了2026年Gartner的研究,指出身份安全正在从传统的边界控制和一次性认证扩展到更全面的体系。文中提到了三个核心支柱:无密码认证、身份验证和情境信号。此外,HYPR公司在这三个领域都有涉及,并强调了持续信任模型的重要性。 接下来,我需要将这些要点浓缩成一句话。要确保涵盖无密码认证、身份验证、情境信号以及HYPR的解决方案。同时,要突出持续信任模型的概念。 最后,检查字数是否在100字以内,并确保语言简洁明了。 </think> 文章探讨了2026年身份安全的演变趋势,强调无密码认证、身份验证和情境信号作为核心支柱,并指出HYPR通过整合这些要素构建持续信任模型以应对未来挑战。...
2026-2-26 18:7:13 | 阅读: 0 |
收藏
|
Security Boulevard - securityboulevard.com
security
2026
hypr
desk
Trend Micro warns of critical Apex One code execution flaws
好的,我现在需要帮用户总结一篇文章的内容,控制在100个字以内。用户已经提供了文章的英文内容,所以我得先仔细阅读并理解文章的主要信息。 首先,文章讲的是日本的网络安全软件公司Trend Micro修补了两个关键的Apex One漏洞。这两个漏洞都允许攻击者在易受攻击的Windows系统上进行远程代码执行(RCE)。Apex One是一个端点安全平台,用于检测和响应各种安全威胁。 接下来,文章详细介绍了这两个漏洞:CVE-2025-71210和CVE-2025-71211。它们都是由于管理控制台中的路径遍历弱点导致的。Trend Micro在安全公告中提到,成功利用这些漏洞需要攻击者访问管理控制台,并建议客户更新到最新版本以修复问题。 此外,Trend Micro还修补了其他几个高危漏洞,并指出虽然目前这些漏洞尚未被公开利用,但过去几年中Apex One曾多次被滥用在攻击中。美国网络安全和基础设施安全局(CISA)正在跟踪这些漏洞。 现在我需要将这些信息浓缩到100字以内。重点包括:Trend Micro修补了两个关键漏洞,允许RCE;漏洞存在于管理控制台;建议更新软件;过去Apex One曾被滥用;CISA正在跟踪。 可能的结构是:Trend Micro修补了两个关键的安全漏洞,允许攻击者在Windows系统上执行远程代码。这两个漏洞存在于Apex One管理控制台中,建议用户更新软件以修复问题。过去几年中,Apex One曾多次被滥用在攻击中,CISA正在跟踪这些漏洞。 这样大约在100字左右,并且直接描述了文章内容。 </think> 日本网络安全公司Trend Micro修补了两个关键的安全漏洞,允许攻击者在Windows系统上执行远程代码。这两个漏洞存在于Apex One管理控制台中,建议用户更新软件以修复问题。过去几年中,Apex One曾多次被滥用在攻击中,CISA正在跟踪这些漏洞。...
2026-2-26 18:1:56 | 阅读: 4 |
收藏
|
Over Security - Cybersecurity news aggregator - www.bleepingcomputer.com
apex
security
exploited
attackers
Pytanie dotyczace DFIR/Cybersecurity
好的,我现在需要帮用户总结一篇文章的内容,控制在100字以内,并且不需要特定的开头。首先,我得仔细阅读用户提供的文章内容,找出主要的信息点。 文章标题是“数字取证技术的最新趋势”,内容涵盖了认证、工具、就业市场、新兴趋势和教育资源等方面。用户可能希望得到一个简洁明了的摘要,突出关键点。 我需要提取每个部分的核心信息:认证如IACIS、NCFI和SANS的重要性;工具如FTK Imager和Autopsy的使用;就业市场的强劲需求;以及与网络安全和移动取证的整合趋势。同时,还要注意提到免费工具和远程工作的可能性。 接下来,我要把这些信息浓缩成100字以内,确保涵盖所有主要方面,同时语言要简洁流畅。可能需要合并一些信息,比如将认证和工具放在一起描述。 最后,检查字数是否符合要求,并确保没有使用任何不必要的词汇。这样用户就能快速了解文章的主要内容了。 </think> 数字取证技术领域快速发展,涉及认证(如IACIS、NCFI、SANS)、工具(FTK Imager、Autopsy等)、就业机会(尤其在执法和私营部门)、远程工作模式及与网络安全融合的趋势。移动取证重要性提升,免费工具适合预算有限机构。职业发展需关注新兴技术和持续学习。...
2026-2-26 17:55:3 | 阅读: 0 |
收藏
|
Computer Forensics - www.reddit.com
subreddit
ra
t5
ftk
European DYI chain ManoMano data breach impacts 38 million customers
嗯,用户让我用中文总结一篇文章,控制在100字以内,而且不需要特定的开头。首先,我需要仔细阅读文章内容,抓住主要信息。 文章讲的是ManoMano,一个法国的DIY连锁店,遭遇了数据泄露。黑客入侵了他们的第三方客服提供商。事件发生在2026年1月,影响了3800万人。泄露的信息包括姓名、邮箱、电话和客服交流记录,但没有密码被泄露。公司已经通知了客户,并采取措施加强安全。 接下来,我需要把这些要点浓缩到100字以内。要确保涵盖事件的时间、影响人数、泄露的数据类型、公司的应对措施以及第三方的责任。 可能的结构是:时间+公司名称+数据泄露原因+影响人数+泄露信息+应对措施。这样既简洁又全面。 检查一下有没有遗漏的重要信息,比如第三方是客服提供商,这一点很重要,说明不是直接攻击公司系统。还有提到没有密码泄露和数据修改,这也是关键点。 最后,确保语言简洁明了,不使用复杂的句子结构。 </think> 法国DIY电商平台ManoMano因第三方客服提供商遭黑客入侵,导致3800万人个人信息泄露。泄露数据包括姓名、邮箱、电话及客服交流记录,未涉及密码或数据篡改。公司已通知受影响用户并采取安全措施。...
2026-2-26 17:45:57 | 阅读: 0 |
收藏
|
Over Security - Cybersecurity news aggregator - www.bleepingcomputer.com
manomano
notified
2026
firm
MSP Strategic Defense: Building Compliance on Dynamic Attack Surface Reduction
嗯,用户让我帮忙总结一篇文章,控制在一百个字以内,而且不需要特定的开头。首先,我需要理解文章的主要内容。文章提到了中小型企业市场的合规期望在上升,这主要是因为供应链法规和网络安全保险的要求提高了安全成熟度的基准。然后列举了一系列的监管标准,比如CIS Controls v8、NIS2指令、ISO 27001等等。 接下来,我要把这些信息浓缩到一百个字以内。首先确定核心点:合规期望上升的原因是什么?供应链法规和网络安全保险要求。然后这些标准如何影响基准?塑造了新的基准线。所以总结的时候要包含这些要素。 还要注意不要使用“文章内容总结”这样的开头,直接描述内容。所以可能的结构是:中小型企业市场的合规期望因供应链法规和网络安全保险要求而上升,一系列标准如CIS Controls v8等塑造了新的安全成熟度基准。 最后检查字数,确保不超过一百个字,并且表达清晰准确。 </think> 中小型企业市场的合规期望因供应链法规和网络安全保险要求而上升,一系列标准如CIS Controls v8、NIS2指令、ISO 27001等塑造了新的安全成熟度基准。...
2026-2-26 17:35:4 | 阅读: 0 |
收藏
|
Security Boulevard - securityboulevard.com
security
bitdefender
dora
directive
bloggers
Threat modeling AI applications
好的,我现在需要帮用户总结一篇文章的内容,控制在100字以内。用户给的原文是关于AI系统中的威胁建模,提到了传统威胁建模和AI系统的不同之处,以及如何进行有效的威胁建模。 首先,我要理解文章的主要内容。文章讨论了AI系统(尤其是生成式和自主式系统)在威胁建模方面的独特挑战。传统方法适用于确定性软件,而AI系统的非确定性、输入复杂性以及与工具和记忆的交互增加了新的风险。 接下来,我需要提取关键点:AI系统的非确定性、输入复杂性、工具和记忆的扩展、传统威胁建模的不足、资产保护的重要性、系统行为的理解、误用和事故的风险、优先级划分、架构设计中的缓解措施、检测与响应机制,以及持续的威胁建模过程。 然后,我要将这些关键点浓缩成100字以内的总结。要确保涵盖主要方面:AI系统的风险特征、传统方法的局限性、保护资产的方法、设计缓解措施以及持续的过程。 最后,检查语言是否简洁明了,避免使用复杂的术语,同时确保所有重要信息都被包含进去。 </think> 文章探讨了AI系统中主动识别和应对风险的重要性。传统威胁建模适用于确定性软件,而AI系统的非确定性和复杂输入使其面临新风险。文章强调了保护用户安全与信任、数据隐私及输出完整性的重要性,并提出了通过架构设计约束风险、加强可观测性和响应机制等方法来应对这些挑战。...
2026-2-26 17:4:8 | 阅读: 0 |
收藏
|
Microsoft Security Blog - www.microsoft.com
modeling
failures
likelihood
security
adversarial
Analysis: Root Cause of Most Security Incidents Traced to Unpatched Firewalls
好的,我需要帮用户总结这篇文章的内容,控制在100字以内。首先,我要通读文章,抓住主要信息。文章主要讲的是Barracuda Networks分析了2025年的超过两万亿IT事件,发现90%的勒索软件攻击是通过未修补的软件或易受攻击的账户绕过防火墙进入IT环境的。还有提到CVE-2013-2566这个漏洞,以及攻击者利用漏洞的速度加快,Akira勒索软件仅用3小时就完成加密。此外,供应链攻击占66%,专家建议加强基础安全措施和使用自动化工具或托管安全服务。 接下来,我需要将这些信息浓缩到100字以内。重点包括:分析结果、勒索软件利用防火墙弱点、常见漏洞、攻击速度、供应链问题以及建议措施。确保语言简洁明了,不使用“文章内容总结”等开头。 最后,检查字数是否符合要求,并确保所有关键点都被涵盖。 </think> Barracuda Networks分析显示,2025年90%的勒索软件攻击通过未修补软件或弱账户绕过防火墙。最常见的漏洞CVE-2013-2566源于旧加密算法。攻击者正更快开发针对防火墙的漏洞利用,Akira勒索软件仅需3小时完成加密。66%的事件涉及供应链或第三方供应商。专家建议加强基础安全措施,并考虑使用自动化工具或托管安全服务以保持防火墙更新。...
2026-2-26 17:1:1 | 阅读: 1 |
收藏
|
Security Boulevard - securityboulevard.com
firewalls
security
khalid
ransomware
OpenClaw Security Risk: OAuth and SaaS Identity
嗯,用户让我用中文总结一篇文章,控制在一百字以内,而且不需要特定的开头。首先,我得仔细阅读这篇文章,了解它的主要内容。 文章主要讲的是OpenClaw这个AI代理工具的安全风险。它运行在员工的机器上,但通过OAuth获取访问权限,进入Slack、Salesforce等关键SaaS应用。这不仅仅是恶意软件的问题,而是身份认证的问题。即使没有恶意代码,过度授权或持久化的访问权限也会带来风险。文章还提到传统安全措施可能无法检测到这种风险,因此需要加强SaaS身份治理。 接下来,我需要把这些要点浓缩成一百字以内的总结。要确保涵盖OpenClaw的运行方式、OAuth的作用、潜在风险以及治理的重要性。 可能会遇到的问题是如何在有限的字数内准确传达所有关键点。可能需要简化一些技术术语,同时保持内容的完整性。 最后,检查一下是否符合用户的要求:中文、一百字以内、直接描述内容,没有特定开头。 </think> OpenClaw 是一种 AI 代理工具,通过 OAuth 访问企业 SaaS 应用(如 Slack、Salesforce 等),其核心风险在于过度授权和持久化访问权限。即使无恶意代码,这些权限仍可能被滥用。传统安全措施难以检测此类风险,需加强 SaaS 身份治理以降低暴露风险。...
2026-2-26 17:0:54 | 阅读: 1 |
收藏
|
Security Boulevard - securityboulevard.com
openclaw
security
malicious
grip
identities
Previous
1
2
3
4
5
6
7
8
Next