unSafe.sh - 不安全
我的收藏
今日热榜
公众号文章
导航
Github CVE
Github Tools
编码/解码
文件传输
Twitter Bot
Telegram Bot
Search
Rss
黑夜模式
Make it Blink: Over-the-Air Exploitation of the Philips Hue Bridge
The year-end edition of Pwn2Own took place in Cork, Ireland. For the first time, this event featured...
2026-5-6 00:0:27 | 阅读: 3 |
收藏
|
0day Fans - www.synacktiv.com
zigbee
fsm
transition
network
philips
Bypassing Windows authentication reflection mitigations for SYSTEM shells - Part ②
IntroductionIn part 1, we laid the foundation of our bypass methodology and identified two attack l...
2026-4-30 00:0:37 | 阅读: 4 |
收藏
|
0day Fans - www.synacktiv.com
srv1
machine
norm
Bypassing Windows authentication reflection mitigations for SYSTEM shells - Part 1
嗯,用户让我帮忙总结一篇文章的内容,控制在一百个字以内。首先,我需要理解这篇文章讲的是什么。看起来是关于一个CVE漏洞的分析,还有后续的研究和补丁绕过的方法。 文章一开始介绍了CVE-2025-33073,这是一个认证反射漏洞,可能导致远程命令执行。然后详细解释了漏洞的工作原理,包括如何通过附加目标信息来欺骗LSASS生成认证blob。接着提到了微软的补丁,限制了SMB客户端连接到带有额外信息的目标名。 接下来的研究部分探讨了如何绕过这个补丁。他们尝试了其他协议如RPC和HTTP,但发现这些方法要么需要用户交互,要么不符合默认配置的要求。于是他们转向本地反射攻击,利用Windows新功能允许指定SMB连接端口,成功实现了本地权限提升,并获得了新的CVE编号。 总结一下,文章主要讲述了这个漏洞的细节、微软的补丁以及如何通过新功能绕过补丁实现本地提权。所以,在总结的时候要涵盖这些关键点:漏洞类型、攻击方式、补丁情况以及绕过方法和结果。 用户要求控制在一百字以内,并且不要用“文章内容总结”这样的开头。所以直接描述内容即可。确保涵盖主要漏洞、攻击方式、补丁和绕过方法。 </think> 文章描述了一个Windows系统的认证反射漏洞(CVE-2025-33073),该漏洞可能导致远程命令执行。通过附加目标信息到目标名称并利用CMTI技巧,攻击者可迫使特权服务进行本地认证并将其重定向到受控服务器,从而实现身份冒充和系统妥协。微软通过限制SMB客户端连接到特定目标名来修复该漏洞。然而研究发现,利用Windows新功能(如指定SMB连接端口)仍可绕过补丁,在默认配置下实现本地权限提升(CVE-2026-24294)。...
2026-4-26 23:59:37 | 阅读: 4 |
收藏
|
0day Fans - www.synacktiv.com
client
windows
machine
privileged
Say hi to Pike!
嗯,用户让我总结一篇文章,控制在100字以内,而且不需要特定的开头。我得先仔细阅读文章内容,抓住主要信息。 文章介绍了一个叫做Pike的实验性LLM代理,它能生成和分析Linux程序执行轨迹。主要功能包括快速调试崩溃、识别恶意软件以及通过自然聊天界面提供高层见解。技术方面,Pike使用strace日志,将其结构化存储在SQLite数据库中,并通过SQL查询让LLM进行分析。用户界面是基于终端的TUI,支持多种LLM模型。 总结的时候要突出Pike的功能、技术方法和应用场景。控制在100字以内,所以需要简洁明了。 最后,确保语言流畅,不使用任何格式化符号。 </think> Pike 是一个实验性 LLM 代理,通过分析 Linux 程序执行轨迹帮助调试崩溃、识别恶意软件并提供高层见解。它利用 strace 日志将系统调用结构化存储在 SQLite 数据库中,并通过 SQL 查询让 LLM 分析数据。支持多种 LLM 模型和终端界面,适用于多种场景。...
2026-4-22 23:59:0 | 阅读: 4 |
收藏
|
0day Fans - www.synacktiv.com
pike
agents
llm
database
reasoning
Hooking Windows Named Pipes
嗯,用户让我帮忙总结一篇文章,控制在100字以内,而且不需要特定的开头。首先,我得仔细阅读文章内容,理解主要观点。 文章主要讲的是Windows命名管道在进程间通信中的使用及其潜在的安全风险。作者提到命名管道常用于不同权限级别的进程之间通信,比如SYSTEM权限和普通用户权限。由于默认的ACL设置比较宽松,低权限进程可能通过这些管道攻击高权限进程。 接着,文章讨论了如何利用这些管道进行中间人攻击,比如创建自己的管道实例来拦截数据。还提到了一些缓解措施,比如设置严格的ACL和使用特定的标志防止竞态条件。 最后,作者介绍了一个名为ThatsNoPipe的工具,利用Frida注入到目标进程,钩取系统调用来监控和修改命名管道的数据传输。这个工具适用于同步、异步、完成端口和完成例程等多种IO模式。 总结下来,文章的核心是命名管道的安全问题及其利用方法,并提供了一些防护建议和工具实现。 </think> Windows命名管道用于进程间通信,默认ACL设置可能导致低权限进程攻击高权限进程。通过创建自己的管道实例或利用竞态条件,攻击者可进行中间人攻击。严格设置ACL、使用FILE_FLAG_FIRST_PIPE_INSTANCE标志可减少风险。工具ThatsNoPipe通过Frida注入目标进程钩取系统调用,监控和修改命名管道数据传输。...
2026-4-20 23:59:47 | 阅读: 4 |
收藏
|
0day Fans - www.synacktiv.com
ntreadfile
windows
client
overlapped
Kubernetes forensics 1/3 : what the container ?
好的,我现在需要帮用户总结一篇文章的内容,控制在100字以内。用户已经提供了文章的详细内容,包括Kubernetes的发展、容器技术的基础知识、Docker与Podman的区别以及容器取证的方法。 首先,我需要理解文章的主要内容。文章主要介绍了容器技术的基本概念,如容器与虚拟机的区别,OCI规范的作用,以及Docker和Podman的工作原理。此外,还详细讨论了容器取证的方法,包括如何获取和分析容器的文件系统、日志和配置信息。 接下来,我要将这些内容浓缩到100字以内。重点应该放在容器技术的核心概念、OCI规范的重要性以及Docker与Podman的不同之处上。同时,可以简要提及容器取证的基本方法。 在组织语言时,要确保信息准确且简洁。例如,“文章介绍了容器技术的基础知识,包括其与虚拟机的区别、OCI规范的作用以及Docker和Podman的工作原理。”这样既涵盖了主要内容又保持了简洁。 最后,检查字数是否符合要求,并确保没有使用任何复杂的术语或结构,使总结易于理解。 </think> 文章介绍了容器技术的基础知识,包括其与虚拟机的区别、OCI规范的作用以及Docker和Podman的工作原理,并探讨了容器取证的基本方法。...
2026-3-25 23:59:4 | 阅读: 5 |
收藏
|
0day Fans - www.synacktiv.com
containers
podman
0k
kubernetes
jul
Exploring cross-domain & cross-forest RBCD
好的,我现在需要帮助用户总结一篇关于RBCD攻击的文章,并且控制在100字以内。首先,我得仔细阅读文章内容,理解其主要观点和关键点。 文章主要讨论了资源基础约束委派(RBCD)攻击在跨域和跨林环境中的实施。作者介绍了如何利用Impacket工具进行攻击,并详细描述了攻击流程,包括Kerberos协议的交互步骤。此外,他们还探讨了跨林RBCD的限制,并提供了工具实现。 接下来,我需要将这些关键点浓缩到100字以内。重点包括:RBCD攻击、跨域和跨林环境、Impacket工具的使用、Kerberos协议的步骤、以及攻击的限制和防御措施。 最后,确保语言简洁明了,不使用复杂的术语,同时涵盖所有重要信息。 </think> 文章探讨了资源基础约束委派(RBCD)攻击在跨域和跨林环境中的实施方法,详细介绍了利用Impacket工具进行攻击的具体步骤,并分析了Kerberos协议在不同环境中的交互机制。研究还揭示了跨林RBCD的限制条件,并提供了相应的工具实现。...
2026-3-23 00:0:15 | 阅读: 1 |
收藏
|
0day Fans - www.synacktiv.com
asgard
rbcd
workstation
forest
valhalla
Deep-dive into the deployment of an on-premise low-privileged LLM server
好的,我现在需要帮助用户总结一篇技术文章。首先,我得仔细阅读文章内容,理解其主要目的和关键点。 这篇文章主要讲述了在本地部署一个大语言模型(LLM)服务器的过程,特别是关注安全性和隔离性。作者提到了选择本地部署的原因,比如数据保密性,以及如何选择合适的硬件和软件配置。 接下来,文章详细描述了硬件选择,包括GPU的选择和内存需求。然后是软件部署的部分,包括驱动安装、容器化部署以及安全措施的实施。作者还讨论了使用Vulkan后端替代CUDA后端的好处,特别是在性能和安全性之间的权衡。 最后,文章总结了整个部署过程,并提到了未来可能的改进方向。 现在,我需要将这些内容浓缩到100字以内,并且不使用任何特定的开头语句。重点应放在部署过程、硬件选择、安全措施以及使用的后端技术上。 </think> 本文详细介绍了在本地环境中部署一个大语言模型(LLM)服务器的过程,重点关注安全性、硬件选择和软件配置。通过使用NVIDIA RTX Pro 6000 GPU、容器化部署(Podman)、Vulkan后端以及严格的安全措施(如设备权限控制和AppArmor),成功实现了高性能且隔离的LLM服务。...
2026-3-18 23:59:38 | 阅读: 4 |
收藏
|
0day Fans - www.synacktiv.com
nvidia
cuda
llama
uvm
120b
mitmproxy for fun and profit: Interception and Analysis of Application Traffic
好的,我现在需要帮用户总结一篇关于mitmproxy工具的文章,控制在100字以内。首先,我得通读整篇文章,抓住主要点。 文章开头提到理解协议在应用安全评估中的重要性,并介绍了mitmproxy工具。接着详细说明了mitmproxy的两种模式:显式和透明模式,以及它们的应用场景和配置方法。 然后,文章讨论了如何在不同平台上使用mitmproxy,包括Linux、Android和iOS。具体例子包括在Linux中设置网络命名空间,在Android中处理证书问题,在iOS中分析Mumble应用的流量。 最后,结论部分强调了mitmproxy在分析和拦截应用流量方面的强大能力,并指出尽管加密存在,但通过正确的证书和协议知识仍可实现拦截。 总结时要涵盖工具的功能、使用模式、跨平台应用以及实际案例。控制在100字以内,需要简洁明了。 </think> 本文介绍了mitmproxy工具及其在网络流量拦截与分析中的应用。mitmproxy支持显式和透明代理模式,在不同平台上均可使用。显式模式适用于已配置代理的设备,而透明模式则无需客户端配置。文章还探讨了如何通过网络设置和脚本扩展功能来实现更复杂的流量拦截与修改,并提供了在Linux、Android和iOS平台上的实际案例。...
2026-3-1 23:59:45 | 阅读: 6 |
收藏
|
0day Fans - www.synacktiv.com
mitmproxy
mumble
network
proxy
2025 winter challenge writeup
好的,我现在需要帮助用户总结一篇文章的内容,控制在100个字以内,并且不需要特定的开头。首先,我得仔细阅读文章,理解其主要内容。 这篇文章主要讲述了quine的挑战赛,特别是Synacktiv在2025年冬季挑战赛中提出的OCInception和Quinindrome。文章详细介绍了参赛者们的解决方案,包括IooNag的获胜方案,以及XeR等人的创意方法。最后还提到了一些特别的解决方案,比如matt和rick的贡献。 接下来,我需要将这些信息浓缩到100字以内。重点包括:挑战赛的主题、参赛者的创新解决方案、获胜者的成绩以及一些特别的方法。 可能的结构是:先点明主题和参赛情况,然后提到获胜者及其成绩,最后简要提及其他有趣的解决方案。 现在组织语言: “文章介绍了2025年Synacktiv冬季挑战赛中的Quinindrome难题,参赛者需设计既是回文又是字节级quine的ELF二进制文件。IooNag以81字节的解决方案胜出,其他参赛者如XeR和matt也展示了创意方法。” 检查字数是否在100字以内,并确保信息准确且全面。 </think> 文章介绍了2025年Synacktiv冬季挑战赛中的Quinindrome难题,参赛者需设计既是回文又是字节级quine的ELF二进制文件。IooNag以81字节的解决方案胜出,其他参赛者如XeR和matt也展示了创意方法。...
2026-2-23 23:59:55 | 阅读: 5 |
收藏
|
0day Fans - www.synacktiv.com
phdr
memory
0100
quinindrome
filesz
Beyond ACLs: Mapping Windows Privilege Escalation Paths with BloodHound
好的,我现在需要帮用户总结一篇文章的内容,控制在100字以内。用户的要求是直接写描述,不需要开头的总结性语句。首先,我得仔细阅读文章,理解其主要内容。 文章主要讨论了Windows权限、访问令牌以及如何利用BloodHound进行权限提升。内容包括访问令牌的结构、特权如何绕过ACL检查,以及SeDebugPrivilege、SeImpersonatePrivilege等特权的滥用示例。此外,还提到了日志权限和UAC的影响,并介绍了通过GPO和RPC收集权限的方法。 接下来,我需要将这些要点浓缩到100字以内。要确保涵盖主要概念:访问令牌、特权、BloodHound的作用、权限提升方法以及防御措施。 可能的结构是:介绍访问令牌和特权的作用,提到BloodHound用于映射权限,说明攻击方法和防御策略。这样既全面又简洁。 最后,检查字数是否符合要求,并确保语言流畅自然。 </think> 文章探讨了Windows访问令牌的架构及其关联特权,解释了如何通过BloodHound映射域内高价值特权以发现潜在的权限提升路径。详细介绍了访问令牌的属性、特权如何绕过ACL检查以及常见攻击性特权(如SeDebugPrivilege)的滥用方式。此外,还讨论了日志权限和用户账户控制(UAC)的影响,并展示了如何通过GPO和RPC收集系统权限。...
2026-2-1 23:59:49 | 阅读: 4 |
收藏
|
0day Fans - www.synacktiv.com
privileges
windows
544
machine
security
On the clock: Escaping VMware Workstation at Pwn2Own Berlin 2025
嗯,用户让我总结一篇文章的内容,控制在一百个字以内,而且不需要用特定的开头。看起来用户可能是在准备一个报告或者需要快速了解文章内容,所以需要简洁明了的摘要。 首先,我得通读整篇文章,抓住主要点。文章讲的是利用VMware中的PVSCSI漏洞进行虚拟机逃逸。攻击者面临的主要挑战是Windows 11的LFH堆分配器的安全缓解措施,比如严格的元数据检查和随机分配顺序。 然后,作者们使用了两种对象:shader和URB。Shader用于控制堆布局,URB作为持久化目标。他们通过“乒乓”效应在两个缓冲区之间交替写入,绕过了LFH的随机性问题。此外,利用SGI合并机制实现了任意读写和调用原语。 最后,在时间紧迫的情况下,他们开发了计时通道来确定初始堆状态,并成功实现了虚拟机逃逸。 总结这些要点,控制在100字以内。确保涵盖主要技术、挑战和成果。 </think> 这篇文章描述了利用VMware中的PVSCSI漏洞实现虚拟机逃逸的过程。攻击者面临Windows 11 Low Fragmentation Heap (LFH) 的安全缓解措施挑战,通过结合shader和URB对象进行堆喷射和布局控制,并利用SGI合并机制实现任意读写和调用原语。最终通过计时通道确定初始堆状态并成功实现虚拟机逃逸。...
2026-1-22 23:59:23 | 阅读: 3 |
收藏
|
0day Fans - www.synacktiv.com
urb
urb1
coalescing
pong
seg
Wireless-(in)Fidelity: Pentesting Wi-Fi in 2025
文章探讨了Wi-Fi安全中的常见问题与攻击方法,包括开放网络的被动窃听与中间人攻击、WEP协议的脆弱性、WPA2 PSK密码强度依赖以及企业级WPA2 EAP配置不当带来的风险。通过分析这些漏洞及其利用方式,强调了加强无线网络安全的重要性,并提出了相应的防护建议。...
2026-1-14 00:0:44 | 阅读: 4 |
收藏
|
0day Fans - www.synacktiv.com
eap
wpa
hostapd
network
psk
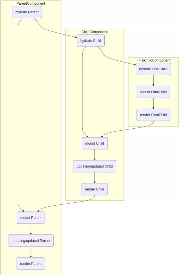
Livewire: remote command execution through unmarshaling
好,我需要总结这篇文章的内容,控制在100个字以内。首先,文章主要讲的是Livewire框架的一个安全漏洞,CVE-2025-54068。这个漏洞允许攻击者通过利用Livewire的hydration机制来实现远程代码执行。 文章详细介绍了Livewire的工作原理,特别是hydration和dehydration过程。攻击者可以构造特定的payload,利用这些机制来触发恶意代码的执行。特别是通过更新组件的状态,攻击者可以在不依赖APP_KEY的情况下实现攻击。 此外,文章还提到了一个名为Livepyre的工具,用于自动化这个漏洞的利用过程。最后,文章讨论了补丁分析和影响范围,指出该漏洞影响了许多基于Laravel的项目。 总结起来,这篇文章揭示了Livewire框架中的一个严重安全漏洞,并提供了详细的攻击向量和利用方法。 </think> 文章揭示了Livewire框架中的一个严重安全漏洞(CVE-2025-54068),允许攻击者通过构造特定payload利用hydration机制实现远程代码执行。该漏洞影响了许多基于Laravel的项目,并提供了详细的攻击向量和利用方法。...
2025-12-23 00:0:37 | 阅读: 16 |
收藏
|
0day Fans - www.synacktiv.com
livewire
php
illuminate
hydrate
hydrated
Exploiting Anno 1404
好的,我现在需要帮助用户总结一篇关于《Anno 1404: Venice》游戏安全漏洞的文章,控制在100字以内。首先,我得通读整篇文章,理解其主要内容。 文章主要讨论了游戏中的两个主要漏洞:路径遍历漏洞和GR2文件格式中的堆溢出漏洞。路径遍历允许攻击者在系统中任意位置写入文件,而GR2漏洞则可能导致任意内存写入,进而实现代码执行。 接下来,我需要将这些信息浓缩到100字以内。要注意不要使用“文章内容总结”之类的开头,直接描述内容即可。同时,要确保涵盖主要的漏洞类型及其影响。 可能的结构是先介绍游戏和研究发现的漏洞类型,然后简要说明每个漏洞的影响。例如: “《Anno 1404: Venice》是一款 Ubisoft 的城市建造策略游戏。研究发现其多人模式中存在路径遍历和GR2文件格式堆溢出漏洞,可导致任意代码执行。” 这样既简洁又涵盖了关键点。 </think> 《Anno 1404: Venice》是一款 Ubisoft 的城市建造策略游戏。研究发现其多人模式中存在路径遍历和GR2文件格式堆溢出漏洞,可导致任意代码执行。...
2025-12-15 23:59:0 | 阅读: 7 |
收藏
|
0day Fans - www.synacktiv.com
memory
bytestream
loaded
rda
anno
ActivID administrator account takeover : the story behind HID-PSA-2025-002
文章描述了研究人员如何通过分析攻击面、逆向工程Java服务和动态测试,在HID ActivID Appliance中发现了一个认证绕过漏洞(HID-PSA-2025-002)。该漏洞允许攻击者通过SOAP API绕过认证,获取管理员访问权限。研究人员使用CodeQL进行静态分析,并结合动态测试验证了漏洞的存在。最终,HID发布了修复补丁以解决该问题。...
2025-12-12 00:0:34 | 阅读: 9 |
收藏
|
0day Fans - www.synacktiv.com
iasp
activid
weblogic
2025 Winter Challenge: Quinindrome
Synacktiv Winter Challenge是一项要求设计 ELF 二进制文件的比赛,需满足回文和自输出特性。参赛者需在12月31日前提交作品,按文件大小评分。前三名将获得工具包、网络设备和安全密钥等奖励。...
2025-12-1 00:0:31 | 阅读: 2 |
收藏
|
0day Fans - www.synacktiv.com
podman
reversed
synacktiv
palindrome
Breaking the BeeStation: Inside Our Pwn2Own 2025 Exploit Journey
This article documents our successful exploitation at Pwn2Own Ireland 2025 against the BeeStation Pl...
2025-11-26 23:59:54 | 阅读: 4 |
收藏
|
0day Fans - www.synacktiv.com
pld
syno
bee
synoscgi
decoded
Site Unseen: Enumerating and Attacking Active Directory Sites
Active Directory站点用于优化网络效率和带宽使用,但其关联的GPO(组策略对象)可能成为高危攻击向量。通过控制GPO或修改gPLink属性,攻击者可注入恶意配置,影响所有关联对象(包括域控制器),甚至跨域妥协整个森林。BloodHound已集成相关数据以识别潜在风险。...
2025-11-4 23:59:48 | 阅读: 2 |
收藏
|
0day Fans - www.synacktiv.com
gpo
ad01
forest
malicious
attacker
Creating a "Two-Face" Rust binary on Linux
嗯,用户让我总结这篇文章的内容,控制在一百个字以内。首先,我需要通读整篇文章,理解其主要观点和结构。 文章主要讲的是如何在Linux上创建一个“Two-Face”Rust二进制文件。这种二进制文件在大多数情况下运行无害程序,但在特定目标主机上运行隐藏的恶意代码。作者详细介绍了如何加密隐藏代码,并利用目标主机的唯一数据来解密。 接下来,我需要提取关键点:两面性二进制文件的概念、加密方法、使用目标主机数据解密、内存中运行隐藏代码以避免检测,以及进一步改进的方向。 然后,我要将这些要点浓缩成简洁的中文句子,确保不超过一百个字。同时,避免使用“文章内容总结”之类的开头语,直接描述内容。 最后,检查语言是否流畅自然,确保信息准确传达。 </think> 文章介绍了一种在Linux上创建“两面性”Rust二进制文件的技术,该文件在大多数情况下运行无害程序,但在特定目标主机上运行隐藏的恶意代码。通过加密隐藏代码并利用目标主机的唯一数据解密,避免检测和分析。...
2025-10-28 00:0:46 | 阅读: 15 |
收藏
|
0day Fans - www.synacktiv.com
memory
twoface
uuids
decrypted
harmless
Previous
1
2
3
4
5
6
7
8
Next