前言:数据泄露、篡改、丢失等安全问题也越来越严重。为了保护企业的数据资产,提高整体信息安全水平,必须建立一个系统化、标准化的数据安全管理体系。需从资产识别与分类、信息与资产管理、数据保留期管理以及数据权限定义四个方面,构建了一套全面可行的数据安全管理框架。
1、资产管理的核心目标
资产管理旨在构建“可知、可管、可控”的闭环体系,核心目标如下:
(1)资产可视,消除盲区
全面管理所有业务相关资产,防止“隐形资产”带来的安全风险。
(2)全生命周期管控
覆盖资产从采购到报废的全部过程,确保资产清单与现场实物相符,避免运维失误。
(3)权责明晰,落实到人
明确资产责任人,杜绝管理上出现空缺,实现问题可进行追责。
(4)数据赋能,辅助决策
整合资产数据,支撑风险评估、漏洞管理与应急响应,提升运营效能。
2、分类分级依据
数据分类分级方案的制定参照相关法律法规,具体内容如下:

3、分类分级的方法

1)确定影响对象:确定需定级的某类数据的安全属性(完整性、保密性、可用性)一旦遭到破坏,可能对国家、个人及社会组织等对象产生的影响。
2)确定影响范围:得弄清楚这种数据的安全问题(比如完整、保密、能用到)要是被破坏了,会影响到多大范围,包括国家安全、社会秩序、公众利益,还有公民、公司和其他组织的权益。
3)确定影响程度:要评估这类数据安全属性(比如数据的完整性、保密性、可用性)被破坏后可能会造成的严重程度,分为严重、中等、轻微、无影响。
4)综上三个要素,对数据定级。
4、资产的核心分类维度
(1)数据分类标准
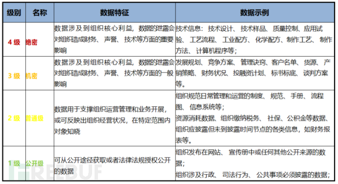
为实现精细化管理,企业应根据数据敏感程度和业务影响,将数据划分为以下四个等级:
绝密:一旦泄露将对企业造成灾难性后果(如核心源代码、高管薪酬结构、未公开并购计划)。
机密:泄露可能严重影响企业运营或声誉(如客户数据库、财务报表、内部审计报告)。
秘密:泄露可能带来一定业务风险(如部门级工作计划、员工通讯录)。
公开:可对外自由发布的信息(如官网新闻稿、产品宣传资料)。

(2)资产形态分类
从数据生命周期角度出发,将资产分为两类:
静态数据(Data at Rest):存储于数据库、服务器、终端设备、备份介质中的非活跃数据。
动态数据(Data in Motion/Use):在网络中传输或正在被应用程序处理的数据。
通过双重分类机制,可精准匹配后续的安全控制措施。
(3)重点分类
1)
已在FreeBuf发表 0 篇文章
本文为 独立观点,未经授权禁止转载。
如需授权、对文章有疑问或需删除稿件,请联系 FreeBuf
客服小蜜蜂(微信:freebee1024)

