淘宝新规:支持“仅退款”,仅退款不退货的“羊毛”能薅吗?|离职后被起诉归还个人账号?
卖家在淘宝平台上获得过多差评或违规记录,一旦收到投诉,可能面临直接退货退款或仅退款的判定。最近,淘宝对外发布了关于变更《淘宝平台争议处理规则》的公示通知,该通知从12月26日开始正式生效。27日相关话 2023-12-29 09:50:46 Author: 黑白之道(查看原文) 阅读量:12 收藏

卖家在淘宝平台上获得过多差评或违规记录,一旦收到投诉,可能面临直接退货退款或仅退款的判定。

最近,淘宝对外发布了关于变更《淘宝平台争议处理规则》的公示通知,该通知从12月26日开始正式生效。27日相关话题冲上热搜第一。

这也意味着,自拼多多和抖音之后,又一家电商平台推出了“仅退款”的售后机制。

这一机制目的是为了给消费者提供更好的用户体验,同时对那些长期服务不到位,质量不可靠的商家采取更严格的举措。

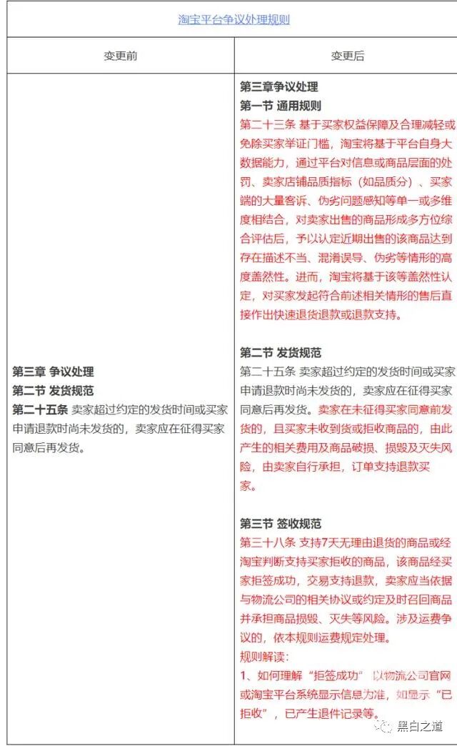
从调整过的新规来看,第一条为“新增淘宝基于平台自身大数据能力,识别多维度结合,对于买家发起符合相关情形的售后,做出快速退款或退货退款的规则依据”。

具体来说,基于买家权益保障及合理减轻或免除买家举证门槛,淘宝将基于平台自身大数据能力,通过平台对信息或商品层面的处罚、卖家店铺品质指标(如品质分)、买家端的大量客诉、伪劣问题感知等单一或多维度相结合,对卖家出售的商品形成多方位综合评估后,予以认定近期出售的该商品达到存在描述不当、混淆误导、伪劣等情形的高度盖然性。

淘宝将基于该等盖然性认定,对买家发起符合前述相关情形的售后直接作出快速退货退款或退款支持。

也就是说,如果差评或者违规情况过多,一旦被投诉,卖家会被平台直接判定退货退款或仅退款。

变更第二条关于发货规范:“针对卖家存在延迟发货、强制发货的且未经买家同意的情形”,由此产生的相关费用及商品破损、损毁及灭失风险,由卖家自行承担,订单支持退款买家。

这也意味着,如果卖家在未经买家允许的情况下,延迟发货、强制发货,系统支持买家“仅退款”。

第三条则是有关“7天无理由退货”商品或买家拒收的商品,支持买家在拒签后申请退款。

“仅退款”是拼多多率先推出的售后机制,即当消费者向平台申请“仅退款”后,如果商家在48小时内未进行操作,系统则会默认商家同意退款申请,自动发起退款。这一明显倾向于用户的机制也被认为是拼多多从电商红海杀出血路的关键一步。

不过现在,除了低价策略,“仅退款”的售后机制也正逐渐成为电商行业标准。

今年9月21日,抖音电商也在《商家售后服务管理规范》中更新了一条有关“仅退款”的规则:抖音商家“商品好评率低于70%,平台有权对该商品交易订单的售后申请采取支持消费者仅退款、退货退款包运费的措施,商品好评率连续7天恢复到70%以上可解除。”

“仅退款”在很大程度上保护了消费者权益,但也对于商家来说,也意味着不确定性和风险。比如今年3月,因为“仅退款”机制导致拼多多部分商家积怨很深,最终导致集中反抗,数十家品牌店就遭遇了有组织的“炸店”。

对此,淘宝提出了大数据的解决方案。新规将根据卖家的实际经营作出判断,从而决定对于买家的快速退货退款或退款请求是否支持。相当于为卖家规辟了“羊毛党”薅羊毛的风险。另外,淘宝也为商家提供快捷申诉通道,30天以内的订单商家都可以提起申诉。

这也是淘天高层人事动荡后,打出的第一张牌。从此前的人事任免来看,新上任的高管不仅年轻,还在各条业务线围绕提升用户体验方面做出过突出贡献和创新。

而早在今年5月份,马云曾为淘天开出过“药方”,指出未来的三大方向分别是,回归淘宝、回归用户、回归互联网。

此次“仅退款”机制的推出,也是淘天朝“回归用户”方向踏出的一大步。

离职后被起诉归还个人账号?

2023年12月28日 ,近期,多起员工离职后被起诉归还个人社交账号的案件引发关注。有报道称,河南某商贸公司的员工熊某,在职期间将个人微信号用于公司业务对接及账款往来,离职后公司却称该微信号是公司财产,要求归还通过该微信号获取的不当得利。

如今,员工用个人社交账号处理公司事务已经十分常见。很多公司的客户沟通、业务对接、资金转账工作,都会用员工的个人社交账号完成。但是,社交账号不仅是工作中的沟通工具,更与员工本人直接关联。因此,离职后员工使用的社交账号应该归属于谁的问题,也容易引发员工与公司之间的纠纷。
中国劳动关系学院法学院学术委员会主任沈建峰教授表示,在数字时代,劳动者工作空间和生活空间、工作方式和生活方式的混同,带来了一系列新的劳动纠纷案件。员工离职以后社交账号的归属问题,应该综合考虑账号注册时所使用的身份、注册的目的和当事人的约定。原则上,用人单位无权要求劳动者把个人的账号用于企业的经营。
首都经济贸易大学法学院副院长尹少成分析,员工使用个人社交账号来开展公司业务,必然会获得大量的客户信息、业务沟通记录,甚至资金转账等。用人单位应该使用单位名下的手机号进行注册,避免员工用个人手机号注册账号并用于单位日常工作。员工也应严格遵守单位规章制度正确使用工作账号,避免公私混用,引发纠纷。

《新闻+》记者:离职后,员工使用的社交账号应该归属于谁?

沈建峰::数字时代,劳动领域一个非常重要的问题,就是劳动者工作空间和生活空间、工作方式和生活方式的混同。这就带来了一系列新的案件类型和纠纷类型。

员工离职以后社交账号的归属问题,我觉得应该考虑这几个方面的因素。

第一,要看注册时所使用的身份。如果使用的是员工的身份信息,那原则上账号应当归属于员工。有些账号注册具有唯一性或者稀缺性,需要使用身份证号或者手机号等特定身份信息,在这种情况下,如果把个人所注册的账户归属单位,那将导致劳动者无法继续使用社交媒体,对劳动者权益的侵害应当是比较严重的。

第二,应当考虑注册的目的。如果注册社交媒体使用的身份是不确定的,不需要用身份证等,在这样的情况下就要重点看注册的目的。如果注册是为了用人单位的经营和工作,尤其是在用人单位的要求、指导和帮助之下注册的社交媒体账号,那账号应当归属用人单位。

第三,要看当事人的约定。在注册使用的身份不具有特定性的情况下,如果员工和公司提前有过约定,比如经营者提前安排和规划了账号的使用和归属情况,那应当按照约定来处理社交账号的归属问题。

《新闻+》记者:员工个人账号中,个人信息和商业信息无法区分怎么办?

沈建峰:有些情况下,账号中的个人信息和商业信息会出现混同。比如在我们社交账号的通讯录、好友目录里面,有一些人纯粹是在工作中认识的,但是因为长期的工作上的合作,已经产生私人交往。这些信息可能既是个人信息,同时也是商业信息。

在这种情况下,应当允许劳动者保留这些信息。因为它已经有私人交往的价值了,不能因为劳动者离职了,工作中接触、认识的朋友就都不能来往了。但是应当有一个限定和前提,就是这些信息仅能用于私人交往,不能用作商业经营。在一些特殊的行业,把客户目录泄露给其他公司,可能会涉嫌商业秘密的侵害。

《新闻+》记者:员工个人账号中涉及工作的信息,离职后应该如何处理?

沈建峰:一方面,劳动者在办理离职交接手续的时候,应当将这些信息以拷贝、存档的方式转交给用人单位,对应该删除的工作信息进行删除。对于不能删除的信息,劳动者应当尽到保守商业秘密的义务,这更多是一种源自诚信原则的后合同义务。

另一方面,劳动者还应当尽到通知的义务。如果账号上的很多客户需要继续通过这个账号与公司保持联系,劳动者应当告诉这些客户账号变更的情况。这也是基于诚实信用原则所产生的一个后合同义务。

《新闻+》记者:员工是否应该将个人账号用于工作?怎样避免社交账号造成纠纷?

沈建峰:如果社交账号属于用人单位的经营需要,那么原则上,账号应当由用人单位来提供。因为在劳动关系里面,用人单位应当提供生产工具和劳动条件让劳动者提供劳动,这是一项基本义务。用人单位无权要求劳动者把个人的账号用于企业的经营,劳动者也没有义务配合。

但是,在劳动关系里面,劳动者还对用人单位有照顾、保护的义务,即附随义务。所以,出于工作上的便利,偶尔使用一下个人账号进行工作,也并非完全不可以。

尹少成:应当如何避免这种纠纷的发生呢?我这里有两点建议:

一是用人单位应要求员工使用单位名下的手机号进行注册,或者直接以企业的身份注册工作专用的社交账号,避免员工使用个人手机号注册社交账户并用于单位日常工作。员工也应严格遵守单位规章制度正确使用工作账号,避免公私混用,引发纠纷。

二是在员工入职时,用人单位就应在劳动合同中明确约定工作用社交账号的归属,或者要求员工离职时应当履行何种协助义务。这样即便发生纠纷,也能够有理有据。

文章来源 :央视网

精彩推荐



文章来源: http://mp.weixin.qq.com/s?__biz=MzAxMjE3ODU3MQ==&mid=2650584862&idx=1&sn=8ac56aa9ab95acae5a8d452feadc53e6&chksm=8212217d14610e7b8c1f54868328c90b05475c4055a32c6d725c4f33d697ec92f777de902848&scene=0&xtrack=1#rd
如有侵权请联系:admin#unsafe.sh