AUTOSAR 存储栈分析--MemIf\Fee
read file error: read notes: is a directory 2023-12-18 17:53:7 Author: 谈思实验室(查看原文) 阅读量:22 收藏

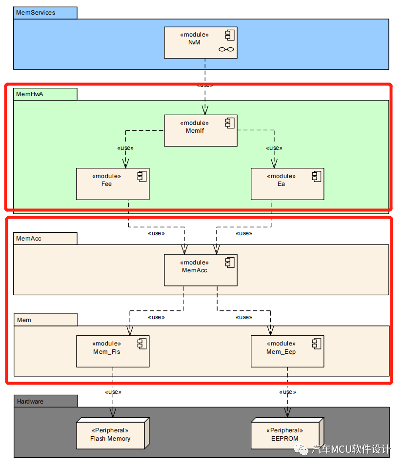
MemIf

和所有的抽象层作用差不多,MemIf把Driver层的模块抽象出来提供给上层使用,具体层级结构如下:

NvM调用MemIf提供的标准接口,例如MemIf_Read\Write等;在MemIf根据已配置的抽象驱动模块(Fee\EA)分别调用不同的API,实际举例如下:

根据标准,Fee或者Ea又会调用MeeAcc提供的接口去访问不同的Flash驱动。

我们以Vector的实际代码为例,在MemIf层配置提供的接口如下:

/**-- MemHwA Function Pointers --**/CONST(MemIf_MemHwAApi_Type, MEMIF_CONST) MemIf_MemHwaApis[MEMIF_NUMBER_OF_DEVICES] ={   /*  Fee_30_SmallSector  */ {    Fee_30_SmallSector_Read,     MemIf_Fee_30_SmallSector_WriteWrapper,     Fee_30_SmallSector_EraseImmediateBlock,     Fee_30_SmallSector_InvalidateBlock,     Fee_30_SmallSector_Cancel,     Fee_30_SmallSector_GetStatus,     Fee_30_SmallSector_GetJobResult,     Fee_30_SmallSector_SetMode  }};

在Fee层级配置的Flash驱动接口如下:

/* FLS API pointer table */CONST(Fee_30_SmallSector_FlsApiType, FEE_30_SMALLSECTOR_PRIVATE_CONST) Fee_30_SmallSector_FlsApi0 = {   /*  Read Service  */ Fls_Read,    /*  Write Service  */ Fls_Write,    /*  Compare Service  */ Fls_Compare,    /*  Erase Service  */ Fls_Erase,    /*  Blank Check Service  */ Fls_BlankCheck,    /*  Get Status Service  */ Fls_GetStatus,    /*  Get Job Result Service  */ Fls_GetJobResult};

发现没有,这一层的API并没有MemAccM相关的接口,所以虽然规范定义了这样的层级结构,但是在实现上有多种可能,简单有效才是硬道理。 

Fee

之所以在车规MCU里需要提供这样的机制,主要还是为了节约成本,提供数据的高效、实时存储,满足车规对于Data Flash百万次刷写的要求。

在AUTOSAR的规范里,也提供了这样类似的示例机制来提高DFlash的使用寿命:

在该示例中,共计有1500Bytes数据需要管理,这些数据被均匀分成10个Block;当Fee发现某个Block数据更改并且需要重新编程的时候,他会找到目前空闲的Flash空间把数据写进Flash并设置有效。需要注意的是,在设计Fee驱动时,需要考虑到Flash IP支持的最小可擦除单位和最小可编程单位,只要熟悉IP特性,才能做好Flash磨损均衡算法。

小结

NvM的状态机每家供应商的代码区别还是挺大的,不过我们在看代码的时候首先需要了解这些API的调用时序,如下图为用户调用NvM_Write服务的时序图:

熟读AUTOSAR NV Data Handling Guideline,才能更好理解代码,必要时自己画一个状态迁移图。

来源:汽车MCU软件设计

码上报名

谈思实验室AutoSec智能汽车安全攻防实训课程,12月18-19日,上海


文章来源: http://mp.weixin.qq.com/s?__biz=MzIzOTc2OTAxMg==&mid=2247530488&idx=1&sn=1ae3492bcc374608b46a16322d69c85d&chksm=e8194d081eb18d707b99f9a2716811fa699bdaca56c49addbdab61a99b05ad53fb9d4cf1f12f&scene=0&xtrack=1#rd
如有侵权请联系:admin#unsafe.sh