【密码讲堂】第14讲 国密SSL证书及相关国密标准
利刃信安 2023-11-9 00:3:43 Author: 利刃信安攻防实验室(查看原文) 阅读量:12 收藏

利刃信安 利刃信安攻防实验室

第14讲 国密SSL证书及相关国密标准

注:商用密码应用安全评估后续涉及国密改造,相关密码知识目前较少,寻到一系列讲解完善的密码讲堂,仅作为学习资料与大家分享学习,如有侵权,公众号后台私聊我。


文章来源: http://mp.weixin.qq.com/s?__biz=MzU1Mjk3MDY1OA==&mid=2247507841&idx=6&sn=493f3107cb9f9f9f31119ad8596004e6&chksm=fbfb6f4ccc8ce65abb2d481bdca901151d715905cece1cf7d28b6c5fc7bebb48822aee27d4ff&scene=0&xtrack=1#rd
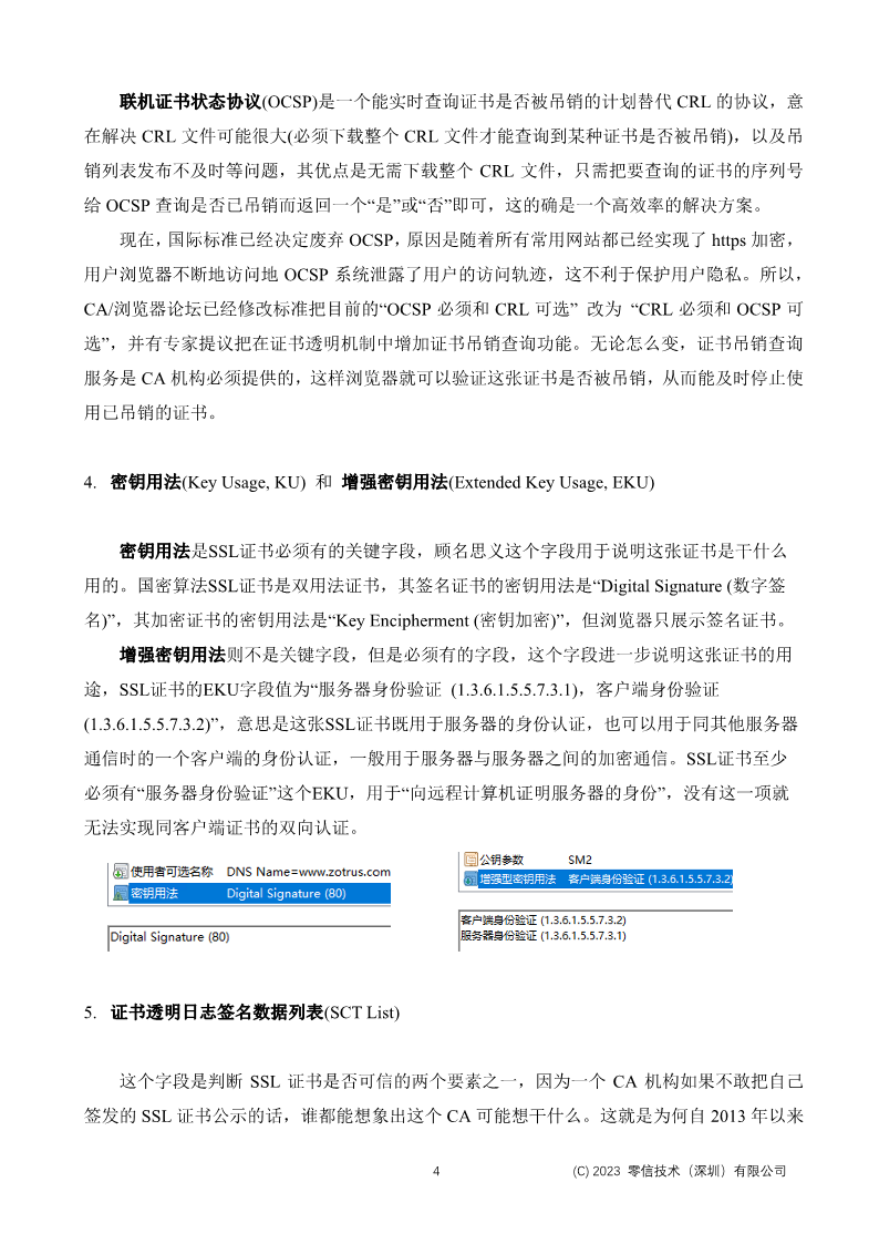
如有侵权请联系:admin#unsafe.sh