【密码讲堂】第13讲 SSL证书及相关国际标准
利刃信安 2023-11-9 00:3:39 Author: 利刃信安攻防实验室(查看原文) 阅读量:11 收藏

利刃信安 利刃信安攻防实验室

第13讲 SSL证书及相关国际标准

注:商用密码应用安全评估后续涉及国密改造,相关密码知识目前较少,寻到一系列讲解完善的密码讲堂,仅作为学习资料与大家分享学习,如有侵权,公众号后台私聊我。


文章来源: http://mp.weixin.qq.com/s?__biz=MzU1Mjk3MDY1OA==&mid=2247507841&idx=5&sn=d8c6703535a9b5be3d5fb0dd55adc5f6&chksm=fbfb6f4ccc8ce65ab63b413d6b333e9fc46d9945fde7ec4312e5c09756a792d5aa4f5be84f77&scene=0&xtrack=1#rd
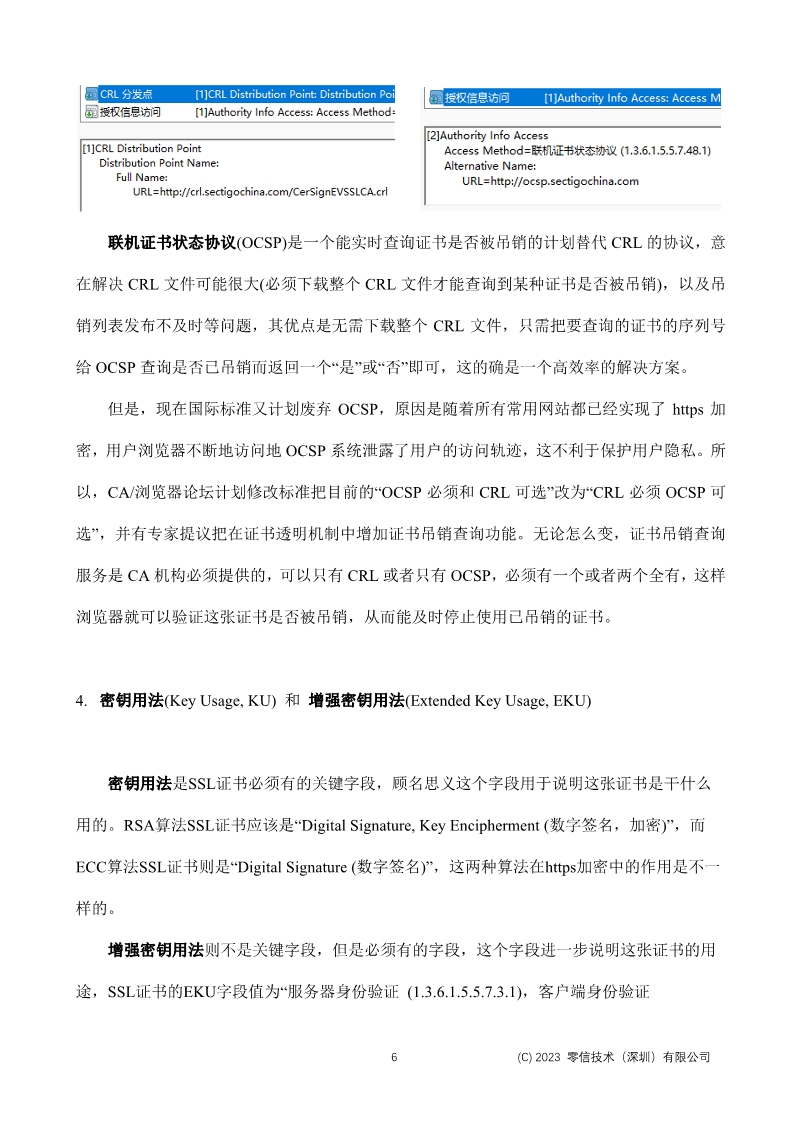
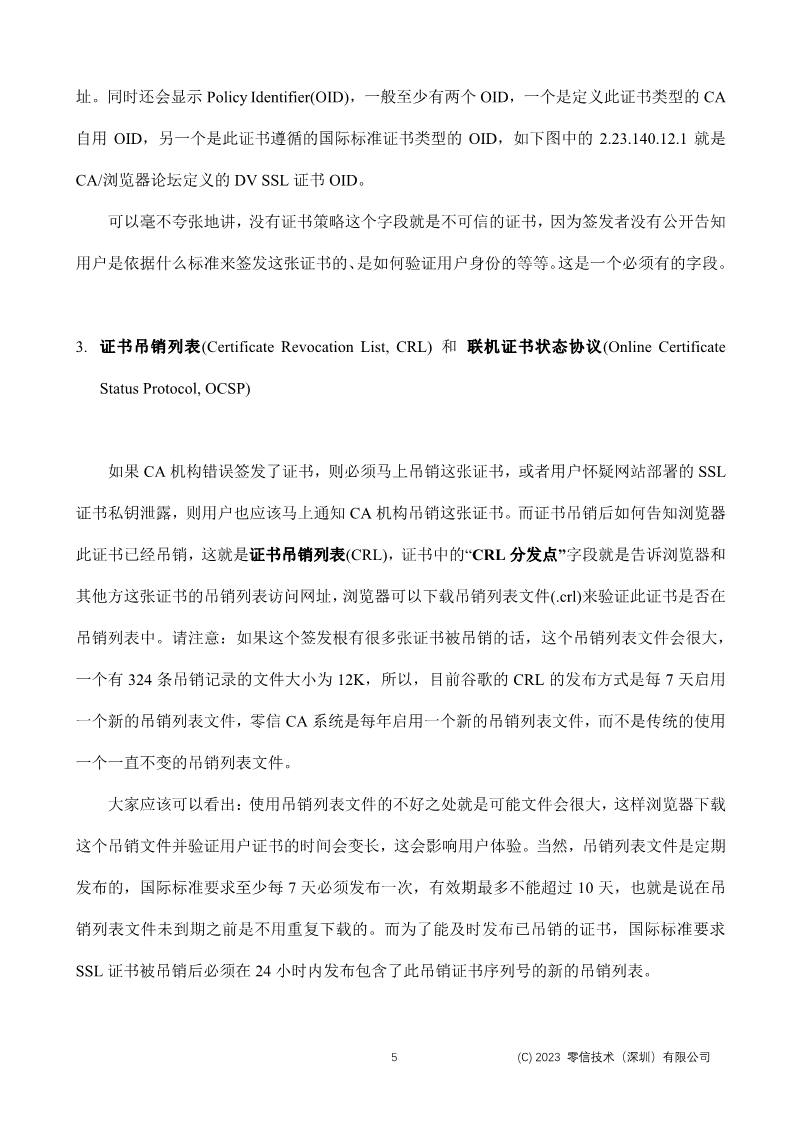
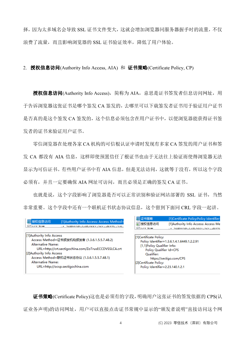
如有侵权请联系:admin#unsafe.sh