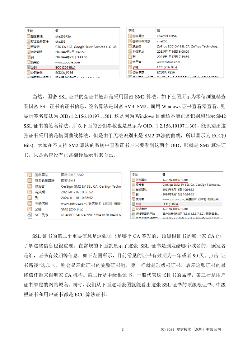
【密码讲堂】第4讲 什么是SSL证书?什么是国密SSL证书?
利刃信安
2023-11-8 00:2:12
Author: 利刃信安攻防实验室(查看原文)
阅读量:7
收藏
利刃信安
利刃信安攻防实验室
第4讲 什么是SSL证书?什么是国密SSL证书?
注:商用密码应用安全评估后续涉及国密改造,相关密码知识目前较少,寻到一系列讲解完善的密码讲堂,仅作为学习资料与大家分享学习,如有侵权,公众号后台私聊我。
![]()
![]()
![]()
![]()
![]()
文章来源: http://mp.weixin.qq.com/s?__biz=MzU1Mjk3MDY1OA==&mid=2247507776&idx=4&sn=9088086740c4f0862d3880a274c1bca7&chksm=fbfb6f8dcc8ce69bdb40a6de47ff8ff431753517ef805d157b936994fd5a42b4ac77e67820a7&scene=0&xtrack=1#rd
如有侵权请联系:admin#unsafe.sh