如何用大语言模型构建一个知识问答系统
作者:simon传统搜索系统基于关键字匹配,在面向:游戏攻略、技术图谱、知识库等业务场景时,缺少对用户问题理解和答案二次处理能力。本文探索使用大语言模型(Large Language Model, L 2023-6-27 18:1:30 Author: 腾讯技术工程(查看原文) 阅读量:30 收藏

作者:simon

传统搜索系统基于关键字匹配,在面向:游戏攻略、技术图谱、知识库等业务场景时,缺少对用户问题理解和答案二次处理能力。本文探索使用大语言模型(Large Language Model, LLM),通过其对自然语言理解和生成的能力,揣摩用户意图,并对原始知识点进行汇总、整合,生成更贴切的答案。关于基本思路,验证效果和扩展方向,可以参考正文的介绍。

需求描述

打造 特定领域知识(Domain-specific Knowledge) 问答 系统,具体需求有:

  • 通过自然语言问答的形式,和用户交互,同时支持中文和英文。
  • 理解用户不同形式的问题,找到与之匹配的答案。可以对答案进行二次处理,比如将关联的多个知识点进行去重、汇总等。
  • 支持上下文。有些问题可能比较复杂,或者原始知识不能覆盖,需要从历史会话中提取信息。
  • 准确。不要出现似是而非或无意义[1]的回答。

大语言模型(Large Language Model, LLM)[2]角度而言,上面的需求是在两阶段训练模式下,面向下游场景进行适配的问题。基础模型(Foundation Model[3]),面向特定领域不能直接应用,因为领域知识不在预训练的数据集中,比如:

  • 较新的内容。同一个知识点不断变更:修改、删除、添加。如何反馈当前最新的最全面的知识。比如对于 ChatGpt 而言,训练数据全部来自于 2021.09 之前。
  • 未公开的、未联网的内容。

    大语言模型两阶段训练示意图

方案分析

基于 LLM 搭建问答系统的解决方案有以下几种:

  • Fine-Tuning
  • 基于 Prompt Engineering[4],比如 Few-Shot 方式。
  • 与普通搜索结合,使用基础模型对搜索结果加工。

Fine-Tuning

使用下游特定领域的知识对基础模型进行微调,改变神经网络中参数的权重。业界已经不少 chatgpt 的平替方案都支持微调,比如:

  • 清华大学于 2023.03 提出的 ChatGLM[5]支持中英双语,具有 62 亿参数,可以在消费级显卡上部署,INT4 量化级别下最低只需要 6GB 显存。
  • Alpaca[6] 是在 Meta 提出的 LLaMA 7B 模型基础上微调的结果。原生的 Alpaca 对中文的支持并不好,不过已经业界也做了些扩充中文词表的开源方案[7]

微调方式比较适合特化的任务或风格,但也存在一些问题:

  • 没有解决事实性问答可靠性的问题。
  • 消耗的资源量虽然相对大模型预训练减少,但还是不容小觑的。比如 Alpaca 的微调,据作者介绍他们使用 8 个 显存 80GB A100 ,花费了 3 个小时。如果领域支持频繁更新,且需要需要较高的实时性,显然是无法满足要求的。
  • 需要构建特定领域微调的训练语料,可以参考Dataset Engineering for LLM finetuning[8]。如果想要获得较好的结果,高质量训练数据集的构建需要精心设计,开销也是不容忽视的。
  • 微调的结果不一定符合预期。在 ChatGLM-6B 微调实践中可以发现,使用 ADGEN 数据集微调后,模型对“广告词生成”任务的确变好,但其他任务的回答均不如原始模型。

基于 Prompt

将特定领域的知识作为输入消息提供给模型。类似于短期记忆,容量有限但是清晰。举个例子给 ChatGPT 发送请求,将特定的知识放在请求中,让 ChatGPT 对消息中蕴含的知识进行分析,并返回处理结果。

  • 优势。正确性和精度高。
  • 劣势。一次可以处理的文本量有限制,如果知识库较大,无论从可行性还是效率而言都是不合适的。Chatgpt 的限制[9]如下表所示:
ModelMaximum text length
gpt-3.5-turbo4,096(~5 pages)
gpt-48,192(~10 pages)
gpt-4-32k32,768(~40 pages)

与搜索结合

Fine-Tuning 和基于 Prompt 方式均存在缺陷,比如效率低下、数据不够精确、不能支持大规模数据量等问题。这里提出第三种方法,尝试克服这些困难,基本思想是:

  • 使用传统搜索技术构建基础知识库查询。好处在于:
    • 问答可控性更高一些
    • 无论是数据规模、查询效率、更新方式都可以满足常见知识库应用场景的需要
    • 技术栈成熟,探索风险低
  • 使用 LLM 作为用户和搜索系统件沟通的介质,发挥其强大的自然语言处理能力:对用户请求进行纠错、提取关键点等预处理实现 “理解”;对输出结果在保证正确性的基础上二次加工,比如——概括、分析、推理等。

整个方案设计如下图所示由两部分组成:

问答系统框架概要
  • LLM。主要功能有以下几点:
    • 完成对用户问题的预处理。纠正语法错误,提取关键点,通过交互方式引导用户补充问题足够多的信息等。
    • 对本地搜索系统的原始答案进行二次处理。比如内容过多,可以进行概括;也可以进行简单推理。
    • 提供上下文交互的能力。一个常见的例子是 “比较”,比如游戏中贩售道具,倚天剑和屠龙刀。原始知识系统只会提供两件兵器的基础属性,但不会提供各属性的对比和总体评价。提问的过程可以是:
    1. 玩家咨询倚天剑的属性
    2. 玩家咨询屠龙刀的属性
    3. 玩家要求比较倚天剑和屠龙刀。这里 LLM 已经获取两件兵器的属性,使用既有的推理能力进行对比。在同一个会话过程中,可以让 LLM 从会话历史中提取信息并分析。
  • 本地搜索系统。解决查询匹配的问题,在Search: Query Matching via Lexical, Graph, and Embedding Methods[10] 一文中介绍了三种基本方式:
    • Lexical-based search。通过归一化、拼写纠错、扩展、翻译等方式对查询请求中的词进行替换。性能好、可控性强,尽管存在一些语义鸿沟问题,但仍被广泛的应用在现有的搜索引擎架构中。
    • Graph-based search。以图的形式描述知识点以及相互间的关系,然后通过图搜索算法寻找与查询请求匹配的结果。
    • Embedding-based search。将文字形式的查询请求,编码为数值向量的形式,体现潜在的关系。该文[11]介绍了 Word Embedding 的一些技术实现。

方案实现

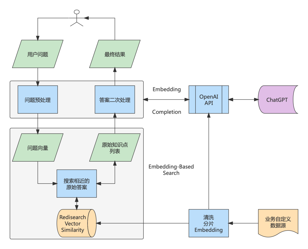
本文的实现,参考了 OpenAI 提供的样例,主要理由是 ChatGPT 对外提供了良好的 API 以及中英文支持。但从框架角度而言,不会绑死在 OpenAI 上,每一个具体实现都可以由业务结合自己的需求进行替换。上节提到的方案落地到 ChatGPT 上特化为:

基于 OpenAI 的一种实现

说明如下:

  1. 使用 OpenAI 的 Embedding 接口将专业领域知识转化为向量,连同原始材料一并保存在 Redis 中。
  2. 用户提问的搜索处理:
    1. 使用 OpenAI API 对用户的问题进行 Embedding,获得向量。
    2. 使用问题向量在 Redis 中搜索,找到与之最匹配的若干记录。将这些记录的原始材料返回。
  3. 使用 OpenAI 的 Completion API 对这些原始材料进行加工完善,并将最终结果返回。

下面对上述过程展开描述。

领域知识入库

该过程的主要目的是:将原始知识库分拆为若干知识点,并生成与之对应的字典:

  • key 是知识点 Embedding 之后生成的向量
  • value 是知识点的原始记录

该字典的作用是用户提问时,通过 Embedding 之后的向量比对,实现问题和答案的匹配。具体过程涉及以下几点,如图所示:

领域知识入库流程示意图
  1. 数据源可能来自于网络(游戏已经对外的攻略)、本地文本文件(技术文档、设计稿)或者数据库(业务自己维护的 UGC,比如用户帖子、评论等)。采用合适的方式收集这些数据并整理为纯文本的格式。这里提供一个 python 库textract[12],支持从多种类型文件中提取文字信息,普通文本文件自不必说,其它各种常用格式文件也都支持,比如:Microsoft 全家桶 docx, xlsx;图像 gif, jpg 等;音频文件 mp3, ogg 等。
  2. 生成分词器 tokenizer,将文本分成一个个词元,保证各个词元拥有相对完整和独立的语义,以供后续任务比如 Embedding 使用。tiktoken[13]是一种 Byte Pair Encoding(BPE)[14] 分词器,有多种编码方法可选,如:r50k_base, p50k_base, cl100k_base 等。面向 OpenAI 的 gpt-4, gpt-3.5-turbo 和 text-embedding-ada-002 模型通常使用 cl100k_base 编码方法。
  3. 分片。将原始知识库拆分为若干个独立、较短的知识点。每个知识点会作为问答的最小记录,与问题进行匹配。在实际使用过程中有以下几点建议:
    • 原始内容在编写、组织时最好原子化、正交化。对于树状结构的知识点,可以按层级关系表示,最好不要混为一谈。比如倚天剑可能基础属性,也有适合的打法,偏向的英雄天赋,那么三者应该独立描述,而不要混杂在一起。
    • 可以在原始语料中设计明确的分片标记,简化处理过程。对于 html、markdown 等类型的文档而言,天然结构化处理会简单一些。
    • 基本的分片方式。粒度从细到粗可以使用,标点符号、段落、章节等进行区分。分片粒度过细,知识点会比较零碎影响了相互间的关系;分片粒度过粗,在匹配时可能会携带冗余信息,另外对 Embedding、处理、索引的效率也有影响。
    • 分片要使用 tokenizer,原始文本经过分词然后再进行 embedding,分片大小需要考虑分词之后生成的 token 数量。基本目标是:分片不能破坏知识点的完整性,生成的分片对应的 token 数量应该在预设范围内,不要过小或过大。
  4. 词嵌入(Embedding)。使用 OpenAI API 对每个分片后的每个知识点进行处理,获得向量化的结果。这里需要调用 openai.Embedding.create 接口。
  5. 存储。将 Embeddings 生成的向量连同原始分片(知识点),以 kv 形式存储,便于后续快速匹配索引。专业的解决方案是 vector database[15],但实际上很多传统的数据库或存储中间件也已经提供了支持,比如:
    • RediSearch 提供的 Vector Similarity[16] ,支持使用向量字段和向量相似性查询。它可以加载、索引和查询存储在 Redis 哈希或 JSON 文档(通过与 RedisJSON 模块集成)中的向量。Vector Similarity 提供了实时向量索引、实时向量更新/删除、K-最近邻(KNN)搜索和范围过滤等功能。
    • pgvector[17]基于 PostgresQL,提供了类似的向量索引支持。和 Redis 的基本功能差不多,在向量距离计算方面,也提供了:L2、点积和 COSINE 这三种方法。使用 Redis 比较简单高效,接口和文档非常丰富,如果没有特别要求可以直接使用。

搜索

搜索的核心流程包含两步:

  1. 将用户的问题通过 OpenAI API openai.Embedding.create进行 embedding 得到向量。
  2. 向 redis 发起查询获得与之最匹配(距离最近、相似度最高)的若干答案。

除此外,也可以利用 LLM 对用户的问题进行预处理,常见的方式有:

  • 简化概括用户的问题
  • 利用思维链(Chain-Of-Thought, COT)提示的能力,提供范本,让 LLM 按样例和用户进行交互,将问题逐步完善,直到获取足够的信息为止。以游戏 NBA2K 为例,球员的打法在不同比赛模式中是不同的,比如王朝 5v5 和街头 3v3 就不一样。用户可能并未意识到这一点,希望 LLM 能够自动和玩家交互直到获得:问题和比赛模式两个信息,再进行处理。细节可以参考知乎的文章ChatGPT 系列教程—提问篇:Prompt 的高级概念[18],本文不再赘述。这里仅提供一个示例,告知 ChatGPT 使用案例中的样式和玩家交互:

    你是一个游戏客服。你需要在和用户的交流过称中提取一个问题和比赛模式这两个信息。请按照下面的方式一步步思考:- 玩家问了一个问题 - 如果问题中没有包含比赛模式,你需要请他提供比赛模式信息,比如可以问他:你指的是哪一种比赛模式?- 一旦你获得了比赛模式,那么说:好的,开始为您查找。例子:User:请问科比的打法是什么?Assistant:你指的是哪一种比赛模式?User: 王朝模式 Assistant: 好的,开始为您查找。

问题预处理的 Prompt 交互示意图

对于 ChatGPT 而言,上述这种预设对话行为来引导用户的方式称之为 ChatCompletion,可以 openai.ChatCompletion.create api,将多轮会话的上下文整合起来,对提问和回答过程提供更加强大、灵活的定制能力。比如:

  • 要求用户的提问必须提供足够的指定类型的信息。
  • 为用户提供的多轮信息进行进行总结。

交互式会话中, 提供了三种不同的角色(role):user,system,assistant。

  • user 代表用户,记录用户的提问
  • system 用于向 chatgpt 发出指令,定义其应答行为
  • assistant 代表 chatgpt 返回的结果

具体可以参考 ChatGPT API Transition Guide | OpenAI Help Center[19]

结果整合

结果整合的主要作用是将本地搜索系统返回的结果进行二次加工,比如发挥 LLM 的:

  • 总结、概括
  • 格式整理
  • 去重、翻译
  • 从会话历史中,提取上下文,进行分析处理等能力

实现的方法还是基于 ChatCompletion ,方式很多,业务完全可以结合场景自由发挥。这里提供一个在 NBA2K Online2 中实现的方式:

完整问答交互示意图
  • 首先交互式提问完成后,对会话历史进行总结,让 ChatGPT 用一句话概括,须包含问题和赛季信息。
  • 基于该问题,进行 Embedding 并在本地搜索,搜索的结果可能有多条,也可能没找到。如果找不到则返回特殊语言标记,比如:本地知识库找不到。
  • 以 ChatCompletion 的方式和 OpenAI 交互,让 ChatGPT 基于本地搜索结果和历史会话,进行总结整理。需要以 system 的身份,注入 Prompt 定义 ChatGPT 的应答行为。具体方法是:
    1. 本地 search result 有效,可能有多条最贴近的知识点,则整理总结作为最终结果。
    2. 本地 search result 返回特殊标记,比如:本地知识库找不到,则基于 conversation history 分析;如果还是找不到则提示找不到。
    1. 基于用户的请求 user_query 触发本地搜索,获得答案 search result
    2. 将答案以 system role 的身份插入 conversation history 中,要求对于用户发出的请求 user_query 使用 search result 回复
    3. 将包含本地搜索答案的 system 指令和用户问题依次推入 conversation history
    4. 交给 chatgpt 的 ChatCompletion 处理:
  • 另外一个比较特殊的情况是,本地搜索的结果不满足要求比如相似度过低,那么尝试基于会话历史让 chatgpt 进行处理。

应用效果

上述方案在测试过程中,以 NBA2K Online2 官网的攻略信息[20]为基础进行尝试,基于 OpenAI API,搭建简单的 CLI 的应用。效果如下所示(为了简化过程,一律省略多轮交互问答的过程)。

基础能力

对问题在本地进行搜索,找到多条匹配语料,然后自动整合使用无序列表的形式返回。

  • 问题:关于詹姆斯的打法。

  • 本地 Redis 搜索命中的关联度最大的若干条答案:

    本地知识库搜索命中的原始材料
  • 整合后的反馈:

    使用 LLM 整合概括的结果

基于会话历史的问答

知识库中仅保存了:奥拉朱旺、科比、詹姆斯三人各自的打法信息,并没有直接提供三者的比较。所以如果仅通过一个问题要求比较三人的打法差异,是无法在 Redis 中直接匹配命中的。但是可以使用会话历史,当本地无法命中时,让 ChatGPT 基于过往的信息自动进行整合,如下所示:

基于会话上下文的交互示意

总结

本文针对特定领域知识问答系统的问题,进行方案比较和选型。不难发现:传统的搜索模式、LLM 的 Fine-Tuning、Prompt Engineer 等方式均存在不同程度的缺陷。经过分析比较后,决定探索 LLM +搜索 的方式进行处理,并在 NBA2K Online2 攻略应用场景进行验证。该方法:

  • 将本地知识通过传统搜索框架进行处理,并作为答案的基础数据源。这保证了答案的精准和可靠。
  • 同时基于 Prompt Engineering 激发 LLM 的自然语言理解、生成和简单推理能力,对用户的问题预处理、对原始答案进行加工。从而提供了更加智能和友好的交互方式。

在实践过程中,选择 ChatGPT 作为 LLM 的经典实现,使用 RediSearch 提供的 Vector Similarity 作为问题答案的匹配索引框架。但 LLM+搜索的方式在框架上是非常通用的,不局限于上述选择,业务完全可以基于自身场景使用其他基础模型和搜索方案。另外业务在和 LLM 交互过程中也可以定制更加灵活、智能的提示词来引导交互过程。本文的细节实践仅供参考,希望可以起到抛砖引玉的效果。

参考资料

[1]

似是而非或无意义: https://www.entrepreneur.com/growth-strategies/the-advantages-and-disadvantages-of-chatgpt/450268

[2]

大语言模型(Large Language Model, LLM): https://research.aimultiple.com/large-language-models/

[3]

Foundation Model: https://en.wikipedia.org/wiki/Foundation_models

[4]

Prompt Engineering: https://www.allabtai.com/prompt-engineering-tips-zero-one-and-few-shot-prompting/

[5]

ChatGLM: https://github.com/THUDM/ChatGLM-6B

[6]

Alpaca: https://github.com/tatsu-lab/stanford_alpaca

[7]

扩充中文词表的开源方案: https://link.juejin.cn/?target=https://arxiv.org/pdf/2304.08177v1.pdf

[8]

Dataset Engineering for LLM finetuning: https://www.flowrite.com/blog/dataset-engineering-llm-finetuning

[9]

Chatgpt 的限制: https://github.com/openai/openai-cookbook/blob/main/examples/Question_answering_using_embeddings.ipynb?spm=wolai.workspace.0.0.357e11a2XSQ9wO&file=Question_answering_using_embeddings.ipynb

[10]

Search: Query Matching via Lexical, Graph, and Embedding Methods: https://eugeneyan.com/writing/search-query-matching/

[11]

该文: https://medium.com/intelligentmachines/word-embedding-and-one-hot-encoding-ad17b4bbe111

[12]

textract: https://textract.readthedocs.io/en/stable/

[13]

tiktoken: https://github.com/openai/tiktoken

[14]

Byte Pair Encoding(BPE): https://en.wikipedia.org/wiki/Byte_pair_encoding

[15]

vector database: https://learn.microsoft.com/en-us/semantic-kernel/concepts-ai/vectordb

[16]

Vector Similarity: https://redis.io/docs/stack/search/reference/vectors/

[17]

pgvector: https://github.com/pgvector/pgvector

[18]

ChatGPT 系列教程—提问篇:Prompt 的高级概念: https://zhuanlan.zhihu.com/p/623395924

[19]

ChatGPT API Transition Guide | OpenAI Help Center: https://www.wolai.com/9fBmz1E4WZWbHJZQYKHTji.md

[20]

攻略信息: https://nba2k2.qq.com/act/a20200520apph5/app/index.html#/ol2/news/6366


文章来源: http://mp.weixin.qq.com/s?__biz=MjM5ODYwMjI2MA==&mid=2649779506&idx=1&sn=d6406a827808b2887b959bb6b2b05976&chksm=beccfe4989bb775fea0aaa0d538787f3e7c06307eee75353287467da9234444b44b11099dec9#rd
如有侵权请联系:admin#unsafe.sh