入侵不停,迭代不止...银狐再现新“招数”
还记得前段时间专门针对证券、基金等大金融行业的“银狐”团伙吗?绕过技术高超的他们,不仅扩大了针对性攻击的行业,更是不断更新迭代其对抗手法,更快速的传播恶意代码……可被称之为今年最“卷”黑产团伙。微步O 2023-6-7 18:0:29 Author: 微步在线研究响应中心(查看原文) 阅读量:41 收藏

还记得前段时间专门针对证券、基金等大金融行业的“银狐”团伙吗?绕过技术高超的他们,不仅扩大了针对性攻击的行业,更是不断更新迭代其对抗手法,更快速的传播恶意代码……可被称之为今年最“卷”黑产团伙。

微步OneSEC团队持续帮助多个机构快速应对银狐,本文分享的手法来源于近期发现的新样本,该样本已在多个机构内被捕获,还需要大家积极关注。
投递方式:

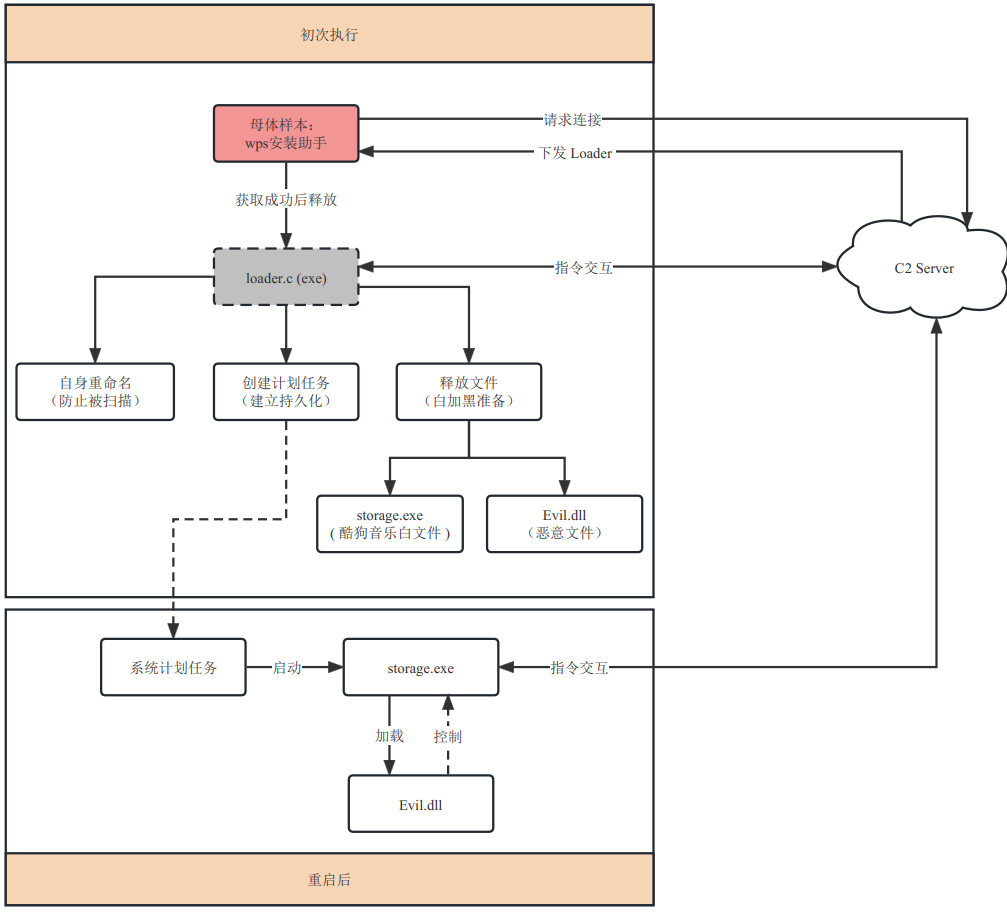
根据微步OneSEC团队捕获到的样本,银狐团伙利用WPS安装文件进行伪装,利用互联网传播,诱导目标受害者下载;下载后的wps_Setup实际是一个压缩包文件,目标受害者双击后,后续恶意操作自动完成,背后执行逻辑如下图所示:

通过对样本及执行逻辑进行深入分析,微步OneSEC团队发现在此样本执行过程中,银狐团伙至少又新增三项针对杀软防御机制弱点的新攻击手法,具体如下:

# “银狐”新增手法揭秘 #

01

避实击虚利用Golang+AES组合实现静态免杀

母体样本和第二阶段加载器均使用Golang编写,这是因为目前主流杀软对Go语言程序的检测能力较为薄弱。并且,执行前的数据隐藏在程序内部,均使用AES加密,杀软难检测。相较于之前的样本,在本次攻击事件中,银狐团伙明显在文件免杀上做了不少功夫:

02

冒名顶替伪装成C语言文件躲过杀软扫描


母体样本被双击执行后,首先从C2服务器上动态获取下一阶段程序(即图中的Loader.c),然后在内存中解密执行。执行后会将这一程序重命名为xxx.c,并保存在本地。

在文件落盘时,终端杀软的实时防护功能会对落盘文件进行扫描。但杀软通常会略过某些类型的文件(不扫描),以降低对终端性能的占用。这之中,C语言源代码文件就是不会被传统杀软扫描的文件类型之一。银狐通过将样本执行文件伪装成C语言文件,绕过了杀软扫描。

03

反客为主dll劫持被动变主动
Loader执行后会将自身的两段数据解密并释放到两个文件中,即执行逻辑图中的storage.exe(经实测为酷狗音乐安装文件,具有合法签名,为白文件),和一个经加密的恶意dll文件(此为Payload文件)。然后将主程序设置为计划任务:


当终端重启或开机,系统计划任务会启动具有合法签名的storage.exe白文件,然后加载恶意dll文件。但值得注意的是,这个恶意dll文件与以往使用的“白加黑”攻击手法不同,其会主动更改主程序(即storage.exe)执行流,将入口点修改至自行设计的某个函数上。从逻辑上看,这意味着将
原来的被动加载转变成了主动执行

以往制作白加黑程序,为了保证能够稳定执行代码,通常需要刻意挑选白程序。但通过恶意dll这种“反客为主”的手法,就完全控制了主程序的走向,几乎不存在运行崩溃的情况。恶意dll文件中的部分代码如下:


# 总结 #

通过对此次攻击事件分析后发现,银狐团伙采用了比以往更加激进的攻击手法:在开始阶段利用Golang语言编写Loader,payload使用了AES加密存储,并且还冒充C语言文件进行隐藏。可见攻击者非常熟悉现代杀软的防御机制,每项攻击技术都非常有针对性,具有极强的对抗意识。

但是,不管在文件免杀方面做得有多高明,最终都需要在终端上执行。从程序执行的角度来看,几乎所有的恶意样本在内存中的活动都绕不开加密、解密:

并且,再高明的Golang Loader样本在内存中的痕迹也无法隐藏:

只需抓住这两个关键环节,由点及面、顺藤摸瓜,任有七十二变,依然逃不过火眼金睛!

---End---

CSOP 2023

网络安全领域最具专业性的年度盛会之一 CSOP 2023 网络安全运营与实战大会将于6月8日在深圳继续,安全负责人和CISO不能错过~

长按识别下方二维码即可报名:


文章来源: http://mp.weixin.qq.com/s?__biz=Mzg5MTc3ODY4Mw==&mid=2247502078&idx=1&sn=91b106c276cedd6615df67b08af60cb4&chksm=cfcaabeaf8bd22fcbdef9b18e10e71969c3aa8a5161f9f07f96b05fd5cf045dda780b477a2a4#rd
如有侵权请联系:admin#unsafe.sh