车载以太网网络管理之UdpNm
read file error: read notes: is a directory 2023-6-5 17:57:54 Author: 谈思实验室(查看原文) 阅读量:30 收藏

点击上方蓝字谈思实验室

获取更多汽车网络安全资讯

前言

首先,请问大家几个小小问题,你清楚:

  • 你知道UdpNm模块的主要作用是什么吗?

  • UdpNm模块与其他AUTOSAR基础软件模块交互关系;

  • UdpNm模块的网络管理算法,状态机如何运转?

  • UdpNm模块的PNC功能如何作用?

  • UdpNm的应用场景有哪些?

今天,我们就来一起探索并回答这些问题。为了便于大家理解,以下是本文的主题大纲:


正文

随着车载以太网技术的发展,越来越多的汽车厂商和供应商开始采用基于TCP/IP协议栈的通信系统,以提高车辆内部网络的性能和可靠性。

然而,TCP/IP协议栈本身并不提供网络管理功能,也就是说,它不能实现节点之间的状态同步、节能控制、故障检测等功能。为了解决这个问题,AUTOSAR组织制定了一种基于UDP协议的网络管理协议,即UDP Network Management (UdpNm)

如下图1所示,描述了UdpNm在整个AUTOSAR架构中的位置关系:

图1 UdpNm与AUTOSAR架构关系

由上图可知UdpNm与车载以太网协议栈SoAd模块,NM模块有着密切的联系,后文将一一为大家解读,除此之外UdpNm在整个AUTOSAR架构中存在着如下限制条件,如下图2所示:

  • 在一个网络中只允许一个NM Cluster关联一个UdpNm实体;

  • 在同一个ECU中只允许一个网络与一个UdpNm实体关联;

  • UdpNm仅适用于基于TCP/IP的系统;

图2 UdpNm限制条件

UdpNm应用场景与特点

UdpNm是一种独立于硬件和物理层的网络管理协议,它可以与TCP/IP协议栈一起工作,实现基于TCP/IP的系统的网络管理功能。UdpNm主要有以下几个特点:

  • UdpNm基于分散的直接网络管理策略,这意味着每个网络节点只根据在通信系统内接收或发送的UDP数据包来执行自给自足的活动。UdpNm不需要任何中心节点或主节点来协调或控制其他节点。

  • UdpNm使用UDP协议作为传输层,这使得UdpNm具有较低的开销和延迟,以及较高的容错性和灵活性。UdpNm不需要建立连接或保持会话状态,也不需要对数据包进行确认或重传。

  • UdpNm支持局部网络管理功能,也就是说,它可以根据节点的通信需求和能耗情况,动态地激活或抑制部分网络群集(Partial Network Cluster, PNC)。这样可以减少不必要的数据包传输,节省网络带宽和电源消耗。

  • UdpNm支持触发传输功能,也就是说,它可以根据应用层或其他模块的请求,主动地发送或接收用户数据。这样可以提高用户数据的及时性和可靠性。

UdpNm适用于各种基于TCP/IP的车载以太网系统,例如车联网系统、音频视频系统、导航系统等。UdpNm可以实现这些系统中节点之间的状态同步、节能控制、故障检测等功能,常见的应用场景如下所示:

  • 基于TCP/IP的车载以太网系统:UdpNm可以与TCP/IP协议栈一起工作,实现车载以太网节点的协同睡眠和唤醒,提高网络效率和节省能源。

  • 分布式嵌入式系统:UdpNm可以用于基于UDP的通信系统,提供网络管理接口(Nm)和TCP/IP协议栈之间的适配,实现网络节点的状态监控和控制。

  • 多媒体应用:UdpNm可以用于支持多媒体数据传输的网络系统,提供网络节点的同步和协调功能,实现数据流的质量保证和优化。

UdpNm工作原理

UdpNm与CanNM的区别联系

如下图3所示,清晰地描述了UdpNm与CanNm两者之间的区别与联系:


图3 UdpNm与CanNm区别联系

由此可见,UdpNm的整个网络管理算法与CanNm基本是一致的,只不过是控制参数的变量名有所区别,本质上是相同的切换条件

针对UdpNm的自身特性,UdpNm的工作原理主要围绕如下三个部分进行展开:

  • 网络管理算法:定义了UdpNm如何根据接收和/或传输的UDP数据包来切换不同的网络状态,并执行相应的动作,定义了UdpNm如何根据不同的网络状态和条件来确定何时发送或接收UDP数据包,并说明了发送或接收UDP数据包所遵循的规则和流程。。

  • 消息格式:定义了UdpNm使用的UDP数据包中包含哪些字段和信息,并说明了各个字段和信息的含义和作用。

  • 用户数据处理:定义了UdpNm如何根据应用层或其他模块进行相应的数据处理。

网络管理算法

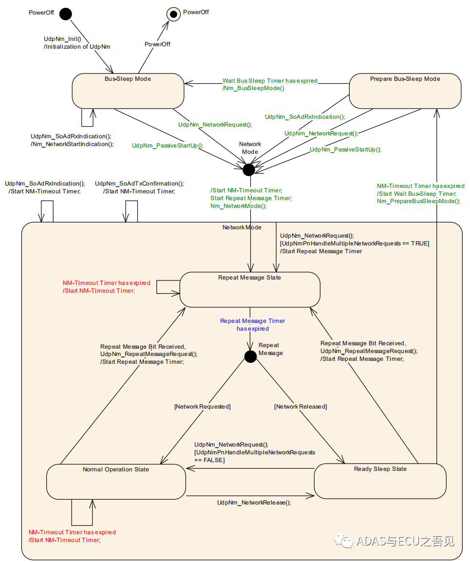
如下图4所示,为基于UdpNm的网络管理状态机,即对应的网络管理算法,描述的就是各网络状态之间如何进行切换:


图4 UdpNm网络管理状态机

与CanNm网络管理状态机一致,UdpNm模块将整个网络管理状态仍然划分为Bus Sleep Mode, Prepare Bus Sleep Mode, Network Mode 三大主体状态,其中Network Mode 可进一步划分如下三个子状态:

  • Repeat Message State:重复发送报文阶段(处于周期性发送NM报文阶段);

  • Ready Sleep State:准备休眠阶段;

  • Normal Operation State: 主动请求正常工作阶段(处于周期性发送报文阶段);

切换条件在这里不过多赘述,基本与CanNM一致,只不过UdpNm基于TCP/IP系统,调用的函数接口与配置参数名会有所差异,如需要对外发送以太网NM报文时调用的函数接口为SoAd_IfTransmit,接收以太网NM报文则是通过UdpNm_SoAdIfRxIndication来进行获取。

消息格式

如下图5所示,展示了UDP NM报文的报文格式:


图5 UdpNm报文格式

其中各关键参数解释如下:

  • Source Node Identifier:默认是Byte 0,通过参数UDPNM_PDU_NID_POSITION来决定,可以选择Byte 0,Byte1;

  • Control Bit Vector(CBV):默认是Byte 1,不过也可通过参数UDPNM_PDU_CBV_POSITION来决定,可以选择Byte0,Byte1;

  • 整个NM报文的长度不应超过底层传输层的MTU(Maximum Transmission Unit);

对于CBV域对于整个网络管理状态机控制也十分关键,因此也有必要再进一步解析下其中每一个bit的具体含义:


图6 UdpNm报文格式

如下图7所示解释了各CBV域各bit位所代表的具体含义:


图7 CBV域内各Bit含义说明

用户数据处理

如上图5所示,除去Byte0与Byte1,其他数据都可以作为User data来看待,可以通过函数接口UdpNm_SetUserData来设置NM报文中的User Data,也可以通过UdpNm_GetUserData接口来实现 。

UdpNm局部网络管理功能(PNC)

局部网络管理的目的只有一个,就是降低不必要的通信消耗,节约能源,因此有必要了解基于UdpNm的局部网络管理功能。局部网络管理(Partial Networking Cluster, 简称PNC) 首先针对NM报文的接收与发送进行一个基本说明:

  • 若配置参数UdpNmPnEnabled==FALSE,则UdpNm模块只会进行正常NM报文的接收,不会进行与PNC有关的处理

  • 若配置参数UdpNmPnEnabled==TRUE且NM报文中的PNI bit位为0,则UdpNm模块只会进行正常NM报文的接收,不会进行与PNC有关的处理;

  • 若配置参数UdpNmPnEnabled==TRUE且NM报文中的PNI bit位为1, 则UdpNm模块不仅会进行正常NM报文的接收,同时还会进行与PNC有关的处理;

  • 若配置参数UdpNmPnEnabled==TRUE,则UdpNm模块会在发送的NM报文中PNI bit位置1,对于局部网络管理,CBV是必须的;

  • 若配置参数UdpNmPnEnabled==FALSE, 则UdpNm模块会在发送的NM报文中PNI bit位置0;

PDU过滤算法

NM PDU过滤算法是通过三配置参数UdpNmPnInfoOffset ,UdpNmPnInfoLength,UdpNmPnFilterMaskByte来共同决定是否存在PNC请求以及什么类型的PNC请求。

若UdpNmPnInfoOffset == 3 且 UdpNmPnInfoLength == 2,则意味着仅有Byte3 与Byte4包含PNC信息,每个Bit就代表一个PNC网络,如果对应的Bit为1,则意味着对应的PNC网络被请求,如果对应的bit为0,则代表不存在对应的PNC网络被请求。

通过参数UdpNmPnFilterMaskByte便可以决定Byte3与Byte4中哪些PNC中的bit位与本ECU有关,MaskByte中bit位对应为1代表本ECU与这个PNC有关,否则便无关,进而决定我是否需要做相应的PNC网络处理。

EIRA机制逻辑

对于需要根据内部或者外部PNC请求来实现IPDU Group切换的ECU而言,那么就需要用EIRA特性,该特性能够根据接收到的PNC请求在ComM模块实现IPDU Group的切换。

EIRA全称为内部或者外部请求集合,用于收集ECU内外部PN请求。

如果参数UdpNmPnEiraCalcEnabled == TRUE, 无论是来自内部或者外部的PN请求,对应接收或者发送总线的PNC bit位将会置位;

对于EIRA机制逻辑而言,存在多少个EIRA Reset Timer完全取决于存在多少个PNC网络,因为EIRA对应的PDU Group切换对于ECU则是全局操作,与具体的物理通道无关。若只有8个PNC网络,却对应6个物理通道,那么也仅有8个PNC EIRA Reset Timer。

值得注意的事项如下:

  • 是为了避免内部的PNC请求来不及发送至总线造成丢失,因此需要确保UdpNmPnResetTime务必要大于UdpNmMsgCycleTime,同时UdpNmPnResetTime需要小于UdpNmTimeoutTime,防止当NM状态切换至Prepare Bus Sleep阶段PNC Reset Timer失效;

  • 若参数UdpNmPnEiraCalcEnabled == TRUE, 对应的PNC请求变化将会通过UdpNm调用函数接口PduR_UdpNmRxIndication将EIRA信息传输至COM模块,COM则会同步传递至ComM模块,最终完成IPDU Group的切换;

  • 若UdpNmPnEiraCalcEnabled == TRUE 且UdpNmPnEraCalcEnabled == TRUE, 对应的PNC信息将会各自进行存储。

ERA机制逻辑

ERA相比EIRA而言,少了内部请求,因为该机制主要用于外部PNC请求,即用于外部PNC请求的收集与其他通道的PNC的转发,主要面向网关节点。

若存在子网关,则特别需要注意接收到的PNC Gateway请求不能直接映射发送回去,否则就会造成主网关与子网关都无法休眠。为解决这个问题,AUTOSAR引入了Active PNC Gateway与Passive PNC Gateway概念,对于Passive PNC Gateway而言就不会将接收到的对应PNC Gateway请求直接映射发送出去。

若参数UdpNmPnEraCalcEnabled == TRUE, 且接收到的NM报文中PNC bit位置位时,将会进行后续的PNC网络处理,如转发至其他物理通道,因此每个通道需要管理所有PNC网络的状态。

对于存在8个PNC网络,且对应6个物理通道而言,ERA Reset Timer则会有48个,因为对于子网关而言,接收到的PNC网络请求不能被映射发送回去,所以有必要监控每个PNC请求的物理通道来源。

其他的值得注意的事项与EIRA机制保持一致。

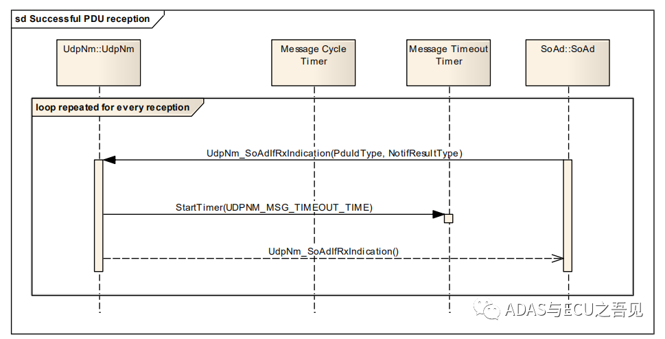
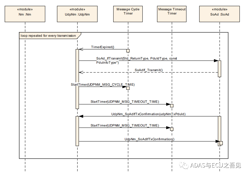
UdpNm接收与发送时序关系

UdpNm模块发送NM或者接收NM时需按照一定的时序关系来进行,如下图8与图9清晰的描述了UdpNm模块发送与接收NM报文的时序关系。

发送时序

从下图8可以看出,每次Message Cycle Timer超时之后便会触发依次UdpNm的一次NM报文发送,发送接口通过调用SoAd_IfTransmit来实现,同时也会重置Message Cycle Timer计数器与UDPNM_MSG_TIMEOUT_Timer计数器

当确认UdpNm成功外发之后,SoAd模块便会通过回调函数接口UdpNm_SoAdIfTxConfirmation来通知UdpNm模块,此时UdpNm模块便会重置UDPNM_MSG_TIMEOUT_Timer计数器


图8 UdpNm NM报文发送时序

接收时序

如下图9所示,当接收到来自外部的NM报文时,SoAd模块通过回调函数UdpNm_SoAdIfRxIndication来实现NM报文的接收,同时也会重置UDPNM_MSG_TIMEOUT_Timer计数器

图9 UdpNm NM报文接收时序

UdpNm配置参数说明

如下图10所示,小T将较为重要的配置参数总结如下,以供大家参考:


图10 UdpNm NM报文接收时序

常用函数接口说明

为了便于大家在软件开发过程中的调试,小T将UdpNm模块较为重要的一些函数列举如下,供大家参考,如下图11所示:


图11 UdpNm模块常用函数接口

码上报名

AES 2023 第四届中国国际汽车以太网峰会,6月8-9日,上海

更多文章

智能网联汽车信息安全综述

软件如何「吞噬」汽车?

汽车信息安全 TARA 分析方法实例简介

汽车FOTA信息安全规范及方法研究

联合国WP.29车辆网络安全法规正式发布

滴滴下架,我却看到数据安全的曙光

从特斯拉被约谈到车辆远程升级(OTA)技术的合规

如何通过CAN破解汽

会员权益: (点击可进入)谈思实验室VIP会员

END

微信入群

谈思实验室专注智能汽车信息安全、预期功能安全、自动驾驶、以太网等汽车创新技术,为汽车行业提供最优质的学习交流服务,并依托强大的产业及专家资源,致力于打造汽车产业一流高效的商务平台。

每年谈思实验室举办数十场线上线下品牌活动,拥有数十个智能汽车创新技术的精品专题社群,覆盖BMW、Daimler、PSA、Audi、Volvo、Nissan、广汽、一汽、上汽、蔚来等近百家国内国际领先的汽车厂商专家,已经服务上万名智能汽车行业上下游产业链从业者。专属社群有:信息安全功能安全自动驾驶TARA渗透测试SOTIFWP.29以太网物联网安全等,现专题社群仍然开放,入满即止。

扫描二维码添加微信,根据提示,可以进入有意向的专题交流群,享受最新资讯及与业内专家互动机会。

谈思实验室,为汽车科技赋能,推动产业创新发展!


文章来源: http://mp.weixin.qq.com/s?__biz=MzIzOTc2OTAxMg==&mid=2247522755&idx=1&sn=c718c2fcfe7669b5e242ec5bdc96235e&chksm=e927dd18de50540e8211b72a335f47830ad878c57354c56ff1250232f8b89faa3816debf48dc#rd
如有侵权请联系:admin#unsafe.sh