【资料】CIA的全球概况2022-2023版
《世界概况》由美国中央情报局编写,供美国政府官员使用,其风格、格式、覆盖范围和内容都是为满足他们的特定要求而设计的。本书信息来源于国家科学基金会信息由南极信息计划、国防部武装部队医疗情报中心、商务部人 2023-5-25 09:55:47 Author: 丁爸 情报分析师的工具箱(查看原文) 阅读量:55 收藏

《世界概况》由美国中央情报局编写,供美国政府官员使用,其风格、格式、覆盖范围和内容都是为满足他们的特定要求而设计的。

本书信息来源于国家科学基金会信息由南极信息计划、国防部武装部队医疗情报中心、商务部人口普查局、劳工部劳工统计局、中央情报局、国家南极计划管理委员会、国防部国防情报局、能源部、国务院、内政部鱼类和野生动物管理局、交通部海事局、国防部国家地理空间情报局、防部海军设施工程司令部、内政部岛屿事务办公室、国防部海军情报办公室、内政部美国地名委员会、国防部美国运输司令部、联合国人口司(世界城市化展望:《2018年修订版》和《世界人口展望:2019年修订版城市化和人口数据(已获许可)》、国际电信联盟、国际战略研究所、油气杂志以及其他公共和私人来源。

基本情报简史和世界概况

情报循环是指信息被获取、转化为情报并提供给决策者的过程。信息是来自任何来源的原始数据,这些数据可能是零碎的、相互矛盾的、不可靠的、模棱两可的、具有欺骗性的或错误的。情报是经过收集、综合、评估、分析和解释的信息。完成的情报是准备交付给决策者的情报周期的最终产品。

完成的情报有三种类型:基础的、当前的和估计的。基础情报提供关于一个国家或问题的基本和事实的参考资料。最新的情报报告了新的发展。估计情报判断可能的结果。这三者是相互支持的:基础情报是构成其他两者的基础;当前的情报不断更新知识库存;评估情报修正了对国家和问题前景的总体解释,指导了基础和当前情报。《世界概况》、《总统每日简报》和《国家情报评估》就是这三种情报成品的例子。

自乔治·华盛顿(George Washington)时代以来,美国就开展了对外情报活动,但直到第二次世界大战之后才开始在政府范围内协调。从那时起,三个项目突出了协调基础情报的发展:
(1)联合陆军海军情报研究(JANIS),
(2)国家情报调查(NIS),
(3)世界概况。
在第二次世界大战期间,情报消费者意识到,美国政府不同部门生产的基本情报导致了大量的重复工作和相互矛盾的信息。1941年日本偷袭珍珠港使国会和行政部门的领导人认识到,需要将部门报告整合到国家决策者手中。不仅需要关于德国和日本这样的大国的详细和协调的信息,而且还需要关于以前不太感兴趣的地方的信息。例如,在太平洋战区,海军和海军陆战队不得不对许多未经证实或根本不存在信息的岛屿发动两栖作战。情报当局下定决心,绝不让美国再次措手不及。
1943年,George B. Strong将军(G-2)、海军情报办公室主任h.c. Train海军上将和战略服务办公室主任William J. Donovan将军决定发起一项联合行动。1943年4月27日任命了一个指导委员会,建议成立一个联合情报研究出版委员会来汇编、编辑、协调和出版《联合陆军海军情报研究》(JANIS)。JANIS是第一个跨部门的基础情报项目,满足了美国政府对战略基础情报进行权威和协调评估的需求。1943年4月至1947年7月间,委员会发表了34份JANIS研究报告。JANIS在战争中表现出色,收到了许多表扬信,其中包括太平洋地区参谋长Forrest Sherman海军上将的声明,他说:“JANIS已成为岸基规划者不可或缺的参考工作。”
1946年,研究国家安全的著名作家乔治·佩蒂(George S. Pettee)很好地表达了战后世界需要更全面的基础情报的观点。他在《美国秘密情报的未来》(步兵杂志出版社,1946年,第46页)中写道,和平时期的世界领导需要比战争时期更精细的情报。“和平的行为涉及所有国家,所有人类活动,而不仅仅是敌人和他的战争生产。”
中央情报局于1947年7月26日成立,并于1947年9月18日正式开始运作。自1947年10月1日起,中央情报局局长承担了JANIS的业务责任。1948年1月13日,国家安全委员会发布了第3号情报指令(NSCID),授权国家情报调查(NIS)计划作为战时JANIS计划的和平时期替代品。在编制足够的国家信息系统章节之前,政府机构必须编制更全面的地名辞典和更好的地图。美国地名委员会(BGN)编纂了这些地名;内政部编制了地名辞典;CIA制作了这些地图。
1954年成立的胡佛委员会克拉克委员会研究中央情报局的结构和管理,1955年向国会报告说:“国家情报调查是一份无价的出版物,它提供了世界上所有地区的基本情报的基本要素。”一直都需要保持调查的最新进展。”该概况是作为百科全书式NIS研究的年度总结和更新而创建的。第一本机密的《概况》出版于1962年8月,第一本非机密的版本出版于1971年6月。NIS计划于1973年终止,除了概况、地图和地名词典组件。1975年的这本书是第一本通过美国政府印刷局(GPO)向公众出售的书。概况首次于1997年6月在互联网上发布。2021年是美国中央情报局成立74周年,也是《世界概况》及其两个前身项目持续向美国政府提供基础情报支持的第78个年头。
《世界概况》的演变
直到1980年,《国家基本情报概况》每半年出版一次。国家条目包括土地、水、人民、政府、经济、通信和国防部队等部分。
  • 1981年:改为年度出版物,并更名为《世界概况》。这份225页的报告涵盖了165个国家。
  • 1983年:附录(换算系数,国际组织)首次推出。
  • 1984年:扩充附录;现包括:A.联合国,B.联合国组织精选,C.国际组织精选,D.选定组织的国家成员资格,E.转换因素。
    1987年:一个新的地理部分取代了以前单独的土地和水部分。联合国组织和部分国际组织附录合并为一个新的国际组织附录。第一本多色封面的概况。
    1988年:增加了40多个新的地理实体,以提供完整的世界覆盖,没有重叠或遗漏。这些新实体包括南极洲、海洋(北极、大西洋、印度洋、太平洋)和世界。书的前面的解释性介绍扩大并重新命名为注释,定义和缩写。新增两个附录:度量衡(代替换算系数)和地名交叉参考表。概况的大小达到300页。
    1989年:经济部分完全修订,现在包括简要描述一个国家经济的“概述”。新增“人员、政府和通讯”项。
    1990年:修订了政府一节,并大大增加了新条目。
    1991年:增加了新的国际组织和团体附录。概况的大小达到405页。
    1992年:20个新的继承国取代了苏联和南斯拉夫。新增国家分别为:亚美尼亚、阿塞拜疆、白俄罗斯、爱沙尼亚、格鲁吉亚、哈萨克斯坦、吉尔吉斯斯坦、拉脱维亚、立陶宛、摩尔多瓦、俄罗斯、塔吉克斯坦、土库曼斯坦、乌克兰、乌兹别克斯坦;波斯尼亚和黑塞哥维那、克罗地亚、马其顿、塞尔维亚和黑山、斯洛文尼亚。世界概况上的国家数目上升到188。
    1993年:捷克斯洛伐克分裂,需要新的捷克共和国和斯洛伐克加入。厄立特里亚脱离埃塞俄比亚后新增条目。对地理科作了大量改进。
    1994年:两个新的附录涉及选定的国际环境协定。大多数发展中国家的国内生产总值(GDP)改为以购买力平价(PPP)为基础,而不是以汇率为基础。概况的大小可达512页。
    1995年:所有国家的国内生产总值现在以购买力平价为基础。新的附录列出了以汇率为基础的GDP估计。通信类拆分;“铁路”、“高速公路”、“内陆水道”、“管道”、“商船”和“机场”的条目现在构成了一个新的运输类别。《世界概况》首先以光盘制作。
  • 1996年:随附的地图现在提供了更多的细节。几乎所有实体都引入了标志。各种新条目出现在地理和通讯项下。整合了概况的缩写纳入新的附录a。两个新的附录分别是《国家数据代码交叉参考表》和《水文地理数据代码交叉参考表》。在附录H《地名交叉参考表》中增加地理坐标。概况页面在一年内增加了95页,达到652页。
  • 1997年:《世界概况》在互联网上发布。为中央情报局成立50周年准备的特别印刷版。介绍了国家概况的模式或指南。新的彩色地图和旗帜现在随每个国家的简介。用阴影背景区分的类别标题。增加了导言(仅适用于少数国家)和跨国问题(包括“国际争端”和“非法药物”),类别数量扩大到9个。
  • 1998年:有“当前问题”和“历史观点”两个条目的介绍类扩大到更多的国家。去年为制作CD-ROM版本的概况
  • 1999年:引言类别中的“历史观点”和“当前问题”条目合并为一个新的“背景”声明。引入了几个新的经济条目。添加到书后参考地图的新的实体世界地图。
  • 2000年:南大洋增加了新的“国家概况”。背景声明戏剧性地扩展到200多个国家和地区。添加了许多新的通信条目。
  • 2001年:概况簿中所有267个实体的背景条目全部完成。在“人”类别下增加了几个新的艾滋病毒/艾滋病条目。开始对个别国家的地图进行修订,以包括海拔极值和部分地理网格。重量和度量衡附录已删除。
  • 2002年:新增“家庭收入分配-坚尼系数”条目。个别国家地图的修订工作仍在继续(进行中)。
  • 2003年:在经济类中,石油条目增加了“石油生产”、“消费”、“出口”、“进口”、“探明储量”以及“天然气探明储量”。
  • 2004年:《世界概况》网站每两周更新一次。额外的石油条目包括“天然气生产”、“消费”、“出口”和“进口”。在运输类别中,在“商船”一栏下,增加了外国拥有的船只和在其他国家注册的船只的子字段。对《概况》中提到的多种政府形式的描述已纳入《定义和注释》。
  • 2005年:在人民类别中,增加了一个"主要传染病"字段,用于被认为对旅行者构成较高风险的国家。在经济类别中,包括“经常账户余额”、“投资”、“公共债务”和“外汇和黄金储备”。跨国问题类别扩大到包括“难民和国内流离失所者”。打印的概况大小达到702页。
  • 2006年:在经济类别中,除按购买力平价(PPP)计算的国内生产总值外,还采用官方汇率(OER)计算的国内生产总值数据。运输部分的条目重新排序;“公路”改为“公路”,“港口和港湾”改为“港口和码头”。
  • 2007年:在政府类别中,“首都”条目显著扩展至四个子字段,包括与时间有关的新信息。子字段包括首都本身的名称、它的地理坐标、首都与协调世界时(UTC)的时间差,如果适用的话,还有日光节约时间(DST)的信息。在适当情况下,还会特别注明有多个时区的国家。在跨国问题类别中增加“贩运人口”一项。一个新的附录“度量衡”,(重新)介绍了概况的在线版本。
  • 2008年:在地理类别中,两个领域关注日益重要的水资源:“可再生水资源总量”和“淡水提取”。在经济类别中,增加了三个字段:“国内外国直接投资存量”、“国外外国直接投资存量”和“公开交易股票的市场价值”。定义和注释中包含的所有主要宗教的简明描述。《世界概况》的印刷工作移交给政府印刷局。
  • 2009年:概况网站完全重新设计,加入了许多新功能。在“人”类别中,有两个新字段提供了机会和资源方面的教育信息:“学校预期寿命”和“教育支出”。此外,“城市化”条目扩大到包括所有国家。在经济类别中,增加了5个领域:“中央银行贴现率”、“商业银行优惠贷款利率”、“狭义货币存量”、“广义货币存量”和“国内信贷存量”。
  • 2010年:每周更新世界概况网站。荷属安的列斯群岛的解体导致了两个新的上市:库拉索岛和圣马丁岛。在通信类中,“广播媒体”项取代了之前的“广播电台”和“电视广播电台”项。在地理部分的“自然灾害”一栏中,为历史上有活火山的国家增加了一个子字段。在政府类别中,新增了“国歌”一栏。所有主要法律制度的简明描述纳入定义和注释。为了便于对不同时期的数据进行比较,经济类别中的几十个条目进行了扩展,包括了两年(有些情况下是三年)的数据。
  • 2011年:“人”栏目扩展至“人与社会”,新增10个栏目。“经济”一栏增加了“税收和其他收入”和“预算盈余(+)或赤字(-)”,“政府”一栏增加了“参与国际法组织”和“国家象征”。一个新的非洲国家,南苏丹,使《世界概况》上的国家总数达到100个195。
  • 2012年:新能源类别引入,涉及23个能源相关领域。《世界概况》网站增加了几个独特的功能:1)政府部分国歌条目的可播放音频文件,2)人口与社会类别的年龄结构字段的人口金字塔形式的在线图形,以及3)用户指南,使访问者能够更轻松有效地浏览概况。一个新的和独特的世界海洋地图突出了区域和国家地图的扩展阵列。概况50周年纪念印刷版的尺寸达到847页。
  • 2013年:在人与社会部分引入了5个领域:“人口概况”、“母亲初次生育的平均年龄”、“避孕普及率”、“抚养比”和“童工- 5-14岁的儿童”。在跨国问题类别中,在“难民和国内流离失所者”条目下增加了一个新的无国籍人子字段。在经济部分增加了两个字段:“GDP -按最终用途构成”和“国民储蓄总额”。在政府类别中,“司法部门”条目经修订和扩大,包括三个新的子类别:最高法院、法官遴选和任期以及下级法院。
  • 2014年:在运输类别中,“港口和码头”领域大幅扩展,子领域包括主要海港、内河港口、湖泊港口、石油/天然气码头、液化天然气码头、干散货港口、集装箱港口和邮轮/轮渡港口。在地理部分,修订了所有国家的“陆地边界条目”,包括国家的总边界长度以及所有邻国的边界长度。
  • 2015年:在政府类别中,“立法部门”字段的第一部分在新的描述标题下对所有国家进行了彻底修订、扩展和更新。本分项包括立法会结构、正式名称、立法会议席数目、选区类型和投票制度,以及议员的任期。在地理类别中,“土地用途”条目扩大到包括农业用地、林地和其他用途。世界上大约一半的国家在网上推出了区域比较地图。这些图表显示了一个国家的面积相对于美国的一部分。(有更多地图可供参考。)
  • 2016年:在所有国家的政府部分,增加了一个新的“公民身份”字段,用于描述与获得公民身份和承认双重国籍相关的政策。此外,在“国家名称”条目下,添加了词源(历史起源)来解释国家如何获得其名称。在能源部分,引入了一个“电力获取”字段,其中的子字段总结了一个国家以及城市和农村人口的总电力获取情况。在运输类别中,一个扩展的“国家航空运输系统”字段提供有关注册航空承运人数量、运营飞机数量、年客运量和年货运量的信息。
  • 2017年:在政府类别中,“宪法”条目进行了修改和扩展,增加了历史和修正案的新子字段。有关海盗的信息从运输类别转移到军事和安全类别的新“海上威胁”领域。在“运输”一栏中,“商船”一栏修改为包括船舶总数,还包括主要类型:散货船、集装箱船、杂货船、油船等。在地理和人与社会类别中增加了新的“人口分布”字段。政府印刷局已停止印刷Word概况,但可从概况网站下载年度在线版本。
  • 2018年:在《概况》中介绍选定国家的单页国别摘要;未来还会有更多。摘要突出了较长的《世界概况》条目中的关键信息,供教师、学生、旅行者、研究人员、新闻记者或任何对地理感兴趣的人使用。增加了数十个额外的区域比较图;大约三分之二的国家条目现在包括这些流行的地图。在通信类别中,现在包括了“宽带固定订阅”条目。
  • 2019年:《概况》的全球条目获得了许多新的十大榜单,包括最大的森林、最大的沙漠、最长的山脉和极端气候(地球上最干燥、最潮湿、最寒冷和最热的十大地区)。同样在世界条目中,七个新的大陆区域比较地图将它们的大小与美国进行了比较。在经济部分的五个海洋条目中,每个条目都有一个“海洋渔业”字段,包括主要捕鱼区域、总捕捞吨位和主要渔获量的信息。在每个国家的条目中增加了旅游事实功能;这个一页的摘要汇集了去一个国家旅行前要知道的重要事实,它很快成为网站上最受欢迎的功能之一。新的附录H:战略物资列出了所有被认为对美国国家安全至关重要的化合物、金属、非金属和稀土元素。
  • 2020年:每个国家在军事和安全类别中增加了三个新领域:“军事和安全服务人员实力”,“军事装备库存和采购”以及“军事”部署。”一页摘要完成了世界上所有的国家和二十多个地区和属地。输入所有国家首都的首都名称词源。一个新的恐怖主义类别增加了一个“恐怖组织”条目,美国国务院有这些组织在60多个国家开展活动。补充附录T:恐怖组织提供了所引用的每个组织的历史、目标、领导、组织、行动领域、战术、武器、规模和支持来源的详细信息。完成为所有国家增加区域比较地图的多年努力。
  • 2021年:引入新的环境类别,其中包括空气污染、供水、自然资源收入、粮食不安全以及废物和回收利用方面的信息。《概况》其他部分的领域——气候、土地利用、城市化和主要传染病——也被纳入这一新类别。在“人与社会”部分的“语言”下,增加了新的主要语言样本和音频样本。旅游事实为所有国家获得额外的条目小费准则,旅游景点,和主要体育。
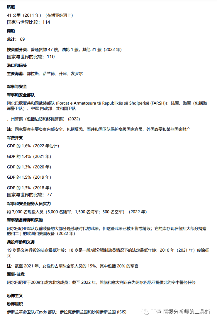
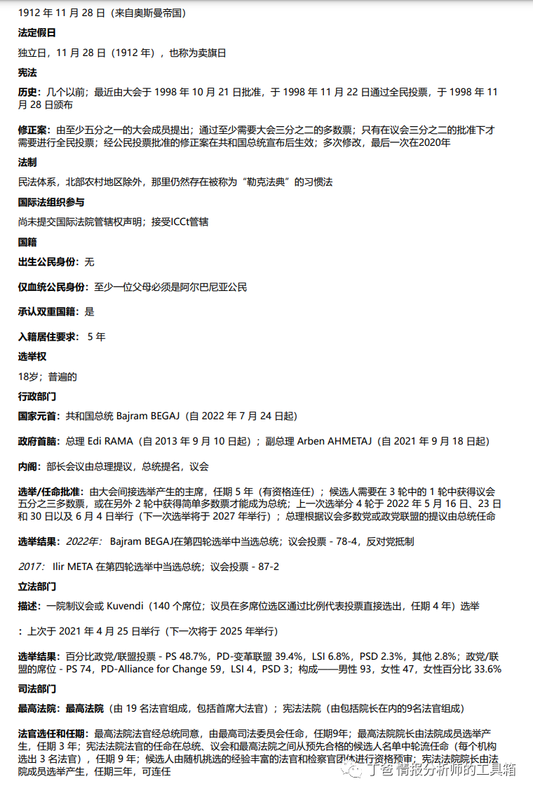
【示例】
  • 阿尔巴尼亚
介绍 
背景 
阿尔巴尼亚于 1912 年宣布从奥斯曼帝国独立,但在 1939 年被意大利征服,并于 1943 年被德国占领。共产党游击队于 1944 年接管了该国。阿尔巴尼亚首先与苏联结盟(直到 1960 年),然后与中国结盟(至 1978 年)。1990年代初,阿尔巴尼亚结束了46年的孤立的共产主义统治,建立了多党民主制。由于历届政府都试图应对高失业率、普遍腐败、破旧的基础设 施、强大的有组织犯罪网络和好斗的政治对手,这一过渡被证明具有挑战性。阿尔巴尼亚自1991年首次举行多党选举以来,民主建设取得一定进展,但仍存在不足。大多数阿尔巴尼亚的后共产主义选举 都因选举舞弊指控而受到损害;然而,自 1997 年金字塔计划崩溃后政治恢复稳定以来,国际观察员认为选举基本上是自由和 公平的。阿尔巴尼亚于 2009 年 4 月加入北约,并于 2014 年 6 月成为欧盟候选国。2017 年 4 月,阿尔巴尼亚收到欧盟委 员会的建议,在 2016 年通过历史性的欧盟授权司法改革后开启加入欧盟谈判。阿尔巴尼亚 - 与北马其顿 - 于 2022 年开启加 入欧盟谈判。尽管阿尔巴尼亚的经济继续增长,但它放缓,该国仍然是欧洲最贫穷的国家之一。 
地理 
地点 欧洲东南部,濒临亚得里亚海和爱奥尼亚海,南接希腊,北接黑山和科索沃 
地理坐标 41 00 北,20 00 东 
地图参考 欧洲 区域 
总面积:28,748 平方公里 
土地:27,398 平方公里 
水域:1,350 平方公里 
国家与世界比较:144
比较 比马里兰州略小

完整6009页原文已上传知识星球

    长按识别下面的二维码可加入星球

    里面已有6000多篇资料可供下载

    越早加入越便宜

    续费五折优惠


文章来源: http://mp.weixin.qq.com/s?__biz=MzI2MTE0NTE3Mw==&mid=2651136537&idx=1&sn=68dd22fbdbc43d880f48854310c317a9&chksm=f1af5523c6d8dc35c040fd3507de36134ac259e3a1cb4bce5144e1294f4d3809de7965464915#rd
如有侵权请联系:admin#unsafe.sh