unSafe.sh - 不安全
我的收藏
今日热榜
公众号文章
导航
Github CVE
Github Tools
编码/解码
文件传输
Twitter Bot
Telegram Bot
Search
Rss
黑夜模式
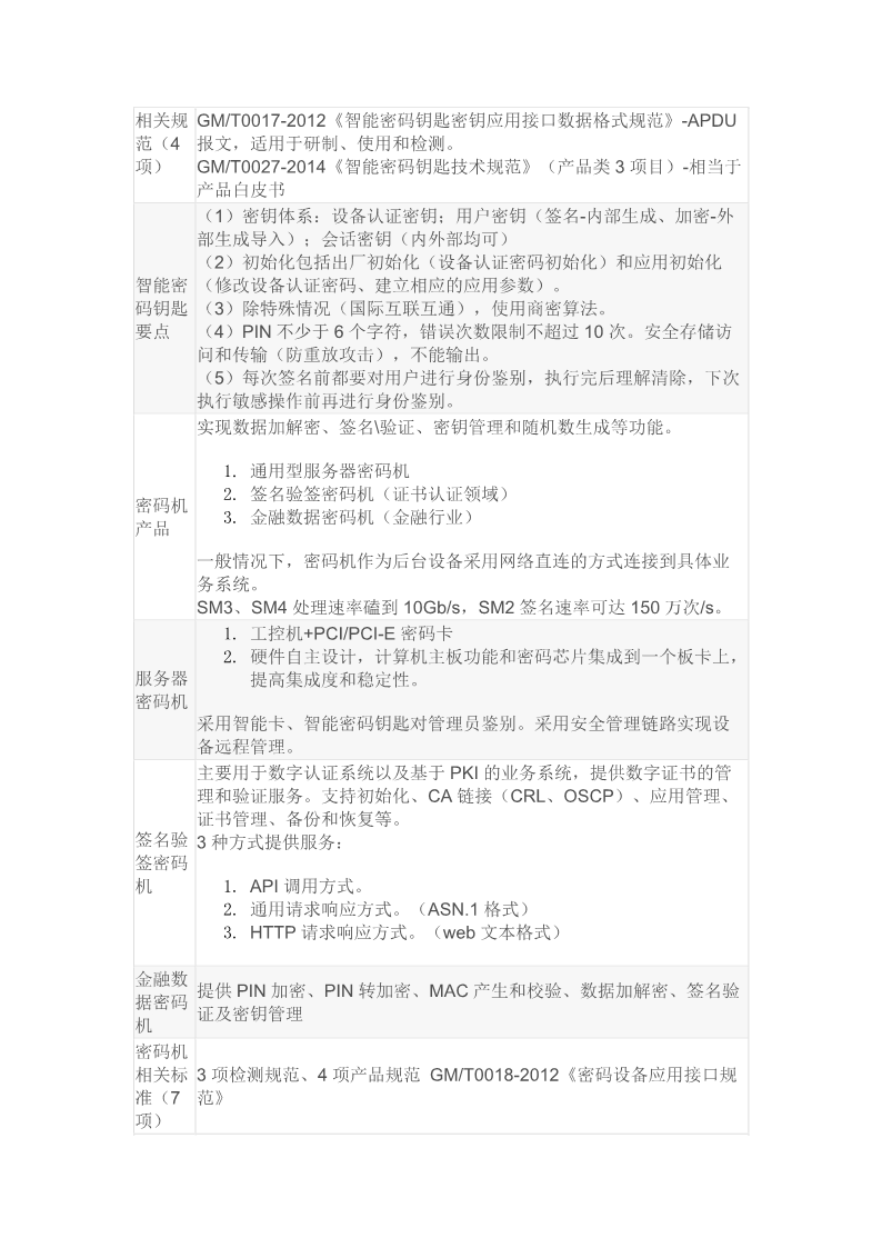
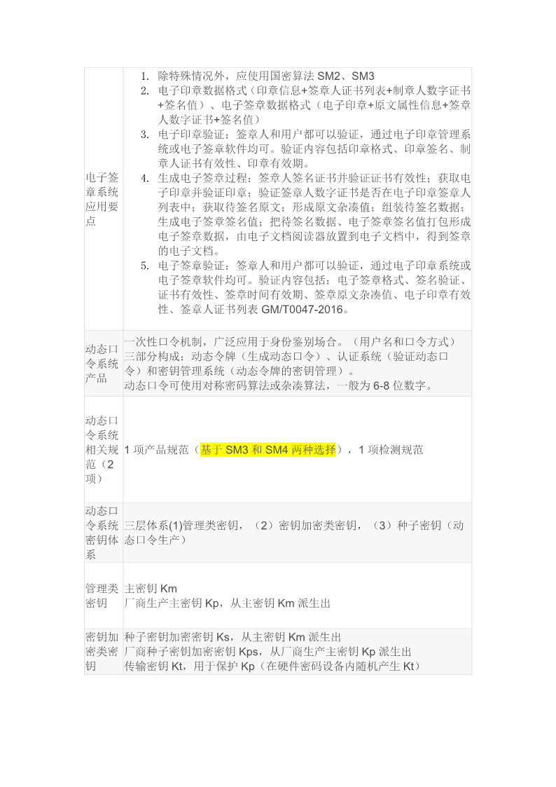
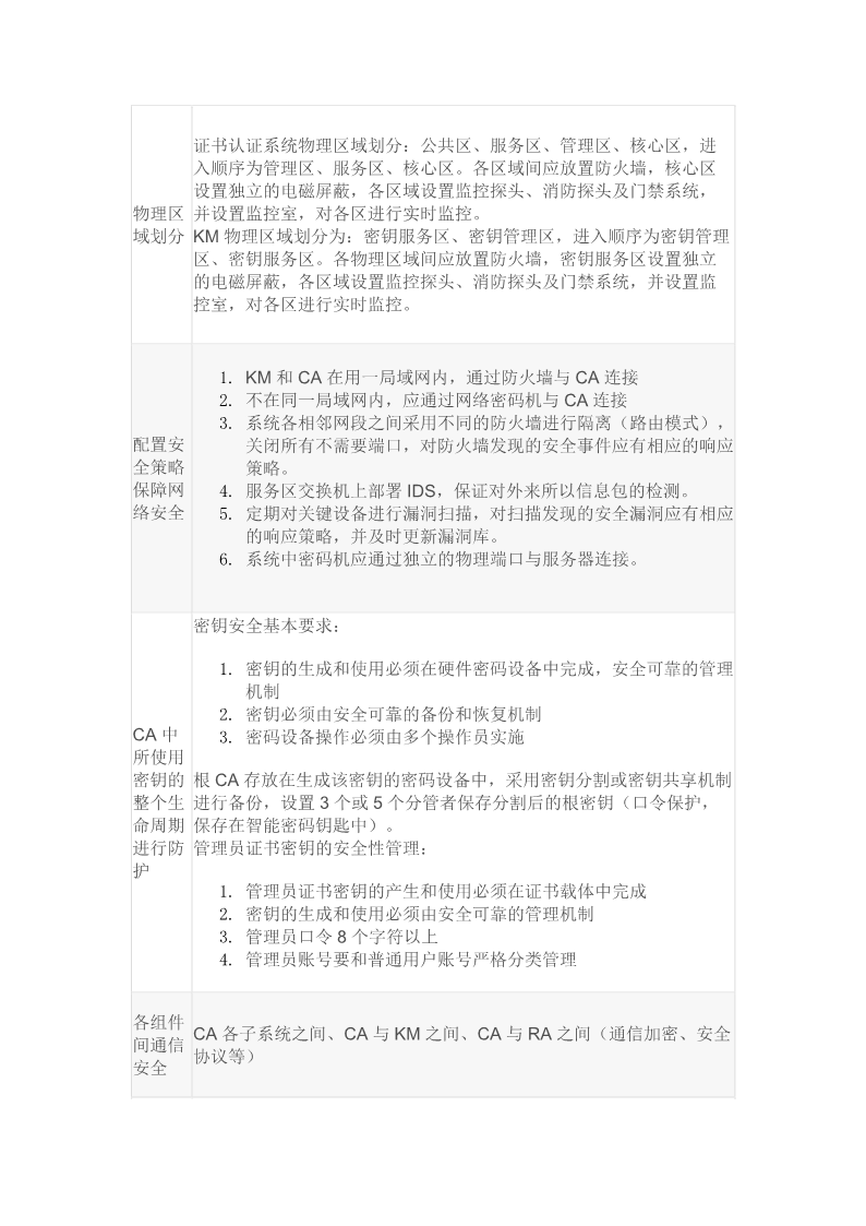
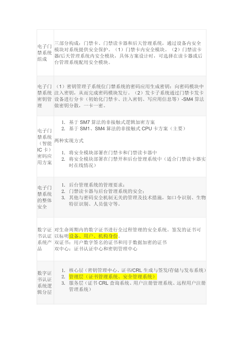
【密码测评】考前巩固:密码产品原理、应用及相关标准(占比20%)
2023-5-13 00:8:19 Author:
利刃信安攻防实验室(查看原文)
阅读量:18
收藏
利刃信安
利刃信安攻防实验室
文章来源: http://mp.weixin.qq.com/s?__biz=MzU1Mjk3MDY1OA==&mid=2247503801&idx=5&sn=e124425463d1f1514920ed851770c6eb&chksm=fbfb7f74cc8cf662be7e5d08a5ba76502b73bedb29c4be3607948af65e5ae6178128ff01a72b#rd
如有侵权请联系:admin#unsafe.sh