代码安全审计规范-GB_T 39412-2020
格格巫
2023-5-12 08:58:36
Author: 格格巫和蓝精灵(查看原文)
阅读量:34
收藏
格格巫
格格巫和蓝精灵
做代码审计、渗透测试的小伙伴可以看过来
![]()
![]()
![]()
![]()
![]()
![]()
![]()
![]()
![]()
![]()
![]()
![]()
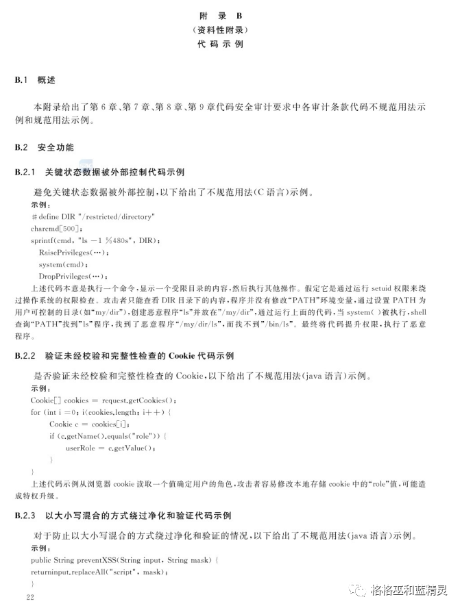
代码安全审计规范-GB_T 39412-2020 pdf版共计37页面,获取完整版请关注公众号后回复 代码安全审计规范 即可获取下载链接
文章来源: http://mp.weixin.qq.com/s?__biz=MzI5NDg0ODkwMQ==&mid=2247485416&idx=1&sn=fe84fa97175dd11d2ddb64d7c691dece&chksm=ec5dd702db2a5e143c3ff7316b8834133b303e6e7f7d92f63fa41c48865901649a577c187a96#rd
如有侵权请联系:admin#unsafe.sh