2023年CCF-华为胡杨林基金软件工程专项
CCF-华为胡杨林基金由华为与中国计算机学会(以下简称 CCF)联合发起,旨在通过搭建产学合作平台,连接产业实践问题与学术科研问题,支持海内外优秀青年学者开展与产业结合的前沿科研工作。该胡杨林基金按照 2023-4-19 00:5:25 Author: 安全学术圈(查看原文) 阅读量:23 收藏

CCF-华为胡杨林基金由华为与中国计算机学会(以下简称 CCF)联合发起,旨在通过搭建产学合作平台,连接产业实践问题与学术科研问题,支持海内外优秀青年学者开展与产业结合的前沿科研工作。该胡杨林基金按照所属专业领域分为软件工程方向、形式化方法方向、高性能计算方向、新型交互方向等若干方向,由基金技术委员会进行统筹,委员会内相关领域组开展具体评议和资助工作。

1、课题申报

申报条件

本研究计划面向符合如下条件的海内外高校及科研院所的学者:申请人是高校科研院所在职的全职教师或研究人员;具备独立开展研究工作的条件和环境。申请人不是本胡杨林基金的技术委员会成员,但必须是软工专委会委员(包括通讯委员)。

申报方式

课题申报截止时间为 2023 年 06 月 18 日 24:00(北京时间)

申请人填写并发送《CCF-华为胡杨林基金—软件工程-2023 年度申报表》到 [email protected],标题请注明【申报】。

每个申请人每年度最多可以申报一个课题。申请人在申报前需确认所在高校/科研院所可以作为项目依托单位签署科研合作协议,申请人本人可以作为项目负责人签署项目保密协议等相关承诺文件。任何针对项目申报的问题,请联系基金项目负责人,电子邮箱:[email protected],标题请注明【问题】。

相关节点

  • 时间 节点
  • 2023 年 04 月 18 日 项目发布,申请开始
  • 2023 年 05 月 05 日 项目宣讲
  • 2023 年 06 月 18 日 申报截止,启动评审
  • 2023 年 08 月 01 日 评审截止,发布评审结果
  • 2023 年 09 月 15 日 同申请人完成相关协议签订
  • 2023 年 11 月 在 CNCC 大会进行项目授予仪式
  • 2023 年 11 月 在中国软件大会进行项目工作交流
  • 2024 年 03 月 项目中期检查
  • 2024 年 09 月 项目成果结题

2、课题列表(安全方面)

单课题原则上资助额度为40-60万人民币,为期一年。提交成果中原则上需要包含源代码2023年度软件工程专题基金池共计560-650万人民币。

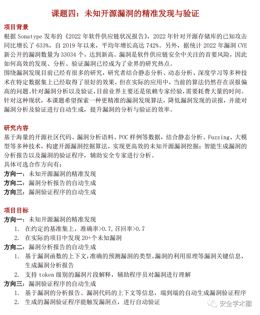
  • 4.未知开源漏洞的精准发现与验证
  • 5.基于流量的API安全分析与治理
  • 6.基于源码分析的恶意代码识别
  • 7.Fuzzing测试中利用机器学习技术增强深层代码覆盖能力项目
  • 8.污点分析误报漏报场景优化
  • 9.C、C++二进制代码的成分分析技术

其他官方信息

2023年度CCF-华为胡杨林基金软件工程专项正式发布:https://www.ccf.org.cn/Collaboration/Enterprise_Fund/News/hw/2023-04-18/790286.shtml

历年信息

安全学术圈招募队友-ing,
有兴趣加入学术圈的请联系secdr#qq.com

文章来源: http://mp.weixin.qq.com/s?__biz=MzU5MTM5MTQ2MA==&mid=2247488789&idx=1&sn=09898c719b0006d74461660d28640e9c&chksm=fe2eea9ec9596388ee6116ad665c38e44d6ed5758750fb669637823d08ea7267b670397eea1e#rd
如有侵权请联系:admin#unsafe.sh