安全研发启蒙课:合理使用协程优化YAK插件
背景协程是一种轻量级的线程,可以在单个线程中实现并发执行。与线程不同的是,协程之间的切换成本非常低,可以在不阻塞线程的情况下实现高并发,非常适合用在漏洞扫描等需要高并发的场景。Yaklang支持通过g 2023-3-10 17:32:10 Author: Yak Project(查看原文) 阅读量:22 收藏

背景

协程是一种轻量级的线程,可以在单个线程中实现并发执行。与线程不同的是,协程之间的切换成本非常低,可以在不阻塞线程的情况下实现高并发,非常适合用在漏洞扫描等需要高并发的场景。

Yaklang支持通过go关键字创建协程,与go类似。但是对于没学过golang的同学来说还是有上手难度的,所以本篇文章就介绍下如何简化在一些基础场景下协程的使用。

01

协程池

类比线程池我们可以使用Yaklang写一个简单的协程池,我们使用生产者-消费者模式来实现。

一般在YAK插件中发包场景对并发有需求,由于只有发包过程是网络IO,所以我们使用一个生产者对应多个消费者,如下:

代码如下:

NewThreadPool = func(size){    inputChan = make(chan var)    var consumer    wg = sync.NewWaitGroup()    threadPool = {        "consumer":f =>{            consumer = (id,data)=>{                try {                    f(id, data)                } catch err {                    log.warn("run consumer error: %v"%err)                }            }            return threadPool        },        "productor":f=>{            try {                f(inputChan)                } catch err {                log.warn("run productor error: %v"%err)            }            return threadPool        },        "start":()=>{            for id = range size{                wg.Add(1)                go func(id){                    for data in inputChan{                        if consumer{                            consumer(id,data)                        }else{                            log.warn("not set consumer for data: %v"%data)                        }                    }                    wg.Done()                }(id)            }            return threadPool        },        "wait":()=>{            close(inputChan)            wg.Wait()        }    }    return threadPool}
pool = NewThreadPool(10).consumer((id,data)=>{ println(data)}).start()
pool.productor((c)=>{ c <- "data"})pool.closeInputChan()pool.wait()

NewThreadPool函数参数是线程数量,返回的是一个对象,这个对象包含以下几个方法:

  • consumer: 用于设置任务处理函数,即消费者,通过该方法传递一个函数,该函数用于处理从输入通道中读取的任务数据;

  • productor: 用于设置任务生成函数,即生产者,通过该方法传递一个函数,该函数用于向输入通道中写入任务数据;

  • start: 用于启动线程池,即开始从输入通道中读取任务数据,并交给任务处理函数处理;

  • wait: 用于等待所有任务处理完成,即等待所有线程执行完毕。

使用流程大概如下,线性的流程很简单:

02

优化Fastjson插件

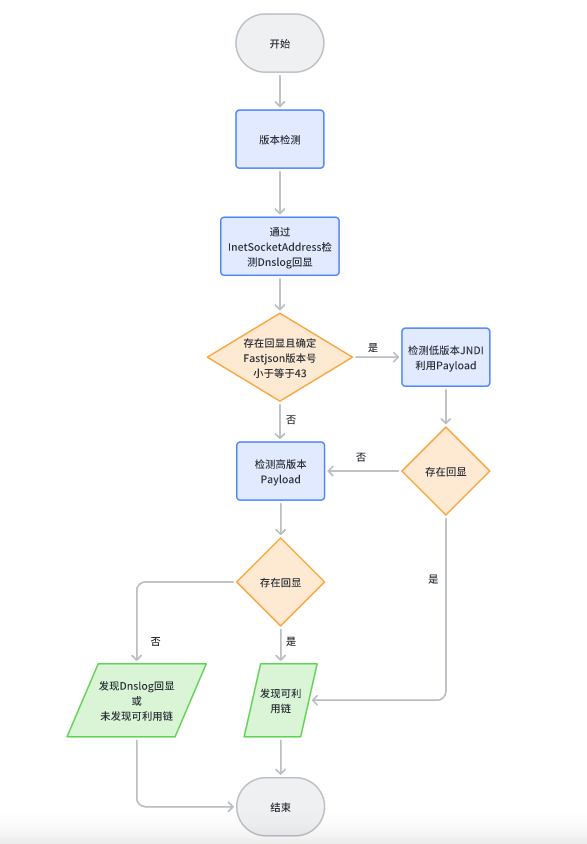
先回顾下 Fastjson 插件的检测逻辑:

流程中有三次需要发送Payload,第一次通过InetSocketAddress检测Dnslog回显,第二次测试低版本Payload,第三次测试高版本Payload。我们可以使用协程池对这三次发包过程进行优化。

部分代码如下:

pool = NewThreadPool(10) // 10个线程pool.consumer((id,data)=>{ // 每次从任务管道读取到任务后都会调用 consumer    ok = sendPayload(data...) // sendPayload是发包函数,这里的 data 是数组,使用...可以对数组解包作为参数    if ok{        yakit.Info("目标存在漏洞")    }}).start()// 设置线程数和consumer后启动pool.productor(c=>{    for _,dnslogPayload = range dnslogPayloads{        c <- [dnslogPayload,true] // 需要检测的目标放进任务管道    }})pool.wait() // 等待任务完成yakit.Info("扫描结束")

完整代码已经在Yakit插件商店更新,有需要学习或使用的可以直接去插件商店直接下载。

03

总结

对于一些频繁需要发包操作的插件,我们可以通过协程去实现并发操作,来优化插件的使用体验,对于使用协程不太熟悉的同学可以使用例子中使用的协程池操作。

往期推荐

“诅咒”一颗50光年外的恒星

实用技巧|渗透测试中的流量修改

使用 Fuzztag 一键爆破反序列化链2.0


文章来源: http://mp.weixin.qq.com/s?__biz=Mzk0MTM4NzIxMQ==&mid=2247494401&idx=1&sn=d6270f749fbb1d27b786d41c1d7cafa2&chksm=c2d197a5f5a61eb378f1e25a1f65ed2e3fdc8ad4201563670beb83a7723000605996fdab7fd5#rd
如有侵权请联系:admin#unsafe.sh