【资料】利用开源情报技术(OSINT)防范欺诈
1、什么是开源情报( OSINT )?2、OSINT如何工作?3、谁使用OSINT ?4、为什么OSINT很重要?5、OSINT的优势6、OSINT的缺点7、OSINT调查是否合法?8、 2023-2-28 07:44:12 Author: 丁爸 情报分析师的工具箱(查看原文) 阅读量:32 收藏

1、什么是开源情报( OSINT )?
2、OSINT如何工作?
3、谁使用OSINT ?
4、为什么OSINT很重要?
5、OSINT的优势
6、OSINT的缺点
7、OSINT调查是否合法?
8、什么是OSINT技术?
9、OSINT调查员有什么作用?
10、OSINT如何帮助进行欺诈检测和防范?
11、OSINT获取证据和记录
12、 哪些OSINT工具可用于欺诈检测和预防?
13、结论
开源情报( OSINT )调查人员负责收集和分析信息,并从他们的发现中提取知识。虽然每个人的工作方式不同,每个组织对于如何进行调查有不同的协议,但通常会遵循某些框架。
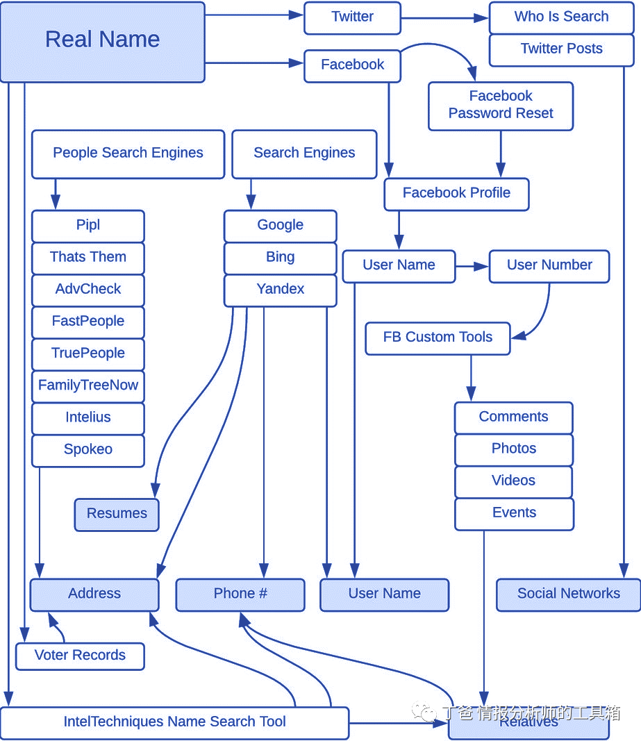
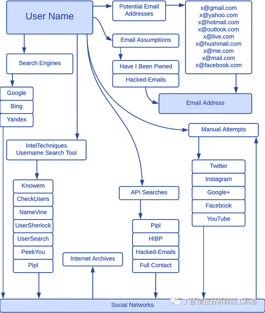
从公开来源收集信息:遵循“从你知道/拥有的开始”的原则,调查人员将使用电子邮件、电话号码、用户名、姓名、地址等信息搜索他们的来源,以建立一个关于手头案件的文件。
筛选:许多调查结果要么是不匹配的,要么与调查无关,必须把它们放在一边,以便做出正确的评估。使用错误的信息将不可避免地导致对案件做出错误的判断。
信息分析:使用自下而上的逻辑(或归纳推理),分析师/调查人员查看数据,并根据他们所看到的建立一个理论,努力获得可操作的见解。这可能是一些简单的事情(直言不讳),也可能是揭露非常复杂的阴谋和计划。
获得见解:在最后阶段,调查人员可以对给定的案件提出建议,并可以用相关信息提出他们的推理。如果需要检查可能的偏见,在这个阶段让另一名调查人员参与是一个很好的做法。

    完整原文及机器翻译已上传知识星球

    长按识别下面的二维码可加入星球

    里面已有6000多篇资料可供下载

    越早加入越便宜

    续费五折优惠


文章来源: http://mp.weixin.qq.com/s?__biz=MzI2MTE0NTE3Mw==&mid=2651135102&idx=1&sn=ce02dc41c979a01c4b3d0c848bb75814&chksm=f1af6b44c6d8e252165866ad5e6f0f711f97126ee24e9851034f936d50093d1bc6b0dc3e1043#rd
如有侵权请联系:admin#unsafe.sh