一个普通网安从业人员的2022
回顾2022年的自己,不是在居家观察就是在居家观察的路上,核酸的次数也达到了历史新高,这一年非常不易,现如今管控虽已放开但是疫情并未消退,愿各位幸福安康!相较于《一个普通网安从业人员的2021》和《一
2023-1-2 12:40:30
Author: 安全小飞侠(查看原文)
阅读量:42
收藏
回顾2022年的自己,不是在居家观察就是在居家观察的路上,核酸的次数也达到了历史新高,这一年非常不易,现如今管控虽已放开但是疫情并未消退,愿各位幸福安康!
相较于《一个普通网安从业人员的2021》和《一个普通网安从业人员的2020》,2022年笔者较少公开发表议题演讲,但是对于网安行业的思考和总结并没有减少,从云原生攻防到蓝军价值思考,从DevSecOps到BIS网络安全条目解读再到态势感知体系运作。观点仅代表个人,但是思考与实践永不停歇。
![]()
导读:随着越来越多的企业上云,安全研究人员和攻击者对于云原生安全的研究也越来越深入,作为云厂商和上云企业也要越来越重视云原生攻防的发展趋势,笔者今年也有幸分享了一些自己的经验和思考。![]()
![]()
![]()
![]()
![]()
![]()
![]()
![]()
![]()
![]()
![]()
![]()
![]()
![]()
导读:红蓝对抗飞轮模型即实施红蓝对抗行动,从每次行动中梳理攻击路径,将攻击路径中的攻击技术点映射到MITRE的ATT&CK矩阵(也可以是组织或者企业内部自建的ATT&CK矩阵)中的TTPs上,根据映射后的攻击TTPs识别相应的安全问题,按照FireEye的攻击生命周期模型统计多次行动中的TTPs的使用频率或次数总结出共性安全问题,最后针对数据量化分析后的共性问题结合业界最佳实践提出改进建议。![]()
一、实施红蓝对抗
![]()
![]()
二、发现攻击路径
三、映射攻击TTPs
![]()
四、识别安全问题
![]()
五、统计共性问题
![]()
六、改进防御体系
![]()
![]()
导读:最近几年随着软件供应链攻击和数据安全事件的频繁出现,企业面临着重大的软件供应链安全和数据泄露风险,这间接促使了越来越多的企业开始关注DevSecOps,并且期望借此来解决相关的安全风险。![]()
![]()
![]()
![]()
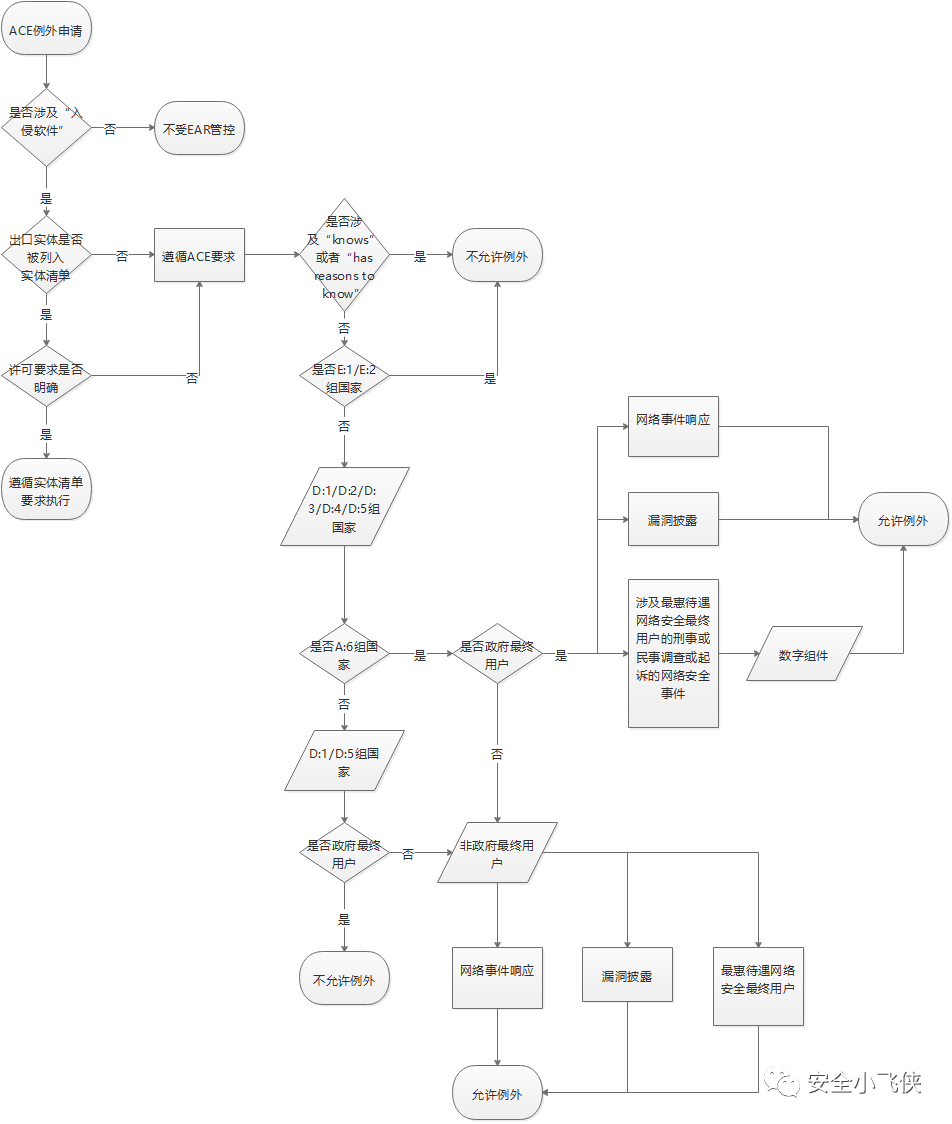
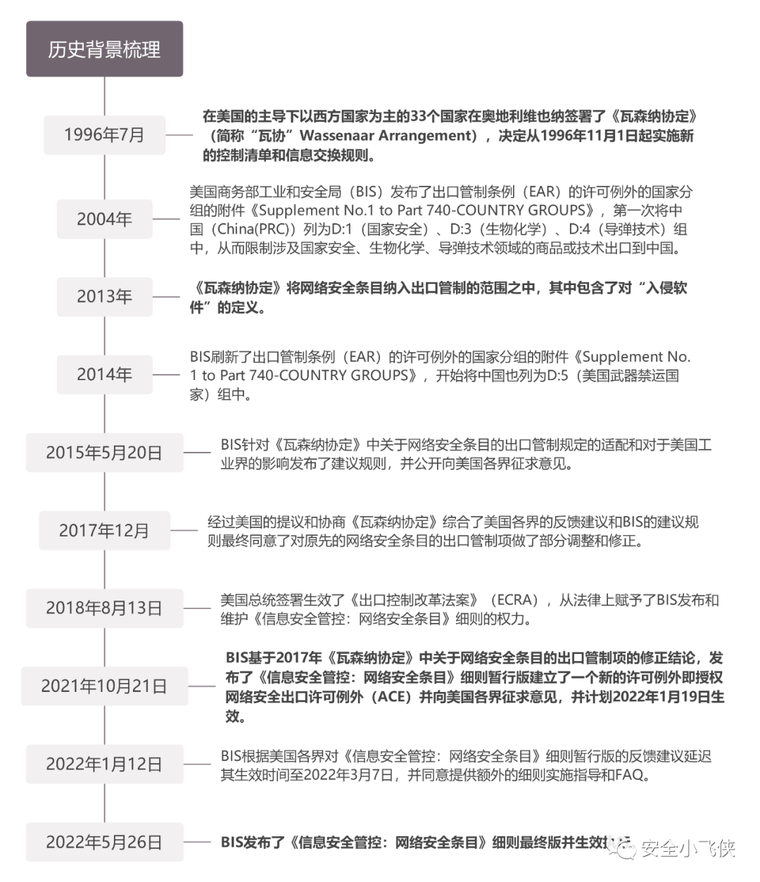
导读:本文主要是对美国商务部工业和安全局(BIS)于2022年5月26日发布的《Information Security Controls: Cybersecurity Items》的详细解读及该细则发布后对中国政府和企业的影响分析。![]()
![]()
![]()
![]()
导读:随着计算机网络的发展以及网络安全复杂性的凸显,“网络安全态势感知(Cyber Security Situation Awareness,CSSA)”也越来越得到重视并逐渐成为网络安全领域不可或缺的重要组成部分之一。如今,比较主流的网络安全态势感知的定义主要来自于Endsley提出的,即态势感知是对目标网络空间中的安全威胁进行感知,应用适当的评估、评价、推理分析机制理解攻击意图,并以此预测未来的安全态势。一、美国国家态势感知体系以管治为核心,以各自构建、独立管理、信息共享、统一协调、常态化呈现为策略![]()
二、欧洲金融行业态势感知体系以市场驱动为核心,以构建统一的威胁情报共享计划为策略![]()
注:更多详情可点击“原文查看”!
查询和订阅最新安全事件,请关注”安全小飞侠“吧!
![]()
文章来源: http://mp.weixin.qq.com/s?__biz=MzAwMzAwOTQ5Nw==&mid=2650941721&idx=1&sn=b42e6641025fe0003fdc8990bc74bf79&chksm=813737afb640beb96e84ee243a01628f75a1955d6b74c652b3d95db7ef362eb00e397c322c6c#rd
如有侵权请联系:admin#unsafe.sh