Rudroid用Rust编写Android模拟器(1)
零基础课程入口,微信扫码领取课程(加入课程后添加微信进群)Linux内核的基本架构内核的核心功能:流程管理设备管理内存管理中断处理块 I/O 通信文件系统管理Rudroid的 2022-7-24 00:6:42 Author: 哆啦安全(查看原文) 阅读量:34 收藏

零基础课程入口,微信扫码领取课程(加入课程后添加微信进群)

Linux内核的基本架构

内核的核心功能:

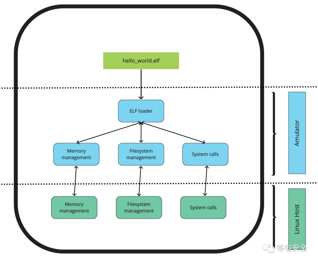
流程管理

设备管理

内存管理

中断处理

块 I/O 通信

文件系统管理



Rudroid的架构

多架构多平台CPU模拟器框架

https://github.com/unicorn-engine/unicornhttps://github.com/unicorn-engine/unicorn/tree/next/bindings/rust
➜  src git:(main) ✗ tree core/unicorn/ | |____| | |____unicorn_const.rs| | |____ffi.rs| | |____mod.rs| | |____arch| | | |____arm64.rs| | | |____mod.rs

FROM rust:latest
RUN apt update -yRUN apt install -y nano cmake
WORKDIR /setupRUN git clone https://github.com/unicorn-engine/unicorn/WORKDIR /setup/unicorn/RUN ./make.shRUN ./make.sh install
WORKDIR /setup/RUN git clone https://github.com/keystone-engine/keystone/RUN mkdir buildWORKDIR /setup/keystone/buildRUN ../make-share.shRUN make install
RUN cp /usr/local/lib/libkeystone.so* /usr/lib/
RUN apt-get install -y clang llvm binutils-dev libunwind-devWORKDIR /home/
#!/bin/bashimage=Rudroiddocker build -t $image .docker run --rm -v `pwd`:/home -v `pwd`/resources/:/resources/ -it $image bash
$ chmod +x run.sh$ run.sh[email protected]:/home/code#
build:    RUSTFLAGS="-L /usr/lib/ -lunicorn -L /usr/local/lib/ -lkeystone -Awarnings" cargo run -- /setup/hello  /setup/rootfs/

https://github.com/unicorn-engine/unicornhttps://github.com/unicorn-engine/unicorn/tree/next/bindings/rusthttps://github.com/unicorn-engine/unicorn/releaseshttps://github.com/https://github.com/ant4g0nist/rudroidhttps://fuzzing.science/blog/Rudroid-Worlds-worst-Android-emulator

推荐阅读

零基础培训课程+技术指导服务(技术交流社群)

零基础学编程/零基础学安全/零基础学逆向实战速成培训班


文章来源: http://mp.weixin.qq.com/s?__biz=Mzg2NzUzNzk1Mw==&mid=2247493275&idx=1&sn=af57839c51d24abba5789e13de00a95a&chksm=ceb8a3d5f9cf2ac3e96e5dbc8f9975041b1607e470a4fec6c91d21a399481816ea9ee41aabfe#rd
如有侵权请联系:admin#unsafe.sh