unSafe.sh - 不安全
我的收藏
今日热榜
公众号文章
导航
Github CVE
Github Tools
编码/解码
文件传输
Twitter Bot
Telegram Bot
Search
Rss
黑夜模式
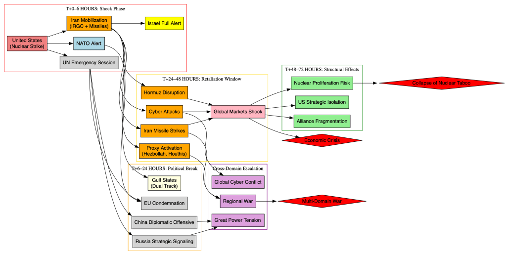
Scenario Matrix: First 72 Hours After Nuclear Use on Tehran
好的,我现在需要帮用户总结一篇文章的内容,控制在100字以内,而且不需要特定的开头。首先,我得仔细阅读这篇文章,理解它的主要内容和结构。 文章的标题是“前言”,看起来是某个报告的引言部分。接着,文章分析了如果在德黑兰使用核武器可能带来的影响。它讨论了这种事件对国际体系的冲击,包括军事平衡、规范约束以及全球市场的变化。 接下来,文章提到了一个72小时的升级矩阵,并扩展成一个更广泛的战争模拟框架。它考虑了多个因素,如国家行为者、联盟、代理网络、经济系统和信息环境在极端压力下的互动。 然后,文章指出核武器的使用不会是一个孤立事件,而是系统性冲击,会破坏威慑模型、联盟结构和市场假设。它还讨论了传统框架在这种情况下的失效,并强调了决策者在高压下的挑战。 最后,文章总结了最可能的结果是一个多领域的地区战争和全球经济冲击,但不是全面的大国战争。最大的风险是在报复窗口期的误判,而最持久的影响是核禁忌的崩溃和长期的核扩散加速。 现在我需要把这些要点浓缩到100字以内。要抓住主要事件:核攻击德黑兰、系统性冲击、国际规范崩溃、地区战争和全球经济影响。同时提到误判风险和长期影响。 可能会这样组织语言:“分析德黑兰核攻击可能导致全球体系崩溃:破坏威慑与联盟,引发地区冲突与经济动荡。误判风险高,长期加速核扩散。” 这样既涵盖了主要事件和后果,又简洁明了。 </think> 分析德黑兰核攻击可能导致全球体系崩溃:破坏威慑与联盟,引发地区冲突与经济动荡。误判风险高,长期加速核扩散。...
2026-4-7 20:5:4 | 阅读: 7 |
收藏
|
Krypt3ia - krypt3ia.wordpress.com
nuclear
immediate
retaliation
posture
strategic
Effectiveness Assessment of the Handala Cyber-Enabled Influence Campaigns
嗯,用户让我总结一下这篇文章的内容,控制在一百个字以内,而且不需要用“文章内容总结”或者“这篇文章”这样的开头。直接写描述就行。好的,首先我需要通读一下这篇文章,理解它的主要观点。 文章讲的是Handala生态系统,它被描述为一个网络行动者,但实际上更像是一个叙事放大引擎。也就是说,它主要通过放大有限的访问权限、真实事件和未经验证的声明来制造心理和媒体效果。文章提到Handala与伊朗相关的网络集群有关联,但其技术能力并不持续或复杂,而是依赖于战略性的叙事放大。 Handala的运作模式是将网络活动作为叙事生产的原材料,而不是最终目标。他们通过钓鱼、社会工程等手段获取凭证,然后夸大成系统性入侵或破坏能力。这种模式下,技术现实和公众认知之间的差距是故意的,以达到最大的影响。 文章还举了Kash Patel事件的例子,说明即使是一个个人账户的入侵也能引起媒体和公众的广泛关注。Handala通过这种方式将每个事件转化为影响力倍增器。此外,Handala还利用模糊性来维持媒体兴趣和延长事件生命周期。 总的来说,Handala的成功在于信息环境的利用,而不是持续的技术入侵。他们的影响力主要来自于如何将活动转化为关注和心理影响。 现在我需要把这些要点浓缩到100字以内。要抓住Handala作为叙事放大引擎的特点,他们的运作模式依赖于有限的技术能力和战略性的放大策略。还要提到他们利用模糊性和媒体周期来扩大影响。 可能的总结结构:Handala作为一个网络行动者,主要通过有限的技术能力和战略性的叙事放大来制造影响力。他们利用钓鱼、社会工程等手段获取凭证,并夸大成系统性入侵或破坏能力。通过模糊性和媒体周期扩大影响。 检查一下字数是否在100字以内,并且直接描述内容。 </think> Handala 是一个以叙事放大为核心的网络行动者,主要通过有限的技术能力和战略性的信息传播制造影响力。其运作依赖于钓鱼、社会工程等手段获取凭证,并夸大成系统性入侵或破坏能力。通过模糊性和媒体周期扩大影响,在心理和声誉层面施加压力而非持续技术入侵。...
2026-3-30 16:15:39 | 阅读: 9 |
收藏
|
Krypt3ia - krypt3ia.wordpress.com
handala
narrative
strategic
Threat Intelligence Report: MANGO SANDSTORM Dindoor / Fakeset Campaign
嗯,用户让我总结这篇文章的内容,控制在100字以内。首先,我需要快速浏览文章,抓住主要信息。 文章讲的是MuddyWater这个伊朗支持的网络间谍组织在2026年2月针对美国、以色列和加拿大的一些关键机构进行了网络攻击。他们使用了Dindoor和Fakeset这两种恶意软件,通过云服务隐藏活动,收集情报。 接下来,我要确定这些关键点:攻击者是谁,时间地点,目标是什么,用了什么工具和方法。然后把这些信息浓缩成简洁的句子。 还要注意用户的要求是不需要特定的开头,直接描述内容。所以我会直接从攻击活动开始讲起。 最后检查一下字数,确保不超过100字。这样就能准确、简洁地总结出文章的核心内容了。 </think> 伊朗支持的网络间谍组织MuddyWater于2026年2月针对美国、以色列和加拿大的关键机构发动攻击,利用Dindoor和Fakeset恶意软件结合云服务隐藏活动,目标包括金融、交通、国防等领域,旨在情报收集和战略预置。...
2026-3-20 14:58:28 | 阅读: 42 |
收藏
|
Krypt3ia - krypt3ia.wordpress.com
trojan
fakeset
dindoor
muddywater
operational
Intelligence Assessment Report
嗯,用户让我用中文总结一篇文章,控制在一百个字以内,而且不需要特定的开头。首先,我需要仔细阅读这篇文章,了解其主要内容和重点。 文章主要讨论了2026年冲突期间伊朗网络战能力的下降。看起来伊朗的民用互联网基础设施遭受了严重破坏,公共互联网连接几乎崩溃,但国家电信骨干网仍然部分运作。这意味着伊朗虽然在某些方面的能力受到了影响,但并没有完全丧失网络战能力。 接下来,我需要提炼出关键点:互联网连接崩溃、电信骨干网部分运行、网络战能力降级但未消失。这些是文章的核心内容。 然后,我要确保用简洁的语言表达出来,控制在一百个字以内。可能的结构是先描述现状,再说明影响。比如,“伊朗民用互联网严重受损,公共连接几乎中断,但国家电信骨干部分运行,网络战能力降级但未消失。” 最后检查一下是否符合用户的要求:中文、一百字以内、直接描述内容。没有使用“文章内容总结”之类的开头。 </think> 伊朗民用互联网严重受损,公共连接几乎中断,但国家电信骨干部分运行,网络战能力降级但未消失。...
2026-3-16 21:58:23 | 阅读: 18 |
收藏
|
Krypt3ia - krypt3ia.wordpress.com
iranian
iran
operational
network
blackout
Threat Intelligence Analysis Report: Iranian cyber actor capabilities and likely asymmetric retaliation scenarios against U.S. interests
好的,我现在需要帮用户总结这篇文章的内容,控制在100个字以内。首先,我得通读整篇文章,了解其主要观点。 文章讨论了伊朗在网络空间进行不对称报复的能力。尽管伊朗国内基础设施受损,但其依赖分布式网络和第三方系统,仍能进行网络间谍活动和破坏性攻击。报告提到多个伊朗相关威胁组织,并分析了可能的报复场景,包括影响行动、破坏关键基础设施等。 接下来,我需要将这些要点浓缩到100字以内。要确保涵盖主要威胁、报复手段以及潜在影响。同时,避免使用“文章内容总结”之类的开头语。 最后,检查字数是否符合要求,并确保语言简洁明了。 </think> 文章分析了伊朗在网络空间的不对称报复能力,尽管国内基础设施受损,仍可通过分布式网络、第三方系统和代理网络进行网络间谍、破坏性攻击和影响力行动。报告指出多个伊朗相关威胁组织,并评估了可能的报复场景,包括针对关键基础设施的破坏性攻击和影响行动。...
2026-3-11 18:50:49 | 阅读: 20 |
收藏
|
Krypt3ia - krypt3ia.wordpress.com
iranian
iran
disruption
proxy
retaliation
Wargame on the NATO crisis scenario:
好的,我现在需要帮用户总结一篇文章的内容,控制在100字以内。首先,我得仔细阅读用户提供的文章内容,理解其主要观点和结构。 这篇文章是关于北约在2026年因美国试图武力夺取格陵兰岛而引发的危机的兵棋推演分析。文章分为三个主要场景:美国单方面行动、北约先期部署以及俄罗斯介入支持美国目标。每个场景都探讨了北约内部的裂痕、法律和军事上的脆弱性。 接下来,我需要提取关键信息:格陵兰的战略重要性、三个场景的简要描述、北约的结构弱点以及俄罗斯可能从中获得的利益。这些是文章的核心内容,必须在总结中体现出来。 然后,我要确保语言简洁明了,避免使用复杂的术语,同时控制在100字以内。可能需要合并一些信息点,比如将北约的弱点和俄罗斯的战略利益结合起来。 最后,检查总结是否涵盖了所有主要方面,并且没有遗漏关键点。确保流畅自然,不使用任何开头语如“这篇文章总结了...”。 </think> 文章探讨了2026年美国试图武力夺取格陵兰岛引发的北约危机。通过三种假设情景——美国单方面行动、北约先期部署及俄罗斯介入支持——揭示了北约内部冲突的脆弱性、法律与军事机制的不足以及北极地缘政治的复杂性。俄罗斯则可能借此削弱北约团结并扩大自身影响力。...
2026-1-18 19:20:52 | 阅读: 4 |
收藏
|
Krypt3ia - krypt3ia.wordpress.com
nato
greenland
alliance
strategic
arctic
Cyberwarfare as Low-Intensity Conflict: Structural Coercion and the Exploitation of U.S. Instability
好的,我现在需要帮用户总结一篇文章的内容,控制在100字以内,而且不需要特定的开头。首先,我得仔细阅读用户提供的文章内容,理解其主要观点和结构。 这篇文章讨论的是网络战和网络战的重新概念化,特别是将非动能网络行动视为合法的战争形式。作者认为这些行动不仅仅是边缘活动,而是低强度冲突的一部分。文中提到了结构性强制理论,认为持续的非动能活动实际上构成战争行为,即使没有物理破坏。 文章还分析了国际法对网络行动的模糊界定,以及这种法律空白如何导致战略上的网络强制行为。通过实际案例如2023-2024年的Volt Typhoon活动和2024年美国选举中的外国干预,说明这些网络行动如何削弱目标国家的能力和合法性。 最后,作者建议需要制定新的国际规范、加强国内韧性,并提高归因透明度来应对这些挑战。 总结的时候,我需要抓住核心观点:重新定义网络战为合法战争形式,利用非动能手段进行低强度冲突,并通过实际案例说明其影响。同时提到国际法的不足和政策建议。 现在把这些点浓缩到100字以内,确保涵盖主要论点和案例。 </think> 文章探讨了网络战作为合法战争形式的发展趋势,强调非动能网络行动在低强度冲突中的作用。通过结构性强制理论分析,认为持续性网络攻击削弱目标国家能力与合法性。案例包括中国“Volt Typhoon”行动及2024年美国选举干预。文章指出国际法对非物理伤害的忽视加剧战略侵蚀,并建议制定新规范、加强国内韧性以应对挑战。...
2026-1-16 17:28:37 | 阅读: 2 |
收藏
|
Krypt3ia - krypt3ia.wordpress.com
coercion
structural
strategic
kinetic
wargame
A Physical Security Primer For Lawful, Peaceful Protesting In The United States Today
嗯,用户让我用中文帮他总结一下这篇文章的内容,控制在一百个字以内,而且不需要以“文章内容总结”或者“这篇文章”这样的开头,直接写描述即可。好的,我先看看这篇文章讲的是什么。 文章主要是关于和平抗议中的物理安全指南。它讨论了抗议活动中可能遇到的各种风险,比如人群拥挤导致的挤压伤、车辆威胁、人际暴力、执法措施、环境危害以及拘留相关风险。还提到了如何通过准备和策略来减少这些风险,比如选择合适的装备、制定应急计划、保持警觉和及时撤离。 用户的需求是希望得到一个简明扼要的总结,不超过100个字。所以我要抓住文章的核心内容:和平抗议的安全指南,涵盖风险识别和预防措施。 接下来,我需要把这些要点浓缩成一句话。可能的结构是:“本文提供和平抗议的安全指南,涵盖人群行为、车辆威胁、执法措施及环境风险等,并强调准备、警觉和及时撤离的重要性。” 这样既涵盖了主要内容,又符合字数限制,并且直接描述了文章内容。 </think> 本文提供和平抗议的安全指南,涵盖人群行为、车辆威胁、执法措施及环境风险等,并强调准备、警觉和及时撤离的重要性。...
2026-1-12 15:40:48 | 阅读: 5 |
收藏
|
Krypt3ia - krypt3ia.wordpress.com
crowd
protest
heat
injury
protests
Physical Security Playbook for Protesting in Today’s Environment
好的,我现在需要帮用户总结一篇文章的内容,控制在100字以内。首先,我得仔细阅读用户提供的文章,了解其主要内容和结构。 这篇文章主要讨论了最近ICE相关抗议活动中的暴力事件,以及如何进行物理安全规划以应对这些情况。文章分为几个部分,包括背景、核心原则、抗议前的准备、现场安全程序、应对执法行动、群体安全措施以及事后的安全步骤。此外,还特别考虑了ICE相关抗议的特殊性。 接下来,我需要提炼出关键信息:ICE引发的抗议、暴力事件、安全规划原则、具体措施和注意事项。然后,把这些信息浓缩成简洁的句子,确保不超过100字。 最后,检查语言是否流畅自然,避免使用复杂的术语或结构。确保总结准确传达文章的核心内容。 </think> 文章探讨了近期美国ICE执法引发的暴力抗议事件及其安全应对策略,强调在联邦移民执法引发的高度紧张环境中,通过物理安全规划和非对抗性行动来降低风险、保障参与者安全,并提供详细的现场准备、应对措施及注意事项。...
2026-1-9 15:34:33 | 阅读: 5 |
收藏
|
Krypt3ia - krypt3ia.wordpress.com
crowd
protests
security
aggressive
agents
A practical Technical Security playbook oriented toward lawful, peaceful protest in the United States.
嗯,用户让我用中文总结一下这篇文章的内容,控制在100字以内,而且不需要用“文章内容总结”之类的开头。好的,首先我需要通读这篇文章,了解它的主要目的和结构。 文章主要讲的是如何在抗议活动中减少风险,包括 surveillance(监视)、设备 seizure(没收)、data exposure(数据泄露)、doxxing(人肉搜索)和 opportunistic violence(机会性暴力)。它强调了安全措施的重要性,而不仅仅是逃避法律或违法。 接下来,文章提到了几个关键部分:威胁模型、设备安全、通信安全、个人保护以及物理安全。这些都是为了帮助抗议者在活动前后保护自己和他人的安全。 我还需要注意用户的要求是控制在100字以内,所以要简洁明了。直接描述文章内容,不加任何开头语。 现在,我需要将这些要点浓缩成一句话或几句话。确保涵盖主要目的、关键措施以及适用范围。 最后,检查字数是否符合要求,并确保语言流畅自然。 </think> 文章探讨了现代抗议活动中的风险及其应对策略,强调通过技术安全、个人防护、物理安全和通信安全等多方面措施减少监视、设备没收、数据泄露及报复行为的危害。建议制定威胁模型、使用加密设备、保护隐私并加强团队协作以确保抗议者及其社区的安全。...
2026-1-9 15:2:49 | 阅读: 2 |
收藏
|
Krypt3ia - krypt3ia.wordpress.com
protest
security
protests
protesters
aclu
BGP Activity as an Enabling or Supporting Effect in Venezuela Power-Grid Disruption
嗯,用户让我用中文帮他总结一下这篇文章,控制在一百个字以内,而且不需要以“文章内容总结”或“这篇文章”这样的开头,直接写描述。好的,我先看看这篇文章讲的是什么。 文章标题是“BGP Activity as an Enabling or Supporting Effect in Venezuela Power-Grid Disruption”,也就是关于BGP活动在委内瑞拉电网中断中的作用。看起来是分析BGP路由泄露是否导致了停电。 执行摘要里提到,委内瑞拉主要电信提供商CANTV的BGP路由泄露异常与基础设施中断时间接近。虽然BGP操作本身不能直接导致停电,但可能加剧了通信问题,影响了应对危机的能力。 确认观察部分指出,Cloudflare Radar检测到CANTV的路由泄露异常,涉及特定IP地址段,这些地址与关键基础设施相关。分析判断认为BGP活动没有直接导致停电,但可能恶化了通信。 假设部分讨论了可能是意外、通信降级、情报准备、干扰活动或综合多领域攻击。结论是BGP不稳定是压力倍增器而非根本原因,但是否故意仍不确定。 所以总结起来:文章分析委内瑞拉停电期间的BGP异常,指出这些异常可能加剧通信问题,并探讨是否为故意行为。结论是BGP可能作为助力因素,但非根本原因。 </think> 文章分析了委内瑞拉电网中断期间的BGP路由泄露异常现象及其潜在影响。观察表明,路由不稳定可能加剧了通信中断,但无法确定是否为故意行为。结论指出BGP活动可能作为压力倍增器而非根本原因。...
2026-1-8 11:21:23 | 阅读: 5 |
收藏
|
Krypt3ia - krypt3ia.wordpress.com
telecom
instability
anomalies
crisis
judgment
THE KRAMPUS LIST 2025: AI APOCALYPSE EDITION
好的,我现在需要帮用户总结这篇文章的内容,控制在100字以内。首先,我得通读整篇文章,理解其主要主题和情节。 文章的标题是“By Krypt3ia, Patron Saint of Bitter CTI Commentary”,看起来是关于技术产业评论的。内容描述了每年十二月的氛围,充满了节日的腐朽气息和AI模型的虚假承诺。接着,Krampus这个传说中的圣诞恶魔被唤醒,他来清算那些在过去一年中犯下过错的人。 文章详细描述了Krampus如何逐一审判科技界的大佬们,比如Sam Altman、Elon Musk、Mark Zuckerberg等。每个角色都有自己的问题和罪行,Krampus对他们进行严厉的审判和惩罚。 总结时,我需要抓住几个关键点:Krampus的出现、审判的对象、以及整体的批判态度。同时要注意字数限制在100字以内,并且不需要特定的开头。 可能的结构是:描述Krampus在年末出现,审判科技界的精英们,他们各自的问题以及被清算的情景。最后强调这是对科技行业的严厉批判。 现在开始组织语言: “年末降临,传说中的恶魔Krampus现身审判科技界精英。他逐一清算那些在过去一年中滥用技术、忽视伦理的人。从AI先知到战争科技企业家,他们都因贪婪与傲慢而受到惩罚。这场审判揭示了科技行业背后隐藏的问题与道德困境。” 检查一下字数是否在100字以内,并且是否涵盖了主要情节和主题。 </think> 年末降临,传说中的恶魔Krampus现身审判科技界精英。他逐一清算那些在过去一年中滥用技术、忽视伦理的人。从AI先知到战争科技企业家,他们都因贪婪与傲慢而受到惩罚。这场审判揭示了科技行业背后隐藏的问题与道德困境。...
2025-12-4 16:46:3 | 阅读: 29 |
收藏
|
Krypt3ia - krypt3ia.wordpress.com
krampus
him
talks
arrives
palmer
RISK ASSESSMENT: POTENTIAL BLOCKS TO THE RELEASE OF THE EPSTEIN FILES
Now, before you all get excited about those Epstein files…. Just know that not only are the...
2025-11-21 21:12:16 | 阅读: 10 |
收藏
|
Krypt3ia - krypt3ia.wordpress.com
political
redaction
GEOPOLITICAL THREAT INTELLIGENCE REPORT: Strategic Cyber Operations and Geopolitical Positioning by the PRC: SALT TYPHOON, U.S. Infrastructure, and Taiwan Contingency Planning
文章分析了中国针对美国的关键基础设施展开的网络攻击活动,特别是SALT TYPHOON组织通过F5漏洞等手段获取长期访问权限,以在潜在台海冲突中削弱美国的干预能力。这些行动结合中国军事战略原则,旨在通过网络威慑和预置能力影响地缘政治态势。...
2025-10-15 17:34:14 | 阅读: 25 |
收藏
|
Krypt3ia - krypt3ia.wordpress.com
strategic
taiwan
pla
prc
typhoon
Threat Intelligence Report: Daejeon NIRS Data Center Fire Potential DPRK APT Nexus
2025年9月26-27日, 韩国大田NIRS数据中心因LG电池爆炸起火, 导致数百个政府系统瘫痪数周. 警方逮捕四人涉疏忽. 事件引发对朝鲜网络攻击关联的猜测....
2025-10-7 16:17:39 | 阅读: 23 |
收藏
|
Krypt3ia - krypt3ia.wordpress.com
fire
battery
firmware
maintenance
korea
Scattered LAPSUS$ Hunters: Salesforce Extortion Campaign UPDATE
2025年9月,网络犯罪集团Scattered LAPSUS$ Hunters利用Salesforce漏洞窃取近十亿条记录,并通过钓鱼攻击和OAuth令牌滥用获取访问权限。该组织威胁在10月10日前公开数据,影响涉及航空、零售、金融等多个行业。...
2025-10-3 18:40:3 | 阅读: 46 |
收藏
|
Krypt3ia - krypt3ia.wordpress.com
salesforce
attackers
extortion
scattered
bulk
Survivability Over Perfection: A Call for Defense in Depth in the Age of Artificial General Intelligence
read file error: read notes: is a directory...
2025-9-29 20:34:23 | 阅读: 14 |
收藏
|
Krypt3ia - krypt3ia.wordpress.com
agi
adversarial
governance
defenses
SENTRY: A Unified Framework for AI/AGI Risk and Defensive Engineering
read file error: read notes: is a directory...
2025-9-29 20:13:12 | 阅读: 17 |
收藏
|
Krypt3ia - krypt3ia.wordpress.com
sentry
governance
provenance
adversarial
playbooks
Coordinated Disinformation Surge Regarding Donald Trump’s Health Status
read file error: read notes: is a directory...
2025-8-30 14:40:37 | 阅读: 26 |
收藏
|
Krypt3ia - krypt3ia.wordpress.com
trump
vance
president
death
Adversarial Threat Intelligence: Beyond the IOC and TTP
文章介绍了Adversarial Threat Intelligence(ATI),一种超越传统网络威胁情报(CTI)的新方法。ATI专注于识别和分析攻击者的真实身份、行为模式及动机,并通过公开曝光和破坏其匿名性来增加攻击成本。这种方法旨在从被动防御转向主动对抗,重新定义网络安全的范式。...
2025-7-8 15:33:42 | 阅读: 18 |
收藏
|
Krypt3ia - krypt3ia.wordpress.com
ati
attribution
exposure
adversarial
analysis
Previous
-53
-52
-51
-50
-49
-48
-47
-46
Next