unSafe.sh - 不安全
我的收藏
今日热榜
公众号文章
导航
Github CVE
Github Tools
编码/解码
文件传输
Twitter Bot
Telegram Bot
Search
Rss
黑夜模式
KubeCon + CloudNativeCon Europe 2026
好的,我现在需要帮用户总结一篇文章的内容,控制在100个字以内。首先,我得仔细阅读文章,抓住主要内容和关键点。 文章开头提到Sven和Lorin在KubeCon + CloudNativeCon 2026上做了他们的第一次演讲,主题是如何多次破坏多租户,并从中学习。他们讨论了基于命名空间的多租户挑战,并展示了Kubeflow、Istio和Traefik中的真实漏洞。这些漏洞绕过了命名空间和工作负载之间的威胁边界。 接下来,他们开发了一种方法来评估和解决这些问题,并提到了在GitHub上有详细的方法论。演讲现场观众很多,反响热烈,得到了很多积极反馈。他们还提到了在会议期间遇到的一些项目负责人,并对安全研究受到重视感到欣慰。 此外,文章还提到Rory McCune关于LLMs在Kubernetes安全中的演讲,以及Istio Day上关于环境网格的讨论。最后,他们计划发布白皮书,并提供安全咨询服务和培训。 现在,我需要将这些信息浓缩到100字以内。重点包括演讲的主题、多租户挑战、漏洞实例、方法论、观众反应以及后续计划。 可能的结构:两位专家在会议上首次演讲,探讨多租户挑战及真实漏洞案例,分享评估方法,并获得积极反馈。未来将发布白皮书并提供咨询服务。 检查字数是否合适,确保不超过限制。 </think> 两位专家在KubeCon + CloudNativeCon 2026上首次演讲,探讨了多租户挑战及真实漏洞案例,并分享了评估方法。演讲反响热烈,未来将发布白皮书并提供咨询服务。...
2026-4-1 14:44:35 | 阅读: 5 |
收藏
|
Insinuator.net - insinuator.net
kubernetes
security
tenancy
llms
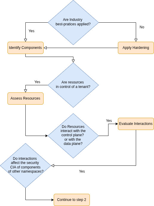
Methodology for Assessing Kubernetes Namespace-Based Multi-Tenancy Setups
好的,我现在需要帮用户总结一篇文章的内容,控制在100字以内。首先,我得仔细阅读文章,理解其主要内容和结构。 文章主要介绍了一种评估Kubernetes环境中基于Namespace的多租户安全风险的方法论。他们提到这种方法论是在KubeCon + CloudNativeCon Europe 2026会议上提出的。文章分为三个阶段:确定是否存在Namespace多租户、评估潜在弱点、以及解决这些弱点。 接下来,我需要提炼出关键点:方法论的目的是评估多租户环境中的安全风险,特别是Namespace隔离的问题。它分为三个步骤,并且可以应用到其他耦合架构中。 然后,我需要用简洁的语言把这些点整合起来,确保在100字以内。要注意避免使用“文章内容总结”之类的开头,直接描述内容。 最后,检查一下是否涵盖了主要信息:方法论、三个阶段、适用范围等。确保没有遗漏重要细节,并且语言流畅自然。 </think> 该文章介绍了一种用于评估Kubernetes环境中基于Namespace的多租户安全风险的方法论。该方法分为三个阶段:确定是否存在Namespace多租户、评估潜在弱点以及解决这些弱点。它不仅适用于Namespace多租户环境,还适用于集群间硬耦合架构,并强调了现有安全措施的局限性及如何通过定制策略进行补救。...
2026-3-26 07:47:56 | 阅读: 5 |
收藏
|
Insinuator.net - insinuator.net
kubernetes
tenants
plane
security
Security Considerations on Istio’s CRDs with Namespace-based Multi-Tenancy
嗯,用户让我帮忙总结一下这篇文章的内容,控制在一百个字以内,而且不需要特定的开头。首先,我需要快速浏览一下文章,抓住主要点。 文章主要讲的是Istio在多租户集群中存在一个中间人攻击的风险。Istio的VirtualService资源可以被用来重定向或拦截服务网格中的流量。这可能发生在租户有权限部署Istio资源的情况下。 接下来,作者提到了他们和Istio团队合作,发布了一个安全公告,并更新了安全模型来解决这个问题。文章还解释了如何通过迁移到新的Gateway API或者限制权限来缓解风险。 所以,总结的时候需要包括:Istio的VirtualService可能导致MITM攻击,影响多租户集群的安全性,以及提出的缓解措施。 现在,我需要用简洁的语言把这些点浓缩到100字以内。确保涵盖关键问题和解决方案。 </think> 文章指出,在基于Namespace的多租户集群中,Istio的VirtualService可能导致中间人攻击(MITM),允许恶意用户通过配置路由规则拦截或重定向服务网格中的流量。文章建议通过迁移到Gateway API、限制权限或实施准入控制等措施来缓解风险。...
2026-3-25 08:53:38 | 阅读: 13 |
收藏
|
Insinuator.net - insinuator.net
attacker
security
tenancy
clusters
Assessing Endpoint Protection: Our Approach to EDR/XDR and Supplements Evaluation
好的,我现在需要帮用户总结一篇文章的内容,控制在100字以内。用户已经提供了文章的英文内容,看起来是关于EDR和XDR解决方案的评估方法。首先,我得通读文章,抓住主要观点。 文章开头提到安全产品越来越多,特别是EDR和XDR,旨在保护端点免受恶意活动。然后提到客户委托他们评估EDR补充方案是否能提供额外保护,并分析性能开销。接着详细描述了评估方法,包括测试环境、使用公开和自定义恶意软件、模拟真实攻击场景等。 用户要求总结在100字以内,不需要特定开头。我需要提炼出关键点:评估EDR/XDR方案的检测能力、性能影响、测试方法(公开和自定义恶意软件、真实场景模拟)、以及对实际部署的指导意义。 现在组织语言,确保简洁明了。可能的结构是:评估EDR/XDR方案在检测和性能上的表现,通过多种测试方法确保结果实用可靠。 检查字数是否符合要求,确保没有遗漏主要信息。 </think> 文章探讨了如何通过结合公开已知和自定义恶意软件样本、模拟真实攻击场景等方法,全面评估EDR(终端检测与响应)和XDR(扩展检测与响应)解决方案的检测能力及其对系统性能的影响。该方法旨在为组织提供实用可靠的依据,以优化其安全架构并应对不断演变的威胁。...
2026-3-19 14:22:11 | 阅读: 17 |
收藏
|
Insinuator.net - insinuator.net
malicious
attackers
ransomware
security
windows
Vulnerabilities in Broadcom VMware Aria Operations: Privilege Escalation (CVE-2025-41245 / CVE-2026-22721)
嗯,用户让我总结一下这篇文章的内容,控制在100字以内,而且不需要用“文章内容总结”这样的开头。好的,首先我需要通读整篇文章,抓住主要信息。 文章主要讲的是Broadcom的VMware Aria Operations中的权限提升漏洞。攻击者可以利用vCenter用户的权限升级到Aria管理员,进而接管连接的系统。漏洞存在于默认配置中,通过映射vCenter用户到Aria的PowerUser角色实现。Broadcom已经发布了CVE编号和修复补丁。 接下来,我需要把这些要点浓缩成100字以内。确保包括漏洞影响、攻击方式、漏洞利用条件以及修复措施。 最后,检查一下语言是否简洁明了,没有使用复杂的术语,让读者一目了然。 </think> 文章描述了Broadcom VMware Aria Operations中的特权提升漏洞,允许vCenter用户获取Aria管理员权限并接管连接系统。攻击者可利用默认配置下的PowerUser角色窃取存储凭证或创建新认证源以获得更高权限。Broadcom已发布补丁修复问题,并分配了CVE编号。...
2026-3-18 15:28:2 | 阅读: 9 |
收藏
|
Insinuator.net - insinuator.net
aria
vcenter
ernw
broadcom
attacker
Hacking a Bluetooth Printer Server: GATT to UART Adapter?
好的,我现在需要帮用户总结一篇文章的内容,控制在100字以内,并且直接描述文章内容,不需要开头。首先,我得仔细阅读用户提供的文章内容。 这篇文章主要讲述了研究人员在分析Datong NP330打印机服务器时发现的安全漏洞。他们最初的目标是逆向工程蓝牙控制器,结果发现了多个漏洞,包括网络接口的未认证远程代码执行和蓝牙通信中的命令注入。这些漏洞允许攻击者完全控制设备。 接下来,我需要提取关键信息:设备型号、发现的漏洞类型、攻击途径以及厂商的回应情况。然后,将这些信息浓缩成一个简洁的中文总结,确保不超过100字。 可能遇到的问题是如何在有限的字数内涵盖所有重要点。因此,我需要选择最核心的内容:设备名称、漏洞类型、攻击方式和厂商未修复的情况。 最后,组织语言,确保流畅且信息完整。例如:“研究人员分析Datong NP330打印机服务器发现多个安全漏洞,包括网络接口的未认证远程代码执行和蓝牙通信中的命令注入。这些漏洞允许攻击者完全控制设备。尽管研究人员尝试负责任地披露问题,但厂商未采取行动修复。” 这样既涵盖了主要发现,又说明了结果。 </think> 研究人员分析了Datong NP330打印机服务器设备,发现其存在多个安全漏洞,包括网络接口的未认证远程代码执行和蓝牙通信中的命令注入。这些漏洞允许攻击者完全控制设备。尽管研究人员尝试负责任地披露问题,但厂商未采取行动修复。...
2026-3-12 12:4:20 | 阅读: 5 |
收藏
|
Insinuator.net - insinuator.net
printer
datong
gatt
uart
BlackBoxAI: AI Agent can get your computer fully compromised
好的,我现在需要帮用户总结一篇文章的内容,控制在100字以内。用户已经提供了文章的英文内容,并且要求直接写文章描述,不需要特定的开头。 首先,我快速浏览文章,发现主要讨论的是BlackBoxAI这个VS Code扩展的安全漏洞。作者通过提示注入攻击获取系统提示,进而利用工具执行恶意命令,甚至通过情感操纵提升权限。最后提到负责任的披露和修复建议。 接下来,我需要将这些关键点浓缩到100字以内。确保涵盖主要技术手段、攻击结果以及安全建议。 可能的结构是:研究对象、攻击方法、漏洞影响、披露情况和建议措施。 现在组织语言: “研究发现BlackBoxAI VS Code扩展存在严重安全漏洞。通过提示注入攻击,攻击者可获取系统提示并利用内置工具执行恶意操作,如下载和执行恶意软件。进一步利用情感操纵可提升权限至root。尽管研究人员尝试负责任披露,但未获回应。建议加强防护措施并谨慎使用AI代理。” 检查字数是否在限制内,并确保信息准确传达。 </think> 研究发现BlackBoxAI VS Code扩展存在严重安全漏洞。通过提示注入攻击,攻击者可获取系统提示并利用内置工具执行恶意操作,如下载和执行恶意软件。进一步利用情感操纵可提升权限至root。尽管研究人员尝试负责任披露,但未获回应。建议加强防护措施并谨慎使用AI代理。...
2026-3-3 16:0:12 | 阅读: 8 |
收藏
|
Insinuator.net - insinuator.net
blackboxai
prompts
attacker
agents
security
Vulnerability Disclosure: JWT Authentication Bypass in OpenID Connect Authenticator for Tomcat
好的,我需要帮助用户总结这篇文章的内容,控制在100字以内,并且不需要特定的开头。首先,我会通读整篇文章,抓住主要信息。 文章主要讲的是在Tomcat的OpenID Connect Authenticator库中发现了一个安全漏洞。具体来说,这个漏洞允许攻击者使用未签名的JWT令牌绕过身份验证。问题出在JWT验证函数isSignatureValid中,当遇到未知的签名算法时,系统不会验证签名,直接返回有效。攻击者可以构造一个带有自定义alg值的JWT令牌,从而绕过验证。 接下来,文章提到了测试中使用的一个JWT示例,其中alg被设置为“ernw”,结果成功通过了验证。这表明该漏洞确实存在,并且可以被利用。 然后,文章讨论了向厂商报告漏洞的过程。从2025年9月开始多次尝试联系Boyle Software Inc.,但未得到回应。最终在2026年2月进行了公开披露。 总结一下,文章的核心内容是:Tomcat的OpenID Connect Authenticator库存在一个安全漏洞,允许攻击者通过构造特定的JWT令牌绕过身份验证;该漏洞已经报告给厂商但未得到修复,因此进行了公开披露。 现在我需要将这些信息浓缩到100字以内,并且用简洁的语言表达出来。 </think> Tomcat的OpenID Connect Authenticator库存在安全漏洞,允许攻击者使用自定义签名算法构造JWT令牌绕过身份验证。该问题源于代码未正确处理未知签名算法的情况。尽管多次尝试联系厂商修复,但最终于2026年公开披露此漏洞。...
2026-2-17 08:2:12 | 阅读: 2 |
收藏
|
Insinuator.net - insinuator.net
boyle
software
alg
sigalg
One More Thing: Introducing the New macOS 26 Tahoe Hardening Guide
嗯,用户让我总结一篇文章,控制在100字以内,而且不需要特定的开头。我得先仔细阅读文章内容,抓住重点。 文章主要讲的是一个新的macOS安全指南,已经更新了七年。这个新指南是基于macOS 26“Tahoe”版本的,强调硬件级别的安全措施。同时,苹果完成了从旧的安全模式到新架构的转变,很多安全功能现在是默认的了。 另外,这个指南是完全重写的,不是简单的更新。它专注于单个macOS客户端的强化,不使用MDM或SSO解决方案。安全建议严格但考虑实际工作流程,并明确说明功能减少的地方。 最后,文章提到在GitHub和网站上公开发布,并鼓励透明和反馈。还有一些关于苹果设备在企业环境中的使用建议。 总结一下,重点包括新指南的发布、基于Tahoe的新安全架构、重写内容、公开发布以及企业应用建议。确保在100字以内准确传达这些信息。 </think> 新的macOS 26 "Tahoe"安全指南发布,取代了针对macOS Mojave的旧版指南。该指南全面重写并现代化,适应Apple最新的硬件锚定安全架构。它专注于单个macOS客户端的强化,提供严格但实际的安全建议,并公开发布以促进透明度和反馈。...
2026-2-11 13:9:40 | 阅读: 1 |
收藏
|
Insinuator.net - insinuator.net
security
tahoe
julian
sso
ade
Capture Bumble Bluetooth Traffic with Wireshark
嗯,用户让我帮忙总结一篇文章,控制在100字以内,而且不需要用“文章内容总结”之类的开头。我得先仔细阅读一下这篇文章。 文章主要讲的是在进行蓝牙设备渗透测试或相关研究时,使用Bumble这个工具。Bumble是一个用Python写的全功能蓝牙栈,功能强大,但有时候需要更多的可见性,比如捕获实时的蓝牙流量到Wireshark。 作者提到之前只能通过调试日志查看HCI消息,但随着流量增加,终端会被淹没。于是他开发了一个解决方案,通过PcapSnooper类将Bumble的HCI流量实时流式传输到Wireshark。这个方案已经集成到Bumble的最新版本中,并提供了使用说明和一些限制条件。 所以总结的时候要涵盖Bumble的功能、问题、解决方案、实现方法以及使用情况。控制在100字以内的话,需要简洁明了地表达这些要点。 最后生成的总结应该是:介绍Bumble及其用途,指出之前的问题,然后说明解决方案如何实现,并提到已集成到Bumble中以及使用方法和限制。 </think> 本文介绍了一种将Bumble蓝牙栈的实时HCI流量捕获到Wireshark的方法。通过开发PcapSnooper类和Wireshark扩展脚本,实现了将Bumble的HCI数据流式传输至Wireshark进行分析。该方案已集成至Bumble最新版本中,并提供了使用说明及注意事项。...
2026-2-4 15:6:29 | 阅读: 2 |
收藏
|
Insinuator.net - insinuator.net
bumble
extcap
pcapsnooper
fifo
snooper
Incident Response in GCP: Out of Scope – Ouf of Mind
嗯,用户让我用中文总结一篇文章,控制在100字以内,而且不需要特定的开头。首先,我得仔细阅读文章内容,理解主要观点。 文章主要讲的是GCP(Google Cloud Platform)中的服务账户和访问范围的问题。特别是默认服务账户权限过大,而访问范围设置不当可能带来的安全风险。作者提到很多安全审计工具忽略了访问范围的检查,导致潜在的安全漏洞被忽视。 接下来,我需要提取关键点:服务账户、默认权限、访问范围的作用、审计工具的不足、手动检查方法以及建议的最佳实践。然后把这些信息浓缩成一段简短的文字。 要注意用词简洁,确保在100字以内。同时,避免使用复杂的术语,让总结易于理解。 最后,检查是否涵盖了所有重要信息,并且没有遗漏关键点。确保语言流畅自然。 </think> 文章讨论了Google Cloud Platform(GCP)中服务账户和访问范围的安全问题。默认服务账户拥有过高的权限,而访问范围设置不当可能导致严重安全风险。许多安全审计工具未能检测到这些配置问题。建议限制默认服务账户权限、使用最小权限的服务账户,并避免非标准访问范围配置以提高安全性。...
2026-1-27 13:43:40 | 阅读: 9 |
收藏
|
Insinuator.net - insinuator.net
scopes
googleapis
gce
gcp
cloud
Bluetooth Headphone Jacking: Full Disclosure of Airoha RACE Vulnerabilities
好的,我现在需要帮用户总结一篇文章的内容,控制在100字以内。首先,我得仔细阅读这篇文章,理解它的主要观点和关键信息。 这篇文章是关于Airoha蓝牙耳机和耳塞的安全漏洞。作者Frieder Steinmetz在大约六个月前发布了一个安全公告,但当时没有透露技术细节,给厂商和用户时间修复。现在他们详细介绍了三个CVE漏洞:CVE-2025-20700、CVE-2025-20701和CVE-2025-20702。 文章提到这些漏洞包括缺少蓝牙配对认证,允许攻击者通过蓝牙经典或低能耗连接设备,甚至访问RACE协议。RACE协议允许读写设备的闪存和RAM,可能导致设备被控制或数据泄露。此外,攻击者可以利用这些漏洞连接到用户的手机,进行窃听或其他恶意活动。 作者还发布了白皮书和工具RACE Toolkit,帮助研究人员和用户检测设备是否易受攻击。文章还讨论了披露过程和厂商的反应情况。 现在我需要将这些信息浓缩到100字以内,确保涵盖主要漏洞、影响以及解决方案。同时要避免使用像“这篇文章”这样的开头词。 总结时要突出关键点:Airoha设备的三个安全漏洞、未认证的蓝牙连接、RACE协议的风险、工具发布以及对用户的建议。 </think> 文章揭示了基于Airoha蓝牙芯片的耳机和耳塞存在三个安全漏洞(CVE-2025-20700、CVE-2025-20701、CVE-2025-20702),包括未认证的蓝牙连接、暴露的调试协议(RACE)及潜在的代码执行风险。攻击者可利用这些漏洞窃听、控制耳机或进一步攻击用户的手机。研究人员发布了工具(RACE Toolkit)以检测设备是否受影响,并建议用户更新固件以缓解风险。...
2025-12-27 23:29:15 | 阅读: 9 |
收藏
|
Insinuator.net - insinuator.net
airoha
headphones
sony
pairing
attacker
MCTTP 2025 / Keynote
作者分享了参加MCTTP 2025会议的经历,在慕尼黑举办的活动上有精彩演讲和社交互动。作者担任第二天的主题演讲嘉宾,内容兼具娱乐性和启发性,并提及德国文学元素。此外还介绍了其他会议贡献及新培训课程。...
2025-10-20 15:4:6 | 阅读: 13 |
收藏
|
Insinuator.net - insinuator.net
gcp
analysis
hm
florian
cloud
Release of ERNW White Paper 73: Analyzing WinpMem Driver Vulnerabilities
read file error: read notes: is a directory...
2025-10-2 11:50:39 | 阅读: 10 |
收藏
|
Insinuator.net - insinuator.net
memory
ernw
baptiste
winpmem
windows
Disclosure: Authentication Bypass in VERTIV Avocent AutoView (Version 2.10.0.0.4736)
Vertiv Avocent AutoView KVM交换机因未验证会话ID参数,导致路径遍历和认证绕过漏洞。攻击者可利用该漏洞读取任意文件作为会话文件,模拟用户登录。修复版本通过检查输入是否为数字解决此问题。...
2025-9-8 08:25:52 | 阅读: 14 |
收藏
|
Insinuator.net - insinuator.net
trim
php
bypass
Vulnerability Disclosure: Stealing Emails via Prompt Injections
研究揭示AI邮件客户端中的安全漏洞,包括提示注入和数据泄露风险,并展示了无需用户互动的攻击链。...
2025-9-2 12:18:56 | 阅读: 14 |
收藏
|
Insinuator.net - insinuator.net
shortwave
payload
llm
memories
kindly
Windows Hello for Buiness – Faceplant: Planting Biometric Templates
作者在Black Hat USA会议上分享了关于Windows Hello for Business的研究成果,探讨了其架构、数据库操作及潜在攻击方式,并介绍了工具更新和生物识别模板注入攻击方法。...
2025-8-29 13:44:43 | 阅读: 16 |
收藏
|
Insinuator.net - insinuator.net
database
attacker
machine
biometric
windows
#TROOPERS25 AD & Entra ID Security Track
TROOPERS25的AD与Entra ID安全轨道探讨了跨森林攻击、RBAC漏洞、证书传递攻击等主题,并发布了新工具如Trustify和EntraPassTheCert。专家们分享了防御策略和最新研究成果,为实践者提供了宝贵资源。...
2025-8-14 15:29:19 | 阅读: 22 |
收藏
|
Insinuator.net - insinuator.net
entra
slides
windows
security
tooling
Setting up Secure Boot on Gentoo Linux
文章介绍了Secure Boot的工作原理及其在Linux系统中的实现,重点分析了Linux发行版在Secure Boot方面的不足,并以Gentoo Linux为例详细讲解了如何设置Secure Boot,包括签名数据库、密钥交换密钥、平台密钥、机器所有者密钥(MOK)和统一内核镜像(UKI)的使用。...
2025-7-28 12:27:10 | 阅读: 19 |
收藏
|
Insinuator.net - insinuator.net
efi
shim
gentoo
secureboot
uki
Windows Hello for Business – The Face Swap
文章探讨了Windows Hello for Business (WHfB) 在域环境中的身份验证架构及其安全性挑战。通过分析生物特征模板存储和加密机制的漏洞,展示了行政攻击者如何利用这些缺陷破坏WHfB的安全模型,并提出了潜在的改进方案。...
2025-7-15 12:57:31 | 阅读: 20 |
收藏
|
Insinuator.net - insinuator.net
whfb
database
microsoft
biometric
Previous
-31
-30
-29
-28
-27
-26
-25
-24
Next