unSafe.sh - 不安全
我的收藏
今日热榜
公众号文章
导航
Github CVE
Github Tools
编码/解码
文件传输
Twitter Bot
Telegram Bot
Search
Rss
黑夜模式
Go语言爱好者周刊:第 158 期 — 正确率竟然才 18%。。。
这里记录每周值得分享的 Go 语言相关内容,周日发布。本周刊开源(GitHub:polaris1119/golangweekly[1]),欢迎投稿,推荐或自荐文章/软件/资源等,请提交 issue[2...
2022-9-4 22:1:19 | 阅读: 15 |
收藏
|
Go语言中文网
github
xmind
rainbond
pocketbase
Visual Studio Code 1.71 发布
出品 | OSC开源社区(ID:oschina2013)Visual Studio Code 1.71 现已发布,具体更新内容如下:...
2022-9-3 22:1:59 | 阅读: 22 |
收藏
|
Go语言中文网
解码器
jupyter
图文结合!Redis延迟队列golang高效实践
导语 | 本文主要讲述如何使用golang基于Redis实现延迟消息队列组件。希望对有需求的同学有所帮助。一、背景业务中经常会有这样的场景:到期后自动执行指定操作;查询某个任务是否完成,未完成等待一定...
2022-9-2 08:52:49 | 阅读: 19 |
收藏
|
Go语言中文网
到期
rdb
重试
sortedset
msgpack
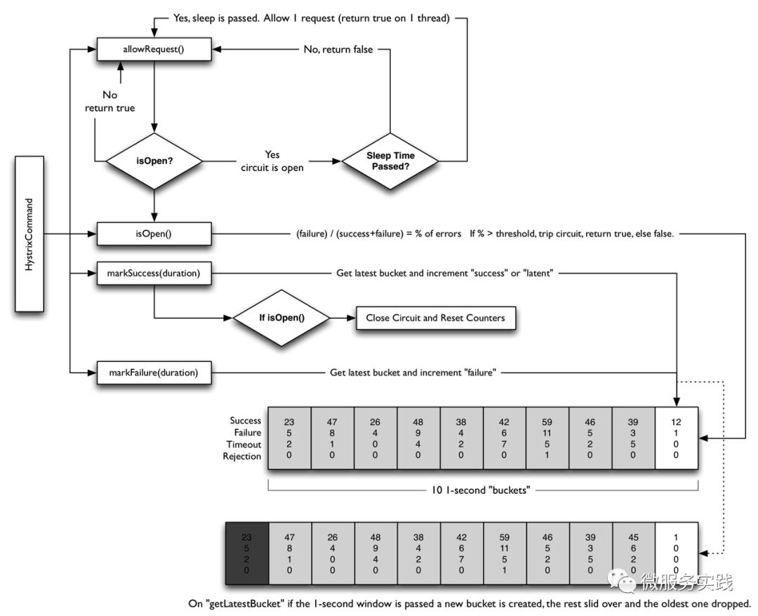
Go:熔断原理分析与源码解读
熔断机制(Circuit Breaker)指的是在股票市场的交易时间中,当价格的波动幅度达到某一个限定的目标(熔断点)时,对其暂停交易一段时间的机制。此机制如同保险丝在电流过大时候熔断,故而得名。熔断...
2022-9-1 08:54:2 | 阅读: 24 |
收藏
|
Go语言中文网
熔断
熔断器
mux
halfopen
Go 每日一库之一个让终端内容彩色化的工具:Color
在命令行的文本输出中,你经常见到的是不是都是黑色背景,白色文字。今天给大家推荐一款能让输出的文本带上颜色的工具:colorcolor工具能够使终端上的输出按不同的颜色输出。先看下效果图:该工具不仅可以...
2022-8-31 08:55:12 | 阅读: 25 |
收藏
|
Go语言中文网
fatih
ansi
github
开源
粗体
必撸系列!Go另外几个黑魔法技巧汇总
导语 | 最近一段时间,笔者重新梳理了一下go知识点,并深入地看看了它的源码,在实践中又有了新的沉淀,于是写下这篇文章和大家分享一下。在上一篇文章《来了!Go的2个黑魔法技巧》中,笔者分享了go中两...
2022-8-30 09:40:36 | 阅读: 30 |
收藏
|
Go语言中文网
pushssa
i32
指令
ssa
机器码
3种方式!Go Error处理最佳实践
导语 | 错误处理一直以一是编程必需要面对的问题,错误处理如果做的好的话,代码的稳定性会很好。不同的语言有不同的出现处理的方式。Go语言也一样,在本篇文章中,我们来讨论一下Go语言的错误处理方式。一、...
2022-8-29 08:55:5 | 阅读: 13 |
收藏
|
Go语言中文网
errgroup
堆栈
信息
panda
Go语言爱好者周刊:第 157 期 — 正式发布了
这里记录每周值得分享的 Go 语言相关内容,周日发布。本周刊开源(GitHub:polaris1119/golangweekly[1]),欢迎投稿,推荐或自荐文章/软件/资源等,请提交 issue[2...
2022-8-28 22:3:54 | 阅读: 16 |
收藏
|
Go语言中文网
github
数据
chassis
clickhouse
数据库
一站式Golang内存洗髓经[Go三关典藏版]
Hi,欢迎阅读[Golang三关]之内存篇。如果您对Golang的内存结构体系没有详细系统的理解,本篇文章《一站式Golang内存洗髓经》希望可以帮助你理解内存结构原理,一步到位。文章内容较长,约3万...
2022-8-27 22:1:50 | 阅读: 33 |
收藏
|
Go语言中文网
数据
虚拟
tcmalloc
mcentral
看Go中的struct如何被优化,还有小插曲
想必大家在coding的时候,很少对struct中的字段的字节对齐关注,今天带大家来看一下字节对齐在我们项目编码中的一些影响。struct中的字段顺序以下面的结构为例,咱们看看下面的结构体:packa...
2022-8-26 08:52:58 | 阅读: 37 |
收藏
|
Go语言中文网
alignof
offsetof
gender
isdeleted
Rust 与 Go 可以互操作?
Go语言中文网...
2022-8-25 08:53:51 | 阅读: 44 |
收藏
|
Go语言中文网
堆栈
mirrord
abi0
i32
贝壳Go实现的多云对接存储网关建设
1、功能介绍贝壳存储服务通过S3协议向业务方提供文件、图片、音视频的存储及下载。S3协议由AWS推出,在对象存储行业已经成为事实标准。腾讯云对象存储COS、阿里云对象存储OSS均兼容S3协议。S3协议...
2022-8-24 08:53:39 | 阅读: 14 |
收藏
|
Go语言中文网
数据
贝壳
配额
限流
流量
Go:负载均衡原理分析与源码解读
上一篇文章一起学习了Resolver的原理和源码分析,本篇继续和大家一起学习下和Resolver关系密切的Balancer的相关内容。这里说的负载均衡主要指数据中心内的负载均衡,即RPC间的负载均衡。...
2022-8-23 08:54:51 | 阅读: 20 |
收藏
|
Go语言中文网
balancer
grpc
p2c
resolver
clientconn
Go语言从0到1实现最简单的数据库!
导语 | 后台开发对于数据库操作是必不可少的事情,了解数据库原理对于平常的工作的内功积累还是很有帮助的,这里实现一个最简单的数据库加深自己对数据库的理解。一、go实现数据库目的了解数据是如何在内存和磁...
2022-8-22 08:53:37 | 阅读: 18 |
收藏
|
Go语言中文网
数据
pager
pagenum
数据库
username
Go语言爱好者周刊:第 156 期 — 别踩这个坑
这里记录每周值得分享的 Go 语言相关内容,周日发布。本周刊开源(GitHub:polaris1119/golangweekly[1]),欢迎投稿,推荐或自荐文章/软件/资源等,请提交 issue[2...
2022-8-21 22:4:58 | 阅读: 14 |
收藏
|
Go语言中文网
github
polaris1119
dbus
restic
Consul 1.13 正式发布,包括这些重大更新
此版本增强了 Consul 中的许多功能,同时添加了 Consul on Kubernetes CNI 插件和集群对等测试版等新功能。前两天,HashiCorp Consul 1.13 正式发布。此版...
2022-8-20 22:1:15 | 阅读: 20 |
收藏
|
Go语言中文网
consul
集群
数据
hashicorp
来了!Go的2个黑魔法技巧
导语 | 最近,在写Go代码的时候,我发现了其特别有意思的两个奇技淫巧或者黑魔法,若使用得好可以提升性能,用得不好就会招来恶魔,嘿嘿,于是写下这篇文章和大家分享一下。一、魔法:调用runtime中的私...
2022-8-19 08:54:49 | 阅读: 15 |
收藏
|
Go语言中文网
isspace
汇编
memmove
数据
growslice
Go:服务发现原理分析与源码解读
在微服务架构中,有许多绕不开的技术话题。比如服务发现、负载均衡、指标监控、链路追踪,以及服务治理相关的超时控制、熔断、降级、限流等,还有RPC框架。这些都是微服务架构的基础,只有打牢这些基础,才敢说对...
2022-8-18 08:53:13 | 阅读: 18 |
收藏
|
Go语言中文网
resolver
etcd
grpc
clientconn
discov
gomonkey用户如何对泛型打桩
问题的由来在 gomonkey[1] 社区,用户ericuni 提了一个 issue[2],如下图所示:issue-95.png泛型是Go1.18引入的一个新特性,笔者在本地升级Go版本到Go1.18...
2022-8-17 08:53:11 | 阅读: 184 |
收藏
|
Go语言中文网
打桩
型函数
gomonkey
float32
作为Gopher,你知道Go的注释即文档应该怎么写吗?
导语 | Go一直奉行“注释即文档”的概念,在代码中针对各种public内容进行注释之后,这些注释也就是对应内容的文档,这称为GoDoc。那么作为gopher,你知道GoDoc应该怎么写吗?引言刚入门...
2022-8-16 08:53:51 | 阅读: 13 |
收藏
|
Go语言中文网
godoc
jsonvalue
github
pkgsite
andrew
Previous
15
16
17
18
19
20
21
22
Next