unSafe.sh - 不安全
我的收藏
今日热榜
公众号文章
导航
Github CVE
Github Tools
编码/解码
文件传输
Twitter Bot
Telegram Bot
Search
Rss
黑夜模式
全面、高效、灵活,盖瑞特入侵检测系统为智能网联汽车安全保驾护航
点击上方蓝字谈思实验室获取更多汽车网络安全资讯根据最新的信息网络安全报告显示,在过去5年中,全球汽车行业因为网络化攻击造成的损失超过5000亿美元,而近70%的汽车安全威胁都是由远距离的网络攻击行为引...
2023-6-15 17:56:36 | 阅读: 13 |
收藏
|
谈思实验室
汽车
安全
网络
攻击
CANoe有哪些扩展服务
点击上方蓝字谈思实验室获取更多汽车网络安全资讯CANoe是一款广泛应用于车辆开发、仿真、测试和分析方面的专业工具,支持需求分析、系统实现、测试验证的整个过程。在测试领域,CANoe更是因其众多独特的特...
2023-6-15 17:56:32 | 阅读: 10 |
收藏
|
谈思实验室
数据
canoe
汽车
安全
控制
活动推荐|2023车联网(智能网联汽车)漏洞挖掘挑战赛总决赛暨安全专题对接会将于下周三在郑州举办
点击上方蓝字谈思实验室获取更多汽车网络安全资讯由河南省人民政府主办,中国工业互联网研究院、河南省工信厅、郑州市人民政府联合承办的2023车联网(智能网联汽车)漏洞挖掘挑战赛总决赛暨车联网(智能网联汽车...
2023-6-14 17:52:49 | 阅读: 11 |
收藏
|
谈思实验室
汽车
安全
信息
网络
车联网安全入门之仿真一辆车的通信网络
序车联网安全是目前较为热门的发展方向,但是由于他的入门门槛太高(没有实车)导致大部分人被卡在门槛这里。所以我总结了网上的相关资料写出这篇文章,可以让学习车联网安全的同学来模拟控制一辆车是什么样的感觉,...
2023-6-14 17:52:44 | 阅读: 11 |
收藏
|
谈思实验室
数据
车门
安全
vcan0
控制
再问一次:软件真能定义汽车吗?
点击上方蓝字谈思实验室获取更多汽车网络安全资讯我们讨论了软件定义汽车的起源、软件的重要性,并指出了软件早已经存在于汽车之中,并非最近几年才出现的新生事物。而且,我们也认为软件将会决定一个车企的生死,因...
2023-6-13 17:56:31 | 阅读: 11 |
收藏
|
谈思实验室
汽车
预留
安全
电气
控制
华为自动驾驶ADS2.0相对于ADS1.0升级点分析
点击上方蓝字谈思实验室获取更多汽车网络安全资讯2023年4月16日,华为在智能汽车解决方案发布会上发布了其最新的ADS2.0产品,首款搭载量产的是问界M5车型,在2023年上海车展前提前出尽风头,但从...
2023-6-13 17:56:26 | 阅读: 13 |
收藏
|
谈思实验室
汽车
安全
毫米波
ads2
激光
纽创信安助力芯驰科技斩获全国首个高性能高可靠车规MCU芯片国密二级认证
点击上方蓝字谈思实验室获取更多汽车网络安全资讯近日,纽创信安提供的OSR-eHSM车规级安全子系统解决方案,助力芯驰科技高性能高可靠车规MCU E3芯片获得由国家密码管理局(以下简称“国密局”)商用密...
2023-6-12 17:52:17 | 阅读: 12 |
收藏
|
谈思实验室
安全
汽车
信息
e3
一家之言:汽车网络安全应该是“守城”而非“护土”
点击上方蓝字谈思实验室获取更多汽车网络安全资讯眼下,强制性国家标准《汽车整车信息安全技术要求》正进入征求公众意见的关键阶段。作为汽车行业时下最热门的话题之一,网络安全成功地将智能网联技术的发展从L2~...
2023-6-12 17:52:12 | 阅读: 17 |
收藏
|
谈思实验室
汽车
安全
信息
网络
UDS 诊断服务详细解读
点击上方蓝字谈思实验室获取更多汽车网络安全资讯UDS诊断概述UDS(Unified Diagnostic Services,统一的诊断服务)诊断协议是在汽车电子ECU环境下的一种诊断通讯协议。简单来说...
2023-6-11 18:3:43 | 阅读: 13 |
收藏
|
谈思实验室
dtc
信息
ecu
安全
nrc
一文读懂车载存储芯片
点击上方蓝字谈思实验室获取更多汽车网络安全资讯1. 存储类芯片介绍存储芯片,也叫存储器,是用来存储程序和各种数据信息的记忆部件。根据断电后数据是否被保存,可分为 ROM(非易失性存储芯片)和RAM(易...
2023-6-10 17:57:44 | 阅读: 15 |
收藏
|
谈思实验室
汽车
存储器
控制
数据
nand
国外汽车电子电气架构发展现状
点击上方蓝字谈思实验室获取更多汽车网络安全资讯关于汽车电子电气架构演进,行业内讨论最多的是博世提出的电子电气架构发展六阶段,如图所示。博世将整车EEA 划分为六个阶段:模块化(Modular)、集成化...
2023-6-9 18:21:31 | 阅读: 18 |
收藏
|
谈思实验室
控制
汽车
整车
安全
信息
信息安全的底层机制
点击上方蓝字谈思实验室获取更多汽车网络安全资讯汽车高级驾驶辅助系统(ADAS)涉及ABS防抱死制动、安全气囊、刹车控制、转向控制、引擎控制、巡航控制、启停、自动泊车、集成导航(GPS与Gallileo...
2023-6-9 18:21:22 | 阅读: 18 |
收藏
|
谈思实验室
安全
hsm
汽车
模块
控制
CAN总线错误分析与解决
点击上方蓝字谈思实验室获取更多汽车网络安全资讯CAN节点数据收发过程我们知道,CAN总线上的每个节点往总线上发送数据的同时,会读取总线上的数据,并与自己发送的数据作对比。CAN信息发送成功后,在这个间...
2023-6-7 18:4:10 | 阅读: 15 |
收藏
|
谈思实验室
数据
汽车
信息
安全
收发
法律法规 | 中国自动驾驶法律政策演进及展望
自动驾驶汽车已经从空泛的想象具象化到现实生活中来,我国立法也抓紧时代脉搏,自2015年起便已敏感捕捉到自动驾驶技术的发展气息,并出台一系列政策推动自动驾驶汽车的发展。所幸我国法律发展并非原地踏步,发展...
2023-6-7 18:4:5 | 阅读: 22 |
收藏
|
谈思实验室
汽车
安全
数据
信息
伦理
合众新能源汽车数字架构开发部高级总监侯亚飞--OEM视角:下一代电子电气架构下的通信中间件挑战及应对
点击上方蓝字谈思实验室获取更多汽车网络安全资讯第四届中国国际汽车以太网峰会聚焦中国车载以太网市场发展的最新热点与痛点分析,AES 2023第四届中国国际汽车以太网峰会将于2023年6月8日-9日在上海...
2023-6-6 18:45:21 | 阅读: 14 |
收藏
|
谈思实验室
汽车
以太网
车载
电气
供应商
智能汽车通信架构概述
通信架构产业链1. 通信架构产业链综述早期汽车采用点对点的单一通信方式,相互之间少有联系。每一路信号传递都需要一根电缆连接交换数据,导致每一个ECU 都需要N 个接口,有些ECU 的接口数会是十几个甚...
2023-6-6 18:45:17 | 阅读: 27 |
收藏
|
谈思实验室
tsn
网络
以太网
汽车
车载
重磅!裕太微再出力作!车载千兆以太网物理层芯片YT8011系列
点击上方蓝字谈思实验室获取更多汽车网络安全资讯重磅!裕太微再出力作!车载千兆以太网物理层芯片YT8011系列YT8011系列介绍MOTORCOMM裕太微电子股份有限公司近日,裕太微电子正式推出又一款车...
2023-6-5 17:57:58 | 阅读: 17 |
收藏
|
谈思实验室
汽车
以太网
安全
yt8011
千兆
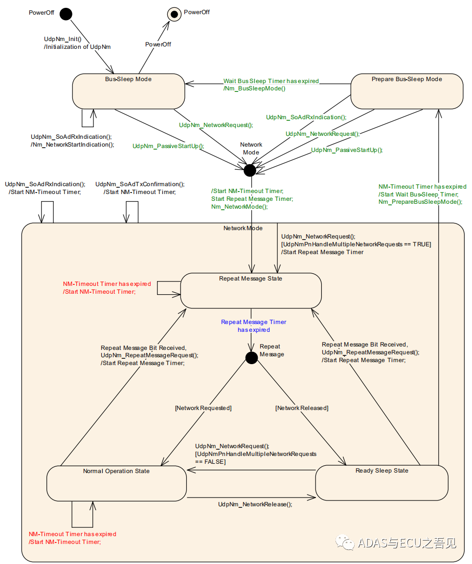
车载以太网网络管理之UdpNm
点击上方蓝字谈思实验室获取更多汽车网络安全资讯前言首先,请问大家几个小小问题,你清楚:你知道UdpNm模块的主要作用是什么吗?UdpNm模块与其他AUTOSAR基础软件模块交互关系;UdpNm模块的网...
2023-6-5 17:57:54 | 阅读: 26 |
收藏
|
谈思实验室
udpnm
网络
pnc
nm
模块
车载以太网技术优势与挑战
点击上方蓝字谈思实验室获取更多汽车网络安全资讯汽车智能化、网联化,甚至自动驾驶大浪已经来临;浪潮带来的是ADAS技术的不断革新、高品质车载娱乐影音的影音推进、以及OTA远程升级、V2X、大数据、云计算...
2023-6-4 18:1:24 | 阅读: 14 |
收藏
|
谈思实验室
以太网
车载
汽车
网络
控制
AURIX™ TC3xx 启动流程
点击上方蓝字谈思实验室获取更多汽车网络安全资讯前言本文首先介绍整个启动流程的概况,接着分别介绍了firmware启动流程,boot mode的配置,以及用户程序启动流程。这里的Startup Sequ...
2023-6-3 17:50:17 | 阅读: 23 |
收藏
|
谈思实验室
汽车
复位
bmhd
安全
ucb
Previous
11
12
13
14
15
16
17
18
Next