unSafe.sh - 不安全
我的收藏
今日热榜
公众号文章
导航
Github CVE
Github Tools
编码/解码
文件传输
Twitter Bot
Telegram Bot
Search
Rss
黑夜模式
每周文章分享-82
每周文章分享2022.11.14-2022.11.20标题: Energy-Efficient Online Path Planning of Multiple Drones Using Reinfo...
2022-11-19 18:23:47 | 阅读: 23 |
收藏
|
网络与安全实验室
无人机
adv
td3
rl
模型
每周文章分享-81
每周文章分享2022.11.07-2022.11.13标题: Deep Reinforcement Learning Based MAC Protocol for Underwater Acousti...
2022-11-13 06:2:36 | 阅读: 20 |
收藏
|
网络与安全实验室
dlma
时隙
网络
吞吐量
吞吐
团队科研成果分享-11
团队科研成果分享2022.11.07-2022.11.13标题: Knowledge Sharing for Pulmonary Nodule Detection in Medical Cyber-P...
2022-11-12 16:29:55 | 阅读: 16 |
收藏
|
网络与安全实验室
数据
模型
掩码
结节
iid
每周文章分享-80
每周文章分享2022.10.31-2022.11.06标题: Intelligent Fault Diagnosis for Rotary Machinery Using Transferable C...
2022-11-5 13:28:18 | 阅读: 18 |
收藏
|
网络与安全实验室
数据
tcnn
cnn
模型
网络
团队科研成果分享-10
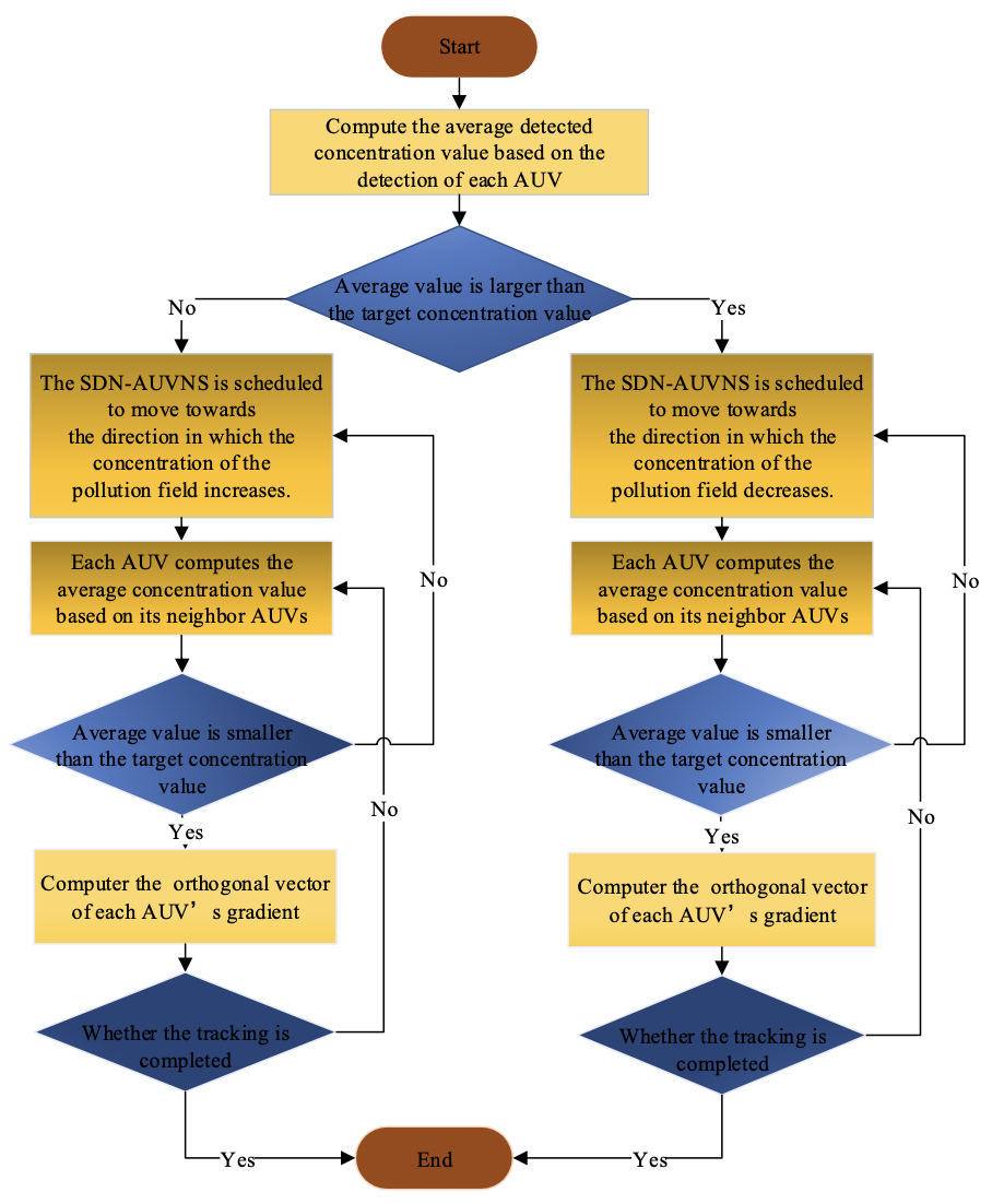
团队科研成果分享2022.10.31-2022.11.06标题: Underwater Pollution Tracking based on Software-Defined Multi-Tier E...
2022-11-2 02:30:12 | 阅读: 23 |
收藏
|
网络与安全实验室
sdn
auv
auvns
浓度
控制
团队科研成果分享-09
团队科研成果分享2022.10.31-2022.11.06标题: Controversy Adjudication-Based Trust Management Mechanism in the In...
2022-11-1 04:30:29 | 阅读: 35 |
收藏
|
网络与安全实验室
信任
机制
catm
数据
准确性
每周文章分享-79
每周文章分享2022.10.24-2022.10.30标题: An Adaptive Trust Boundary Protection for IIoT Networks Using Deep-Le...
2022-10-29 14:35:16 | 阅读: 22 |
收藏
|
网络与安全实验室
攻击
网络
模型
边界
数据
实验室朱宏博教授的论文被国际顶级期刊 IEEE JBHI (IF=7.021) 录用
实验室朱宏博教授的论文被国际顶级期刊IEEE Journal of Biomedical and Health Informatics (IF=7.021) 录用,祝贺!Knowledge Shari...
2022-10-27 16:41:59 | 阅读: 34 |
收藏
|
网络与安全实验室
数据
共享
journal
emrs
biomedical
实验室林川教授的论文被国际顶级期刊 IEEE JSAC (IF=13.081) 录用
实验室林川教授的论文被国际顶级期刊IEEE Journal on Selected Areas in Communications (IF=13.081)录用,祝贺!Underwater Pollut...
2022-10-26 00:15:56 | 阅读: 20 |
收藏
|
网络与安全实验室
水下
网络
sdn
auvns
控制
实验室华善善硕士的论文被国际顶级期刊 IEEE IoTJ (IF=10.238)录用
实验室华善善硕士的论文被国际顶级期刊 IEEE Internet of Things Journal (IF=10.238)录用,祝贺!Controversy Adjudication-Based T...
2022-10-25 00:17:3 | 阅读: 22 |
收藏
|
网络与安全实验室
信任
机制
裁决
数据
水下
每周文章分享-78
每周文章分享2022.10.17-2022.10.23标题: A Robust Weight-Shared Capsule Network for Intelligent Machinery Faul...
2022-10-21 23:9:33 | 阅读: 12 |
收藏
|
网络与安全实验室
数据
wscn
cnn
模型
网络
每周文章分享-77
每周文章分享2022.10.10-2022.10.16标题: Throughput Optimization for Grant-Free Multiple Access With Multiagen...
2022-10-15 13:2:3 | 阅读: 15 |
收藏
|
网络与安全实验室
吞吐量
吞吐
时隙
drl
drqn
每周文章分享-76
每周文章分享2022.10.03-2022.10.09标题: Cooperative Multi-Agent Reinforcement Learning Based Distributed Dyna...
2022-10-8 16:26:13 | 阅读: 20 |
收藏
|
网络与安全实验室
信道
网络
时隙
dsa
无线
每周文章分享-75
每周文章分享2022.09.26-2022.10.02标题: A Multi-Channel MAC Protocol With Retrodirective Array Antennas in Fl...
2022-10-1 06:48:31 | 阅读: 13 |
收藏
|
网络与安全实验室
信道
天线
波束
mmac
数据
团队科研成果分享-08
团队科研成果分享2022.09.26-2022.10.02标题: Space/Frequency-Division based Full-duplex Data Transmission Method...
2022-9-27 15:18:11 | 阅读: 18 |
收藏
|
网络与安全实验室
数据
网络
sf
ftu
流量
实验室杨光硕士的论文被国际顶级期刊 IEEE IoTJ (IF=10.238) 录用
实验室杨光硕士的论文被国际顶级期刊 IEEE Internet of Things Journal (IF=10.238)录用,祝贺!Space/Frequency-Division based Fu...
2022-9-26 13:15:7 | 阅读: 18 |
收藏
|
网络与安全实验室
uacns
网络
数据
水下
流量
每周文章分享-74
每周文章分享2022.09.19-2022.09.25标题: Non-Uniform Time-Step Deep Q-Network for Carrier-Sense Multiple Acces...
2022-9-24 06:46:55 | 阅读: 17 |
收藏
|
网络与安全实验室
dlma
网络
吞吐量
吞吐
无线
团队科研成果分享-07
团队科研成果分享2022.09.19-2022.09.25标题: A Collision-Free Transmission-based Source Location Privacy Protect...
2022-9-21 18:11:54 | 阅读: 26 |
收藏
|
网络与安全实验室
数据
攻击
网络
时隙
攻击者
实验室刘玉琳硕士的论文被国际顶级期刊 IEEE IoTJ (IF=10.238) 录用
实验室刘玉琳硕士的论文被国际顶级期刊 IEEE Internet of Things Journal (IF=10.238)录用,祝贺!A Collision-Free Transmission-ba...
2022-9-19 15:11:24 | 阅读: 14 |
收藏
|
网络与安全实验室
数据
时隙
网络
uasns
journal
每周文章分享-73
每周文章分享2022.09.12-2022.09.18标题: An End-to-End (E2E) Network Slicing Framework for 5G Vehicular Ad-Hoc...
2022-9-17 12:1:47 | 阅读: 17 |
收藏
|
网络与安全实验室
网络
rrh
bbuc
虚拟
sdn
Previous
5
6
7
8
9
10
11
12
Next