unSafe.sh - 不安全
我的收藏
今日热榜
公众号文章
导航
Github CVE
Github Tools
编码/解码
文件传输
Twitter Bot
Telegram Bot
Search
Rss
黑夜模式
安全威胁情报周报(6.12~6.18)
Pink Drainer 组织利用被黑账户,盗取300万美元加密货币 Tag:Pink Drainer,Discord,Twitter事件概述:最近,研究人员监测发现多个 Discord 和 Twi...
2023-6-18 22:21:10 | 阅读: 14 |
收藏
|
微步在线研究响应中心
攻击
数据
信息
攻击者
黑客
速修!金蝶云星空软件曝远程代码执行漏洞
01 漏洞概况 金蝶云星空是一款基于云计算、大数据、社交、人工智能、物联网等前沿技术研发的新一代战略性企业管理软件。微步漏洞团队通过“X漏洞奖励计划”获取到金蝶云星空反序列化远程代码执行漏洞情报,攻击...
2023-6-15 17:1:52 | 阅读: 56 |
收藏
|
微步在线研究响应中心
漏洞
星空
金蝶
修复
威胁
白象组织盯上国内军工和高校,网络攻击持续不断
1 概述白象APT组织(Patchwork)是一支疑似具有南亚某政府背景的黑客组织,最早攻击活动可追溯到2009年。其攻击目标主要为中国、巴基斯坦、孟加拉国等国家的军工、外交、科...
2023-6-14 14:24:3 | 阅读: 40 |
收藏
|
微步在线研究响应中心
攻击
木马
攻击者
c2
载荷
安全威胁情报周报(6.5~6.11)
西班牙银行 Globalcaja 遭到勒索软件攻击,数据发生泄露 Tag:Globalcaja,西班牙银行,勒索软件攻击,数据泄露事件概述:西班牙银行Globalcaja最近遭遇了一次勒索软件攻击,...
2023-6-11 22:19:53 | 阅读: 19 |
收藏
|
微步在线研究响应中心
攻击
安全
漏洞
远程
网络
0day通告|畅捷通T+前台远程命令执行漏洞
01 漏洞概况 畅捷通T+是一款主要针对中小型工贸和商贸企业的财务业务一体化应用,融入了社交化、移动化、物联网、电子商务、互联网信息订阅等元素。近日,微步在线漏洞团队通过“X漏洞奖励计划”获取到畅捷通...
2023-6-8 20:21:57 | 阅读: 144 |
收藏
|
微步在线研究响应中心
漏洞
修复
威胁
攻击
捷通
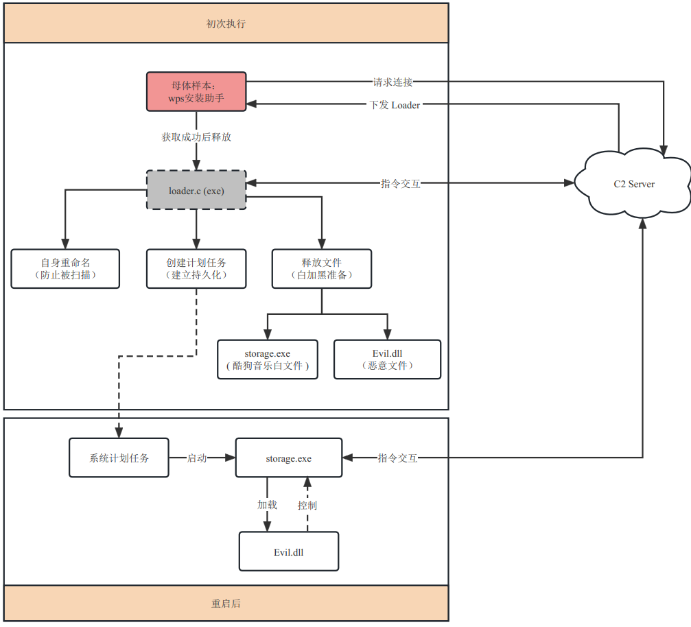
入侵不停,迭代不止...银狐再现新“招数”
还记得前段时间专门针对证券、基金等大金融行业的“银狐”团伙吗?绕过技术高超的他们,不仅扩大了针对性攻击的行业,更是不断更新迭代其对抗手法,更快速的传播恶意代码……可被称之为今年最“卷”黑产团伙。微步O...
2023-6-7 18:0:29 | 阅读: 36 |
收藏
|
微步在线研究响应中心
银狐
攻击
团伙
loader
加密
安全威胁情报周报(5.29~6.4)
Magalenha 行动:巴西黑客组织针对葡萄牙金融机构展开攻击 Tag:Magalenha,银行,葡萄牙,凭证事件概述:近日,外媒报道了巴西黑客组织进行的名为"Magalenha行动"的恶意活动,...
2023-6-4 22:29:44 | 阅读: 15 |
收藏
|
微步在线研究响应中心
攻击
网络
数据
安全
信息
速修!Apache RocketMQ 曝 RCE 漏洞
01 漏洞概况 Apache RocketMQ是一款使用广泛的分布式消息中间件,既可为分布式应用系统提供异步解耦和削峰填谷的能力,同时也具备互联网应用所需的海量消息堆积、高吞吐、可靠重试等特性。近日,...
2023-6-1 18:49:47 | 阅读: 95 |
收藏
|
微步在线研究响应中心
漏洞
修复
rocketmq
威胁
安全
云存储风险曝光:多个大厂中招
1 概述近年来,伴随着企业上云的步伐不断加快,云上业务与数据随之增多,同时云上风险和安全事件也层出不穷。对象存储作为云原生的一项重要功能,同样面临着一系列安全挑战。在对象存储所导致的安...
2023-5-31 16:19:33 | 阅读: 17 |
收藏
|
微步在线研究响应中心
数据
信息
泄漏
安全
0day通告|大华智慧园区综合管理平台远程代码执行漏洞
01 漏洞概况 大华智慧园区综合管理平台是一个集智能化、信息化、网络化、安全化为一体的智慧园区管理平台,旨在为园区提供一站式解决方案,包括安防、能源管理、环境监测、人员管理、停车管理等多个方面。近日,...
2023-5-29 16:42:1 | 阅读: 128 |
收藏
|
微步在线研究响应中心
漏洞
修复
威胁
安全
园区
安全威胁情报周报(5.22~5.28)
伊朗黑客瞄准以色列金融、物流行业企业展开攻击 Tag:伊朗,金融,水坑事件概述:近期,以色列的金融服务、航运和物流公司的多个网站遭遇水坑攻击。据研究人员称,这次攻击被归因于伊朗威胁组织 Tortoi...
2023-5-28 22:10:21 | 阅读: 19 |
收藏
|
微步在线研究响应中心
攻击
漏洞
威胁
信息
窃取
别急着修!GitLab满分漏洞(CVE-2023-2825)实际几乎无法利用
01 漏洞概况 GitLab是美国GitLab公司的一个开源的端到端软件开发平台,具有内置的版本控制、问题跟踪、代码审查、CI/CD(持续集成和持续交付)等功能。近日,微步在线漏洞团队监测到GitLa...
2023-5-26 18:42:2 | 阅读: 36 |
收藏
|
微步在线研究响应中心
漏洞
gitlab
修复
项目组
威胁
0day通告|明源云ERP任意文件上传漏洞
01 漏洞概况 明源云ERP是一款由明源云科技有限公司开发的企业管理软件。明源云ERP产品旨在帮助企业实现数字化、智能化的管理,提高企业运营效率和核心竞争力。近日,微步在线漏洞团队通过“X漏洞奖励计划...
2023-5-22 19:51:40 | 阅读: 527 |
收藏
|
微步在线研究响应中心
漏洞
修复
威胁
攻击
erp
安全威胁情报周报(5.15~5.21)
印度贷款机构遭 LockBit 3.0 勒索团伙攻击,600GB数据发生泄露 Tag:LockBit,印度银行,数据泄露事件概述:据 GovInfoSecurity 报道称,印度贷款机构 Fulle...
2023-5-21 22:10:14 | 阅读: 46 |
收藏
|
微步在线研究响应中心
攻击
漏洞
网络
数据
0day通告|用友 NC 反序列化远程代码执行漏洞
01 漏洞概况 用友NC是一款企业级ERP软件。作为一种信息化管理工具,用友NC提供了一系列业务管理模块,包括财务会计、采购管理、销售管理、物料管理、生产计划和人力资源管理等,帮助企业实现数字化转型和...
2023-5-17 18:36:17 | 阅读: 142 |
收藏
|
微步在线研究响应中心
漏洞
用友
修复
远程
还能不能好好涩涩了?Onlyfans付费资源竟成窃密诱饵
1 概述OnlyFans,是国外一个流量比肩某黄黑P站的付费成人视频网站,有一大批老司机作为拥趸。但在近日,微步情报局捕获到一批“ OnlyFans 付费视频泄露”为主题的样本——...
2023-5-10 16:40:22 | 阅读: 46 |
收藏
|
微步在线研究响应中心
c2
攻击
攻击者
窃取
信息
安全威胁情报周报(4.24~4.28)
跨国银行 ICICI 敏感数据遭到泄露 Tag:银行,数据泄露事件概述:ICICI Bank 是一家印度跨国银行,它在印度拥有超过5000家分支机构,在全球另外15个国家也有业务。然而,最近该银行发...
2023-4-28 17:39:20 | 阅读: 17 |
收藏
|
微步在线研究响应中心
攻击
漏洞
信息
安全
数据
看EDR如何捕获”黑吃黑“的供应链投毒事件
前言为什么有了杀软还要EDR?顺丰安全用他们亲历的一次供应链投毒事件证明了EDR的价值:有攻击团伙在互联网上发布和宣传“免杀Gh0st远控工具”来吸引“免杀爱好者”,并在其中隐藏设置了一个Cobalt...
2023-4-26 17:54:21 | 阅读: 22 |
收藏
|
微步在线研究响应中心
攻击
安全
免杀
shellcode
木马
安全威胁情报周报(4.17~4.23)
Remcos RAT 针对美国税务公司展开大规模网络钓鱼攻击 Tag:Remcos RAT,网络钓鱼事件概述:近日,外媒报道称 Remcos RAT 专门针对处理税务工作、金融服务、注册会计师和会计...
2023-4-23 22:20:9 | 阅读: 20 |
收藏
|
微步在线研究响应中心
攻击
网络
攻击者
钓鱼
信息
全球APT威胁2022年度报告:企业必备的安全指南
2022年·APT活动分析报告The APT activity analysis report in 20222022 年是国际局势趋向紧张的一年,特别是俄乌战争对全球政治和经济走向造成了深远影响,...
2023-4-20 17:42:51 | 阅读: 22 |
收藏
|
微步在线研究响应中心
攻击
网络
中国
团伙
威胁
Previous
3
4
5
6
7
8
9
10
Next