unSafe.sh - 不安全
我的收藏
今日热榜
公众号文章
导航
Github CVE
Github Tools
编码/解码
文件传输
Twitter Bot
Telegram Bot
Search
Rss
黑夜模式
利用 PHP 特性绕 WAF 测试
在测试绕过 WAF 执行远程代码之前,首先构造一个简单的、易受攻击的远程代码执行脚本,内容如图:第 6 行是一个比较明显的命令执行代码,第 3 行尝试拦截 system、exec 或 passthru...
2023-6-2 11:5:17 | 阅读: 21 |
收藏
|
信安之路
php
绕过
脚本
passwd
crs3
如何高效备考OSCP?
OSCP——基于Kali Linux的渗透测试认证这两年,身边的师傅们开始向OSCP摩拳擦掌。的确,它是目前全球公认的权威进攻性渗透测试认证之一。是一个国际性的安全从业人员的专业技能认证证书,由O...
2023-6-1 08:31:10 | 阅读: 22 |
收藏
|
信安之路
渗透
打靶
oscp
攻击
漏洞
新专栏
大家好,好久不见,这个月对我自己而言,发生了件大事,5 月 12 日我的小宝宝出生了,所以前后几天异常忙碌,也没顾上学习和分享安全相关技术,停更了一阵,随着小宝宝的不断成长,家里父母的帮衬,又让我能挤...
2023-5-29 08:32:33 | 阅读: 30 |
收藏
|
信安之路
漏洞
两千多
安全
宝宝
两千
终于完结了
最近一个月在给星球的同学录制脚本开发实训的课程,以自动化漏洞发现为目标,一行一行代码在线编写,让大家在学习渗透的基础上,同时锻炼脚本开发的能力,作为一个脚本小子,不会写脚本是多么的遗憾。昨天晚上课程正...
2023-4-27 09:36:18 | 阅读: 36 |
收藏
|
信安之路
漏洞
脚本
信息
渗透
端口
聊聊白帽子与审核的对立面
白帽子与审核是安全圈矛盾最多的群体,俗话说,屁股决定脑袋,因为白帽子和漏洞审核人员所处的位置不同,从而导致针对漏洞危害的评估无法达成一致,从而造成大量矛盾。我之前从事过几年甲方安全工作,也做过短期的漏...
2023-4-17 20:52:52 | 阅读: 11 |
收藏
|
信安之路
漏洞
安全
安慰
争取
备份
得奖了
今天收到补天平台颁发的“补天公益战神奖”,实属意外之喜,回想过去一年,在补天平台提交的漏洞大概一千多个,实属是体力活,但是辛苦没有白费,换来了平台的肯定。玩儿公益是从 21 年辞职回乡后开始的,一开始...
2023-4-11 11:25:26 | 阅读: 41 |
收藏
|
信安之路
漏洞
信息
脚本
xray
数据
一本专门聊 web 漏洞的新书
今天给大家推荐本新书《Web 漏洞解析与攻防实战》,推荐理由:1、作者团队来自一线攻防技术大佬,拥有丰富的实战技术经验2、内容覆盖 web 漏洞种类非常全面,是一本入门 web 安全领域的必备书籍需要...
2023-4-7 15:41:1 | 阅读: 111 |
收藏
|
信安之路
安全
漏洞
网络
攻防
一个专门聊渗透的社群
为了让更多的小伙伴加入信安之路,伴随我们一起成长,直接加入信安之路的知识星球有点贵,把一大部分想要学习的同学拦在了外面,为了解决这个问题,也为了提升圈子交流的专业性,特推出一个专门聊渗透测试的圈子:这...
2023-4-6 09:22:11 | 阅读: 76 |
收藏
|
信安之路
渗透
三板斧
外面
从弱口令到 RCE,就是这么简单!
信安之路文库第 158 篇文章(点击文末 阅读原文,查看文库目录)在一次渗透测试中,针对某个系统进行常规的目录枚举操作,发现一个隐藏目录 Config,访问时需要 401 认证,尝试弱口令 admin...
2023-4-4 08:31:6 | 阅读: 15 |
收藏
|
信安之路
漏洞
文库
渗透
看上去
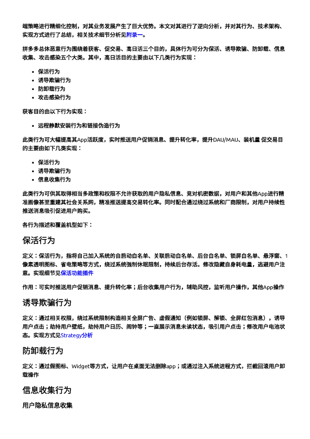
欣赏一份 APP 后门分析报告
信安之路...
2023-3-28 11:39:56 | 阅读: 49 |
收藏
|
信安之路
pinduoduo
github
手把手教你写 hacking 脚本
脚本开发能力是每一个安全从业者都必须掌握的,在未来的工作中,有非常多的场景用到脚本自动化,能自动化实现的一定不要手工来搞,比如日志分析、应急响应、渗透测试中都会用到脚本自动化。近一个月在星球分享了二十...
2023-3-20 09:44:31 | 阅读: 64 |
收藏
|
信安之路
自动化
脚本
漏洞
端口
半自动
6 年了,好快呀
信安之路从 2017 年开始分享文章,到今天也快六年了,时间过的真快累计发布了大几百篇文章,坚持原创,有近两百名作者参与过分享,借此机会,也欢迎新鲜的小伙伴来信安之路分享,目前同样欢迎喜欢分享的小伙伴...
2023-3-13 16:49:55 | 阅读: 15 |
收藏
|
信安之路
开奖
生日
六周年
百名
两百名
跟随信安之路学习一年有感而发
大家好,我是 H1kki,就在今天我完成了加入信安之路星球的第一个目标 —— 任务平台获得了300分,算是在信安之路上迈出了一小步。良哥让我给大家分享一下学习历程,于是有了这篇自说自话的文章。我在写这...
2023-3-8 08:32:59 | 阅读: 23 |
收藏
|
信安之路
安全
审计
走出
漏洞
注入
上新了
就在昨天,信安之路的成长平台中 SRC 辅助系统增加了目标相关网站资产信息,更加方便挖洞的白帽子,无需自己收集网站数据,即可开启挖洞之旅。适用于那些挖众测、挖企业 SRC、挖专属 SRC 的同学,以补...
2023-3-7 09:5:23 | 阅读: 41 |
收藏
|
信安之路
帮会
挖洞
漏洞
数据
即日起
如何更高效的玩儿 nday 漏洞
最近又重新收集了一波 src 的信息,整理了上百万的网站资产,主要步骤:可能大家都知道互联网上存在的漏洞中,nday 漏洞占比很可观,那么针对上百万的网站如何更快,更有效的从中挖掘 nday 漏洞呢?...
2023-3-6 09:23:38 | 阅读: 20 |
收藏
|
信安之路
xray
漏洞
上百万
信息
公益刷洞前奏,目标哪里来?
大家好,好久不见,上周一直在做信息收集,顺带整理这两年刷公益漏洞编写的脚本和工具,经过两年的时间沉淀,积累了一套属于自己的自动化挖洞系统,一觉醒来就有一百个漏洞等着要提交,现在的瓶颈不是漏洞不够多,而...
2023-2-27 09:27:11 | 阅读: 143 |
收藏
|
信安之路
漏洞
脚本
自动化
信息
安全
盘点最近两年出版的信息安全类图书「送书」
书籍是获取知识性价比最高的途径,每一本书都汇聚了作业巨大的心血以及多年的实践经验,这两年疫情期间,信息安全领域出现了多个优秀书籍,今天就来一一盘点,总有一款适合你。送书活动:在本文下方留言【想要的书籍...
2023-2-14 12:4:52 | 阅读: 12 |
收藏
|
信安之路
安全
数据
网络
漏洞
信息
渗透测试中的 URL 重定向
本文为信安之路内部 wiki 第 144 篇文章,注册解锁全部文章开放重定向(Open Redirect),也叫URL跳转漏洞,是指服务端未对传入的跳转url变量进行检查和控制,导致诱导用户跳转到恶意...
2023-2-13 08:54:51 | 阅读: 24 |
收藏
|
信安之路
漏洞
urlparse
数据
修复
WebSocket 测试入门篇
本文是信安之路 wiki 平台第 142 篇文章,注册解锁全部文章Websocket 是一种用于 H5 浏览器的实时通讯协议,可以做到数据的实时推送,可适用于广泛的工作环境,例如客服系统、物联网数据传...
2023-2-8 10:29:16 | 阅读: 22 |
收藏
|
信安之路
数据
wss
websockets
dvws
浏览器
域名资产收集整理实践篇
本文是信安之路 wiki 平台第 68 篇文章之前一位学员分享了一个关于自动化挖洞的方法论《我的渗透测试方法论》完整讲述了如何从一个域名开始到最终的漏洞扫描,但是对于初学者而言,知道思路,从思路到实践...
2023-2-3 09:55:45 | 阅读: 44 |
收藏
|
信安之路
domain2ip
ksubdomain
xazlsec
amass
脚本
Previous
2
3
4
5
6
7
8
9
Next